No, così non funziona, il pin di trigger deve andare a 0V per dare lo start al monostabile. Tu così facendo lo mandi invece a quasi il doppio di Vcc rischiando di bruciarlo.
Una soluzione potrebbe essere questa:
P.s.
Ho dovuto togliere i punti di connessione perché mi vengono enormi, appena rislvo aggiorno lo schema...
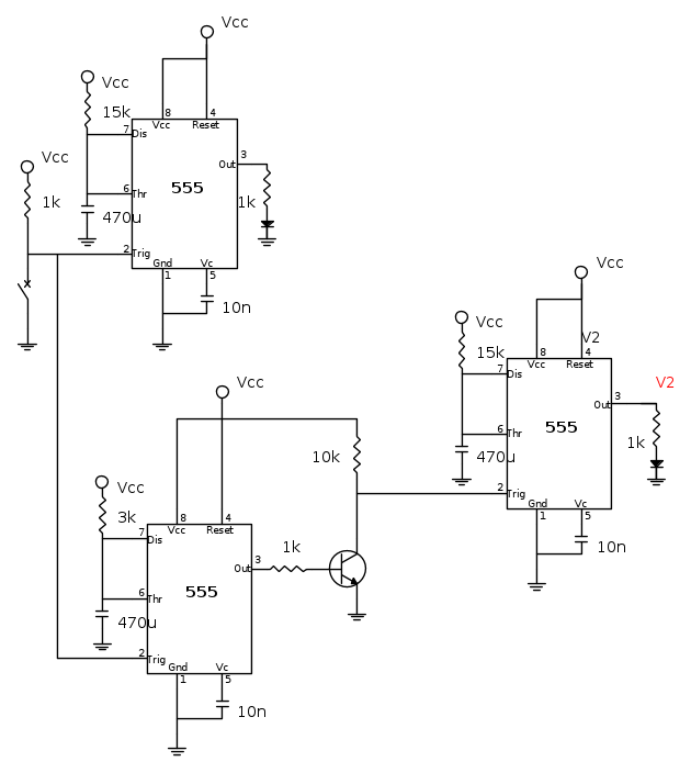
Due NE555 in cascata
Moderatori:
carloc,
g.schgor,
BrunoValente,
IsidoroKZ
28 messaggi
• Pagina 2 di 3 • 1, 2, 3
1
voti
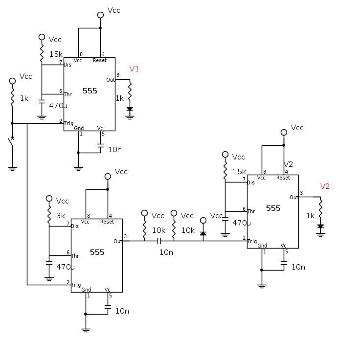
Ma così facendo non ho temporizzazione: il collettore comune mi fa da invertitore, ma la seconda uscita va alta nel momento in cui premo il pulsante, non dopo 2 secondi. Il condensatore in mezzo dava l'impulso negativo nel non appena l'NE555 in basso a sinistra terminava la sua temporizzazione, ma di contro al momento dell'innesco manda la tensione al TRIG dell'NE a destra oltre Vcc... Avevo già visto questo schema per mettere in cascata due NE, è sbagliato? E fare una cosa del genere ha un senso oppure è una bestemmia?
1
voti
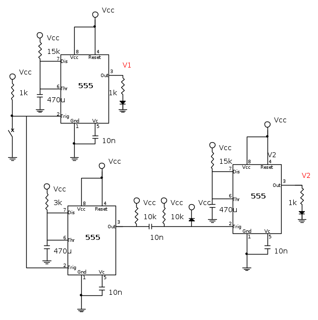
Si, hai ragione tu, il mio non funziona
.
Direi che l'ultimo che hai disegnato dovrebbe fare quello che vuoi.
Puoi togliere la resistenza da 10k a sinistra del condensatore che è piuttosto inutile, del resto dovresti essere a posto.
.Direi che l'ultimo che hai disegnato dovrebbe fare quello che vuoi.
Puoi togliere la resistenza da 10k a sinistra del condensatore che è piuttosto inutile, del resto dovresti essere a posto.
4
voti
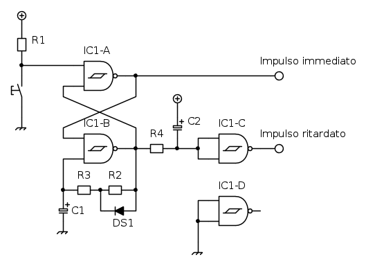
Io avevo pensato a una soluzione con porte NAND a trigger di Schmitt, utilizzando un integrato CD4093 al posto dei 555.
Ho visto che avete già trovato una soluzione, ma ormai avevo disegnato il circuito e lo posto lo stesso come possibile alternativa:
I due NAND IC1-A e IC1-B costituiscono un flip-flop attivato dal pulsante. Questo flip-flop si autoresetta dopo un ritardo di 7-8 secondi stabilito dalla serie R2 + R3 e da C1.
R2 viene bypassata da DS1 all'accensione e dopo ogni autoreset, per avere un tempo di ripristino breve. R3 serve per limitare la massima corrente di ricarica di C1, e avrà un valore molto più basso di R2.
La rete formata da R4 e C2 serve per generare una rampa esponenziale che viene poi squadrata e invertita dal NAND IC1-C, ottenendo un impulso della stessa durata del primo ma ritardato di 2-3 secondi.
L'ultimo NAND IC1-D contenuto nel CD4093, se non si trova qualche funzione da fargli fare, resta inutilizzato.
Se serve una buona corrente in uscita, si possono inserire ad esempio dei MOSFET di potenza sulle uscite (eventualmente modificando il circuito per ottenere i giusti livelli logici di comando sui gate).

Ho visto che avete già trovato una soluzione, ma ormai avevo disegnato il circuito e lo posto lo stesso come possibile alternativa:
I due NAND IC1-A e IC1-B costituiscono un flip-flop attivato dal pulsante. Questo flip-flop si autoresetta dopo un ritardo di 7-8 secondi stabilito dalla serie R2 + R3 e da C1.
R2 viene bypassata da DS1 all'accensione e dopo ogni autoreset, per avere un tempo di ripristino breve. R3 serve per limitare la massima corrente di ricarica di C1, e avrà un valore molto più basso di R2.
La rete formata da R4 e C2 serve per generare una rampa esponenziale che viene poi squadrata e invertita dal NAND IC1-C, ottenendo un impulso della stessa durata del primo ma ritardato di 2-3 secondi.
L'ultimo NAND IC1-D contenuto nel CD4093, se non si trova qualche funzione da fargli fare, resta inutilizzato.
Se serve una buona corrente in uscita, si possono inserire ad esempio dei MOSFET di potenza sulle uscite (eventualmente modificando il circuito per ottenere i giusti livelli logici di comando sui gate).

Big fan of ⋮ƎlectroYou! Ausili per disabili e anziani su ⋮ƎlectroYou
Caratteri utili: À È É Ì Ò Ó Ù α β γ δ ε η θ λ μ π ρ σ τ φ ω Ω º ª ² ³ √ ∛ ∜ ₀ ₁ ₂ ₃ ₄ ₅ ₆ ∃ ∄ ∆ ∈ ∉ ± ∓ ∾ ≃ ≈ ≠ ≤ ≥
Caratteri utili: À È É Ì Ò Ó Ù α β γ δ ε η θ λ μ π ρ σ τ φ ω Ω º ª ² ³ √ ∛ ∜ ₀ ₁ ₂ ₃ ₄ ₅ ₆ ∃ ∄ ∆ ∈ ∉ ± ∓ ∾ ≃ ≈ ≠ ≤ ≥
1
voti
Grazie
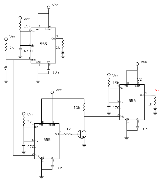
GuidoB, ottima soluzione, appena disporrò dell'integrato di saprò a dire come funziona e se è meglio di quella con gli NE555! 
Piccola curiosità: il funzionamento a NAND semplici (non a trigger di Schmitt) sarebbe quasi lo stesso? perché in teoria il bistabile rimane tale, e per la squadratura dell'uscita si avrebbe solo un'attivazione più anticipata. E' corretto?
Piccola curiosità: il funzionamento a NAND semplici (non a trigger di Schmitt) sarebbe quasi lo stesso? perché in teoria il bistabile rimane tale, e per la squadratura dell'uscita si avrebbe solo un'attivazione più anticipata. E' corretto?
1
voti
Grazie dei complimenti
gill90 e
davidde...
No, ci vogliono con gli ingressi a trigger di Schmitt (almeno gli ingressi collegati a condensatori). Se non fossero a trigger di Schmitt, dipendendo dalle tensioni di soglia di IC1-B e IC1-A il flip-flop potrebbe non resettarsi, restando "sospeso" con l'uscita di IC1-B a circa metà della tensione di alimentazione. In qualche caso potrebbe anche funzionare, ma ciò dipenderebbe dall'esemplare dell'integrato utilizzato, dalla temperatura ecc, e non darebbe nessuna garanzia.
Per quanto riguarda IC1-C il trigger di Schmitt non sarebbe strettamente necessario. Però a fronte di una variazione in ingresso anche lenta il trigger di Schmitt rende la transizione dell'uscita decisa e rapida, praticamente istantanea, che di solito è quello che si vuole nei circuiti digitali.
Una cosa importante da dire è che il CD4093, come gli altri integrati CMOS della serie 4000, può fornire in uscita una corrente esigua (anche solo accendere un LED è problematico). È importante sapere che tensione e corrente ci vogliono per comandare i tuoi generatori di corrente costante, e in base a questo progettare un eventuale stadio d'uscita per aumentare la corrente disponibile.
Che tensione hai disponibile per alimentare il circuito?
gill90 ha scritto:il funzionamento a NAND semplici (non a trigger di Schmitt) sarebbe quasi lo stesso? perché in teoria il bistabile rimane tale, e per la squadratura dell'uscita si avrebbe solo un'attivazione più anticipata. E' corretto?
No, ci vogliono con gli ingressi a trigger di Schmitt (almeno gli ingressi collegati a condensatori). Se non fossero a trigger di Schmitt, dipendendo dalle tensioni di soglia di IC1-B e IC1-A il flip-flop potrebbe non resettarsi, restando "sospeso" con l'uscita di IC1-B a circa metà della tensione di alimentazione. In qualche caso potrebbe anche funzionare, ma ciò dipenderebbe dall'esemplare dell'integrato utilizzato, dalla temperatura ecc, e non darebbe nessuna garanzia.
Per quanto riguarda IC1-C il trigger di Schmitt non sarebbe strettamente necessario. Però a fronte di una variazione in ingresso anche lenta il trigger di Schmitt rende la transizione dell'uscita decisa e rapida, praticamente istantanea, che di solito è quello che si vuole nei circuiti digitali.
Una cosa importante da dire è che il CD4093, come gli altri integrati CMOS della serie 4000, può fornire in uscita una corrente esigua (anche solo accendere un LED è problematico). È importante sapere che tensione e corrente ci vogliono per comandare i tuoi generatori di corrente costante, e in base a questo progettare un eventuale stadio d'uscita per aumentare la corrente disponibile.
Che tensione hai disponibile per alimentare il circuito?
Big fan of ⋮ƎlectroYou! Ausili per disabili e anziani su ⋮ƎlectroYou
Caratteri utili: À È É Ì Ò Ó Ù α β γ δ ε η θ λ μ π ρ σ τ φ ω Ω º ª ² ³ √ ∛ ∜ ₀ ₁ ₂ ₃ ₄ ₅ ₆ ∃ ∄ ∆ ∈ ∉ ± ∓ ∾ ≃ ≈ ≠ ≤ ≥
Caratteri utili: À È É Ì Ò Ó Ù α β γ δ ε η θ λ μ π ρ σ τ φ ω Ω º ª ² ³ √ ∛ ∜ ₀ ₁ ₂ ₃ ₄ ₅ ₆ ∃ ∄ ∆ ∈ ∉ ± ∓ ∾ ≃ ≈ ≠ ≤ ≥
0
voti
Ahh ok, infatti mi stavo chiedendo se ci sono dei dimensionamenti particolari da fare per i condensatori onde evitare stalli.
L'alimentazione viene fatta a 12V, in teoria dovrebbero essere sufficienti no?
L'alimentazione viene fatta a 12V, in teoria dovrebbero essere sufficienti no?
28 messaggi
• Pagina 2 di 3 • 1, 2, 3
Chi c’è in linea
Visitano il forum: Nessuno e 130 ospiti

Elettrotecnica e non solo (admin)
Un gatto tra gli elettroni (IsidoroKZ)
Esperienza e simulazioni (g.schgor)
Moleskine di un idraulico (RenzoDF)
Il Blog di ElectroYou (webmaster)
Idee microcontrollate (TardoFreak)
PICcoli grandi PICMicro (Paolino)
Il blog elettrico di carloc (carloc)
DirtEYblooog (dirtydeeds)
Di tutto... un po' (jordan20)
AK47 (lillo)
Esperienze elettroniche (marco438)
Telecomunicazioni musicali (clavicordo)
Automazione ed Elettronica (gustavo)
Direttive per la sicurezza (ErnestoCappelletti)
EYnfo dall'Alaska (mir)
Apriamo il quadro! (attilio)
H7-25 (asdf)
Passione Elettrica (massimob)
Elettroni a spasso (guidob)
Bloguerra (guerra)






... minima spesa massima resa
.