Missione compiuta! O quasi...
Ieri ho assemblato le due fasce è ho notato che le resistenze scaldano parecchio! Addirittura mi sa che lo stagno di una saldatura, probabilmente troppo poco, si scioglie rendendo in quel pezzo la serie molto mobile, mi sa che sezionerò la guaina termorestringente e metterò più stagno.
Inoltre pensavo di mettere un potenziometro per regolare il calore in base al'umidità presente, avete consigli da darmi in merito?
Grazie,
Giovanni
Fasce anticondensa
Moderatori:
carloc,
g.schgor,
BrunoValente,
IsidoroKZ
41 messaggi
• Pagina 2 di 5 • 1, 2, 3, 4, 5
0
voti
Bene!
Sono contento, anche se rimango scettico su questa contromisura per la condensa.
Giusto per la mia/nostra curiosità, puoi postare una foto della realizzazione?
Come te la cavi in elettronica? Direi che dovresti utilizzare un controllo PWM al posto del potenziometro... se ti va, ne possiamo parlare.

Sono contento, anche se rimango scettico su questa contromisura per la condensa.Giusto per la mia/nostra curiosità, puoi postare una foto della realizzazione?
Come te la cavi in elettronica? Direi che dovresti utilizzare un controllo PWM al posto del potenziometro... se ti va, ne possiamo parlare.
-

EnChamade
6.498 2 8 12 - G.Master EY

- Messaggi: 588
- Iscritto il: 18 giu 2009, 12:00
- Località: Padova - Feltre
1
voti
Grazie!
Con l'elettronica pratica sono proprio all'inizio infatti faccio certe saldature che sono obbrobi...potrei postare qualche foto ma il tutto è ancora da chiudere e perfezionare perché volevo mettere questi potenziometri ma se avete soluzioni alternative sarei felice di valutarle e realizzare col vostro aiuto ;)
Giovanni
Con l'elettronica pratica sono proprio all'inizio infatti faccio certe saldature che sono obbrobi...potrei postare qualche foto ma il tutto è ancora da chiudere e perfezionare perché volevo mettere questi potenziometri ma se avete soluzioni alternative sarei felice di valutarle e realizzare col vostro aiuto ;)
Giovanni
0
voti
Il potenziometro è una soluzione un po' rude.
Più elegante è invece pilotare via PWM le tue resistenze: detta molto in soldoni, si tratta di accendere e spegnere continuamente le resistenze, a frequenze nell'ordine di alcuni kHz, impostando un preciso rapporto fra il tempo che accendi e il tempo che spegni (chiamato dagli elettronici duty cycle) le tue resistenze. In questo modo, mediamente, le tue resistenze "vedono" una tensione media più bassa, che dipende dal duty cycle che imposti, e quindi dissipano, sempre mediamente, meno potenza e quindi sono meno calde. Se ti interessa e te la senti, possiamo provare a ragionare.
P.S.: se vuoi, posta comunque la foto delle fasce che hai realizzato, così magari ti si possono dare consigli per migliorare!

P.S.: se vuoi, posta comunque la foto delle fasce che hai realizzato, così magari ti si possono dare consigli per migliorare!

-

EnChamade
6.498 2 8 12 - G.Master EY

- Messaggi: 588
- Iscritto il: 18 giu 2009, 12:00
- Località: Padova - Feltre
1
voti
La soluzione è interessante ma il dubbio che mi viene è...col potenziometro posso regolare il calore di volta in volta in base alle esigenze mentre con la soluzione che proponi tu, correggimi se sbaglio, una volta tarato il sistema fornisce sempre la stessa potenza/calore...corretto???
0
voti
ggkids ha scritto:...una volta tarato il sistema fornisce sempre la stessa potenza/calore...corretto???
No, perché tramite un potenziometro potrai variare questo rapporto a piacere e quindi regolare la temperatura. Ora dirai perché allora non usare subito un semplice potenziometro? Ci sono un'infinità di motivi: ad esempio non puoi variare linearmente la temperatura (ma iperbolicamente, anche se in realtà si può linearizzare) e dissipi molta potenza sul potenziometro stesso. Poi, il valore del potenziometro che ti serve non si trova.
-

EnChamade
6.498 2 8 12 - G.Master EY

- Messaggi: 588
- Iscritto il: 18 giu 2009, 12:00
- Località: Padova - Feltre
0
voti
Bene, mi piacerebbe sapere come fare e il costo dei componenti ;)
1
voti
Si potrebbe partire da uno dei circuiti proposti in questo articolo, in particolare il primo schema proposto: "duty cycle da 0 a 100%" ti permetterebbe di far fariare il duty cycle (e quindi la potenza media dissipata dalle resistenze) agendo su un potenziometro.
Con l'uscita del 555 si pilota un mosfet (eventualmente con un optoisolatore, dipende dalla frequenza di utilizzo e dalle dimensioni del transistore) il quale andrà a pilotare il carico.
Il 555 è molto comune e costa pochissimo, meno di un piccolo transistor penso, la cosa piu costosa potrebbe essere il mosfet, dell'ordine di 1€ o 1.5€.
Che dici
EnChamade?
Con l'uscita del 555 si pilota un mosfet (eventualmente con un optoisolatore, dipende dalla frequenza di utilizzo e dalle dimensioni del transistore) il quale andrà a pilotare il carico.
Il 555 è molto comune e costa pochissimo, meno di un piccolo transistor penso, la cosa piu costosa potrebbe essere il mosfet, dell'ordine di 1€ o 1.5€.
Che dici
Atlant.
Behind every great man is a woman rolling her eyes.
Behind every great man is a woman rolling her eyes.
0
voti
Uh!...a prima vista mi sembra complicato, me lo devo studiare ...
0
voti
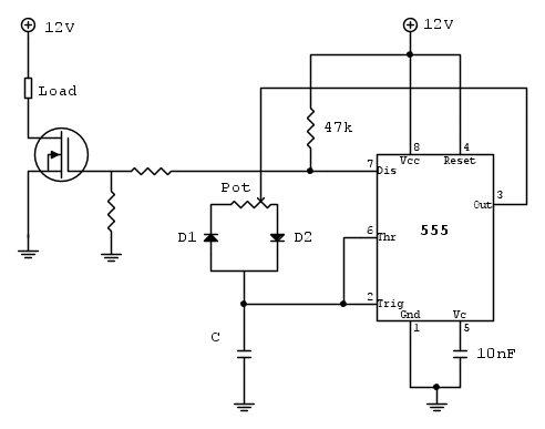
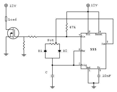
Io avevo pensato a qualcosa di questo tipo, riprendendo il circuito dell'articolo di
g.schgor. L'unico mio dubbio è se si possa pilotare direttamente il gate del mosfet con l'integrato, mi verrebbe da pensare che per frequenze dell'ordine del kHz o poco inferiori non insorgano problemi però il dubbio mi rimane.
Atlant.
Behind every great man is a woman rolling her eyes.
Behind every great man is a woman rolling her eyes.
41 messaggi
• Pagina 2 di 5 • 1, 2, 3, 4, 5
Chi c’è in linea
Visitano il forum: Nessuno e 60 ospiti

Elettrotecnica e non solo (admin)
Un gatto tra gli elettroni (IsidoroKZ)
Esperienza e simulazioni (g.schgor)
Moleskine di un idraulico (RenzoDF)
Il Blog di ElectroYou (webmaster)
Idee microcontrollate (TardoFreak)
PICcoli grandi PICMicro (Paolino)
Il blog elettrico di carloc (carloc)
DirtEYblooog (dirtydeeds)
Di tutto... un po' (jordan20)
AK47 (lillo)
Esperienze elettroniche (marco438)
Telecomunicazioni musicali (clavicordo)
Automazione ed Elettronica (gustavo)
Direttive per la sicurezza (ErnestoCappelletti)
EYnfo dall'Alaska (mir)
Apriamo il quadro! (attilio)
H7-25 (asdf)
Passione Elettrica (massimob)
Elettroni a spasso (guidob)
Bloguerra (guerra)

