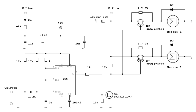
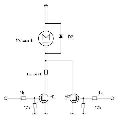
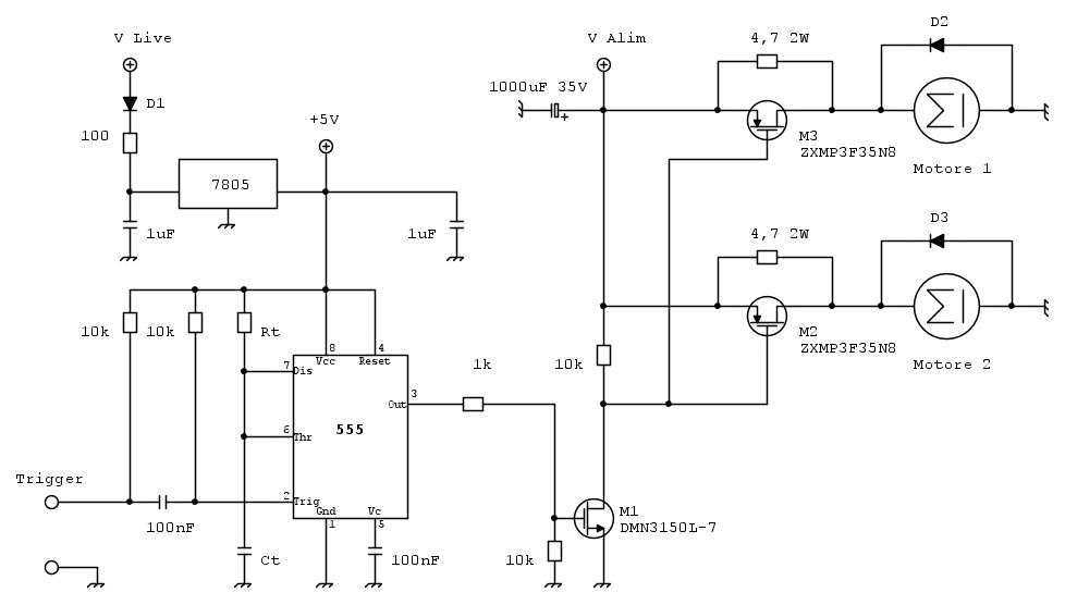
Se non hai altri vincoli mi pare la più semplice ed efficace
Oppure:
se i driver alimentati dal quel 24 V sono disabilitati probabilmente assorbono "molto poco",dunque è veramente necessario interrompere il positivo dell'alimentazione? Probabilmente non ho tutte le informazioni per valutarlo ma potrebbe essere una opzione.
Oppure ancora:
...faccio l'ipotesi che "non mi interessa il piccolo assorbimento dei driver ma voglio essere sicuro (doppio consenso) di non accendere niente inavvertitamente", in questo caso potresti semplicemente shuntare i contatti del relè con una resistenza tale che:
i) con driver spenti la tensione sui condensatori è praticamente quella in ingresso (elimini ddp e scintillio)
ii) se i driver si abilitassero inavvertitamente con relè off la caduta sulla R-shunt sia tale da non permettere il funzionamento.

Elettrotecnica e non solo (admin)
Un gatto tra gli elettroni (IsidoroKZ)
Esperienza e simulazioni (g.schgor)
Moleskine di un idraulico (RenzoDF)
Il Blog di ElectroYou (webmaster)
Idee microcontrollate (TardoFreak)
PICcoli grandi PICMicro (Paolino)
Il blog elettrico di carloc (carloc)
DirtEYblooog (dirtydeeds)
Di tutto... un po' (jordan20)
AK47 (lillo)
Esperienze elettroniche (marco438)
Telecomunicazioni musicali (clavicordo)
Automazione ed Elettronica (gustavo)
Direttive per la sicurezza (ErnestoCappelletti)
EYnfo dall'Alaska (mir)
Apriamo il quadro! (attilio)
H7-25 (asdf)
Passione Elettrica (massimob)
Elettroni a spasso (guidob)
Bloguerra (guerra)




instead of
(Anonimo).
ain't
, right?
in lieu of
.
for
arithm.



, Luca.