Electro ha scritto:Il proprietario dell'impianto di videosorveglianza mi ha detto che con una batteria da auto da 42Ah l'impianto ha tenuto per 3 giorni e mezzo. Questo è l'unico dato che ho.
E tenete presente che il tutto è alimentato (anche la batteria) da 2 alimentatori tipo quelli dei router (sotto i 2 A insieme), questi più o meno http://www.setik.it/videosorveglianza-accessori/262-alimentatore-12v-1a-eur-8056450370363.html.
Se con solo la batteria il funzionamento è stato garantito per 3,5gg significa che l'assorbimento di corrente è ben inferiore a quello che abbiamo ipotizzato. Sarebbe nell'intorno di 0,5A, il che però, con DVR e 7 telecamere, mi pare improbabile
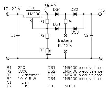
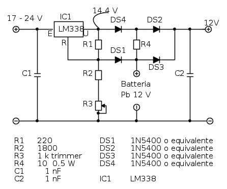
E mi sfugge anche come possano alimentatori con uscita a 12V tenere in carica una batteria da 12V, ci vorrebbero 13,5/13,8V.

Elettrotecnica e non solo (admin)
Un gatto tra gli elettroni (IsidoroKZ)
Esperienza e simulazioni (g.schgor)
Moleskine di un idraulico (RenzoDF)
Il Blog di ElectroYou (webmaster)
Idee microcontrollate (TardoFreak)
PICcoli grandi PICMicro (Paolino)
Il blog elettrico di carloc (carloc)
DirtEYblooog (dirtydeeds)
Di tutto... un po' (jordan20)
AK47 (lillo)
Esperienze elettroniche (marco438)
Telecomunicazioni musicali (clavicordo)
Automazione ed Elettronica (gustavo)
Direttive per la sicurezza (ErnestoCappelletti)
EYnfo dall'Alaska (mir)
Apriamo il quadro! (attilio)
H7-25 (asdf)
Passione Elettrica (massimob)
Elettroni a spasso (guidob)
Bloguerra (guerra)






