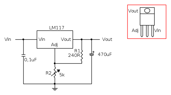
Fossi in te metterei un trimmer in modo da regolare esattamente il livello di tensione.
Regolatore di tensione non funziona
Moderatori:
carloc,
g.schgor,
BrunoValente,
IsidoroKZ
17 messaggi
• Pagina 2 di 2 • 1, 2
2
voti
Fossi in te metterei un trimmer in modo da regolare esattamente il livello di tensione.
⋮ƎlectroYou
-

stefanob70
14,1k 5 11 13 - Master EY

- Messaggi: 3190
- Iscritto il: 14 lug 2012, 13:14
- Località: Roma
4
voti
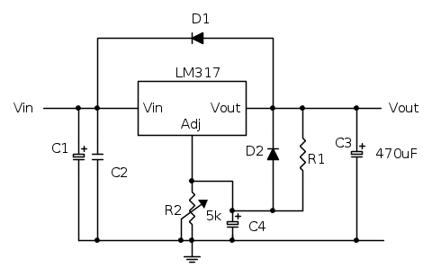
Beh, allora se vogliamo fare le cose come si deve (e visto che trattasi di LM317 e non 117) metterei l'elettrolitico in ingresso ed il ceramico in uscita; aggiungerei un piccolo elettrolitico tra Adj e GND e due diodi di protezione.
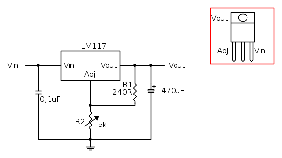
I valori delle resistenze li ho modificati per la tensione richiesta.
Non ho messo i valori dei condensatori nello schema; credo possano andare bene un 470uF in ingresso e 0.1uF in uscita.
I valori delle resistenze li ho modificati per la tensione richiesta.
Non ho messo i valori dei condensatori nello schema; credo possano andare bene un 470uF in ingresso e 0.1uF in uscita.
marco
0
voti
Bene
marco438.
La configurazione la puoi usare anche per LM117/LM317A/LM317-N........
Per i cond,visto che si tratta di un dc-dc non dovrebbero esserci particolari problemi con il ripple.(almeno spero)
marco438 ha scritto:e visto che trattasi di LM317 e non 117
La configurazione la puoi usare anche per LM117/LM317A/LM317-N........
Per i cond,visto che si tratta di un dc-dc non dovrebbero esserci particolari problemi con il ripple.(almeno spero)
⋮ƎlectroYou
-

stefanob70
14,1k 5 11 13 - Master EY

- Messaggi: 3190
- Iscritto il: 14 lug 2012, 13:14
- Località: Roma
1
voti
Nello schema di marco438, che non ha siglato i componenti, non condivido il condensatore elettrolitico di 10 uF sulla rete di feedback e regolazione. La risposta del regolatore alle variazioni di carico sarebbe lenta e, trattandosi di telecomando che può cambiare repentinamente da riposo a lavoro e viceversa, quel filtro dovrebbe essere realmente minimo, dalle parti di 10 nF.
-

Candy
32,5k 7 10 13 - CRU - Account cancellato su Richiesta utente
- Messaggi: 10123
- Iscritto il: 14 giu 2010, 22:54
0
voti
-C1 Sempre meglio lasciare un elettrolitico come filtro d'ingresso.
-C2 il ceramico lo preferisco all'ingresso in quanto previene eventuali autoscillazioni.
-C4 lo lasciamo per stabilizzare la tensione di uscita.
-C3 all'uscita lo lasciamo per spianare eventuale ripple residuo in uscita.
-DS1 va bene come protezione per LM317 quando si spegne il circuito.
-DS2 Lo si lascia per scaricare C4 nel caso c'e' un cortocircuito sull'uscita.
-R1 conviene lasciare il valore di 220 Ohm per riferimento al partitore resistivo
-C2 il ceramico lo preferisco all'ingresso in quanto previene eventuali autoscillazioni.
-C4 lo lasciamo per stabilizzare la tensione di uscita.
-C3 all'uscita lo lasciamo per spianare eventuale ripple residuo in uscita.
-DS1 va bene come protezione per LM317 quando si spegne il circuito.
-DS2 Lo si lascia per scaricare C4 nel caso c'e' un cortocircuito sull'uscita.
-R1 conviene lasciare il valore di 220 Ohm per riferimento al partitore resistivo
⋮ƎlectroYou
-

stefanob70
14,1k 5 11 13 - Master EY

- Messaggi: 3190
- Iscritto il: 14 lug 2012, 13:14
- Località: Roma
0
voti
DS2 Lo si lascia per scaricare C5 nel caso c'e' un cortocircuito sull'uscita.
intendevi C4?
R2 conviene lasciare il valore di 220Ohm per riferimento al partitore resistivo
intendevi R1?
Ultima modifica di
core il 12 apr 2014, 16:17, modificato 1 volta in totale.
0
voti
Si avevo modificato la nomenclatura dei componenti.
ora e' corretta.
ora e' corretta.
⋮ƎlectroYou
-

stefanob70
14,1k 5 11 13 - Master EY

- Messaggi: 3190
- Iscritto il: 14 lug 2012, 13:14
- Località: Roma
17 messaggi
• Pagina 2 di 2 • 1, 2
Chi c’è in linea
Visitano il forum: Google Adsense [Bot] e 150 ospiti

Elettrotecnica e non solo (admin)
Un gatto tra gli elettroni (IsidoroKZ)
Esperienza e simulazioni (g.schgor)
Moleskine di un idraulico (RenzoDF)
Il Blog di ElectroYou (webmaster)
Idee microcontrollate (TardoFreak)
PICcoli grandi PICMicro (Paolino)
Il blog elettrico di carloc (carloc)
DirtEYblooog (dirtydeeds)
Di tutto... un po' (jordan20)
AK47 (lillo)
Esperienze elettroniche (marco438)
Telecomunicazioni musicali (clavicordo)
Automazione ed Elettronica (gustavo)
Direttive per la sicurezza (ErnestoCappelletti)
EYnfo dall'Alaska (mir)
Apriamo il quadro! (attilio)
H7-25 (asdf)
Passione Elettrica (massimob)
Elettroni a spasso (guidob)
Bloguerra (guerra)





