Circuito bike flasher
Moderatori:
carloc,
g.schgor,
BrunoValente,
IsidoroKZ
14 messaggi
• Pagina 2 di 2 • 1, 2
0
voti
simo85 ha scritto:Non si basa sullo stesso principio. E non funziona.
strano io l'ho fatto e ce l'ho qui davanti a me e funziona...
0
voti
wdog ha scritto:non e' che hai qulache lettura (link) che mi faciliti l'apprendimento o qualche esempio banale.
No saprei che consigliarti, anche perché bisogna vedere da che basi parti
Ti consigliavo di partire dai circuiti oscillatori RC con porte logiche, perché più semplici da capire in quanto hanno già una soglia di intervento ma nello stesso tempo, già uno si fa un' idea delle tensioni che si vanno a formare nei vari punti del circuito e che poi determinano appunto la reazione positiva e che servono anche per calcolare la carica o scarica del condensatore che determina poi la frequenza di oscillazione
Per darti un idea guarda questo pdf, ma tu stesso puoi trovarne diversi in rete cercando "oscilatori RC con porte logiche", oppure con BJT , forse trovi qualcosa che ti chiarisca le idee
http://www.itimonaco.it/documpdfvari/fi ... ogiche.pdf
Nemmeno io conosco per bene tutti i principi di funzionamento, anche perché i tipi di oscillatori sono tanti, però se si parte da alcune basi, allora è più facile poi comprendere anche quelli mai visti
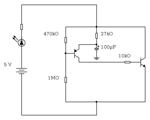
Il secondo circuito che hai fatto dove l' ho riportato inserendo i punti di contatto nei nodi ( mettili sempre anche tu, altrimenti si può fraintendere se il circuito fosse stato più complesso ), già è diverso dalprimo e anch'io a prima vista pensavo che non funzionasse .
questo si basa sul fatto che all' accensione alla base del PNP si instaura una frazione della tensione di alimentazione dettata dal partitore di 1 M e 470k e il circuito è interdetto, in quanto l' emettitore è a massa, perché il condensatore è scarico. tutti e due i BJT sono interdetti.
Ma piano piano il condensatore si carica attraverso la resistenza da 27k e quando la sua tensione ( che è anche il riferimento dell' emettitore del PNP ), supera di 0,6 v la tensione del partitore sulla base, allora quest' ultimo va in leggera conduzione attraverso la resistenza di base da 1M
Da questo istante scorrerà corrente nel collettore che è la corrente di base del NPN che lo farà andare in conduzione, ma una minima conduzione del NPN abbasserà un pochino la tensione ai capi della resistenza da 470k e questo significa che manderà maggiormente verso massa la base del PNP che allora aumenterà la sua corrente che aumenterà la corrente di base del NPN facendo andare ancora più verso massa il suo collettore e di conseguenza la base del PNP e così via, portando in un istante il collettore del NPN a massa e alimentando così il led
questa è la famosa reazione positiva che ci deve sempre essere se vogliamo in uscita un fronte di salita o discesa ripido ( in pratica onde rettangolari )
A questo punto la base del PNP sarà alimentata dalla resistenza da 1M in parallelo alla resistenza da 470k che lo terranno in conduzione ,ma anche in saturazione visto che il suo carico sul collettore è elevato,(10 k )
Ma quanto dura ?
Dura il tempo in cui il condensatore si scaricherà verso massa attraverso la resistenza da 27 k visto che adesso il capo collegato al collettore del NPN si trova a massa
quando la tensione ai capi del condensatore ( e perciò sull' emettitore del PNP ) sarà ad un valore di circa 0,5 V superiore al valore di tensione della sua base, allora ci sarà l' interdizione ( perché minimo e ha bisogno di 0,6 V per continuare a condurre ) che bloccherà anche il NPN e il led si spegnerà.
Ma in questo circuito, la fase di spegnimento del led è diversa dal primo circuito perché c'è una reazione positiva molto più lenta.
perché, se è vero che appena la corrente di base del PNP diminuisce e la tensione del collettore del NPN si alza, diminuendo ancor di più la corrente di base del PNP etc e perciò una reazione positiva, dall' altro canto l' alzamento della tensione di collettore del NPN, permette nello stesso tempo alla resistenza di 27k di ricaricare il condensatore e perciò aumentare la tensione sull' emettitore del PNP che lo farebbe maggiormente condurre
Queste due reazioni contrastanti hanno l' effetto di non mandare in interdizione in modo immediato la base PNP e pertando anche quella del NPN perciò il fronte di salita della tensione sul collettore del NPN non sarà subito ripida, nel senso che in un primo momento salirà tipo come una carica RC per poi passare infine ad uno scatto ripido
sicché in questo circuito bisogna restare in certi rapporti fra la resistenza che carica il condensatore, il valore del condensatore stesso e le resistenze di polarizzazioe della base del PNP, altrimenti rischia di non oscillare o comunque resta instabile ( immagino...)
come vedi i modi di far oscillare i BJT sono tanti.
14 messaggi
• Pagina 2 di 2 • 1, 2
Chi c’è in linea
Visitano il forum: Nessuno e 278 ospiti

Elettrotecnica e non solo (admin)
Un gatto tra gli elettroni (IsidoroKZ)
Esperienza e simulazioni (g.schgor)
Moleskine di un idraulico (RenzoDF)
Il Blog di ElectroYou (webmaster)
Idee microcontrollate (TardoFreak)
PICcoli grandi PICMicro (Paolino)
Il blog elettrico di carloc (carloc)
DirtEYblooog (dirtydeeds)
Di tutto... un po' (jordan20)
AK47 (lillo)
Esperienze elettroniche (marco438)
Telecomunicazioni musicali (clavicordo)
Automazione ed Elettronica (gustavo)
Direttive per la sicurezza (ErnestoCappelletti)
EYnfo dall'Alaska (mir)
Apriamo il quadro! (attilio)
H7-25 (asdf)
Passione Elettrica (massimob)
Elettroni a spasso (guidob)
Bloguerra (guerra)



