1) Il microcontrollore è programmato per inviare ripetutamente un impulso, che è un determinato livello per 300 ms, e nullo per 200 ms. Nel circuito 1 il motore assume proprio questo comportamento;
2) Non ho affermato che il problema è il mosfet in particolare, ma che il pilotaggio tramite esso crea problemi, quindi potrebbe essere necessario effettuare altre variazioni;
3) Non lo so se è adatto;
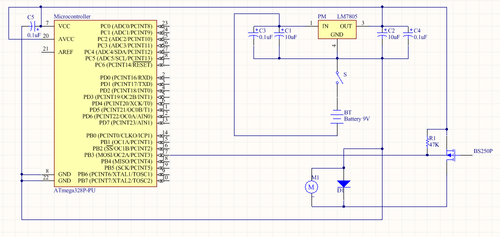
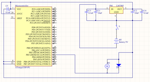
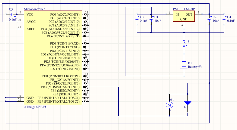
4) Schemi aggiornati. Sono proprio quelli, non ci sono altri componenti sulla breadboard;
5) Me lo ha suggerito il venditore. Questo un suo messaggio: "If you must use a 5V supply, I suggest that you place a MOSFET in the motor voltage supply path and send it a PWM signal at 66% duty cycle."
Pilotaggio motorino vibrante
Moderatori:
carloc,
g.schgor,
BrunoValente,
IsidoroKZ
0
voti
Sono antipatico e ripetitivo
, e' il caso tipico in cui basterebbe dare 5 minuti un occhiata con l'oscilloscopio a un paio d punti del circuito. Il proprio tempo ha un prezzo e si arriva presto al costo di un banale Rigol DSO..
Se ci fossero problemi a capire i dati dell'oscilloscopio, si possono postare qui le schermate del DSO
Se ci fossero problemi a capire i dati dell'oscilloscopio, si possono postare qui le schermate del DSO
0
voti
Ciao,
dal video mi sembra tu abbia il MOS al contrario. Nel mosfet a canale P il terminale source va collegato al positivo mentre il drain va al carico.
Probabilmente ti basta girare il transistor.
dal video mi sembra tu abbia il MOS al contrario. Nel mosfet a canale P il terminale source va collegato al positivo mentre il drain va al carico.
Probabilmente ti basta girare il transistor.
0
voti
Confermo che nel video in cui faccio vedere il circuito il mosfet è montato al contrario.
Quando ho fatto quel video avevo tutti i componenti smontati, l'ho montato di fretta.
Nei video dove si vedono i motorini vibrare, il mosfet era montato correttamente.
Quando ho fatto quel video avevo tutti i componenti smontati, l'ho montato di fretta.
Nei video dove si vedono i motorini vibrare, il mosfet era montato correttamente.
-

ultrasound91
318 2 4 6 - Disattivato su sua richiesta
- Messaggi: 700
- Iscritto il: 26 ago 2014, 21:02
0
voti
...WALTERmwp ha scritto:Ciao ultrasound91, potresti riportare una foto del circuito su breadboard indicando in modo chiaro i terminali del BS250P ?
Non capisco, il video che pubblichi dopo i primi due è antecedente e, sapendo che non era corretto lo hai inviato come risposta a quello che avevo chiesto ?
Ho posto quella domanda, tra l'altro, perché nel MOS fet, se non erro, è presente il diodo per la polarizzazione inversa ...
Saluti
W - U.H.F.
-

WALTERmwp
30,2k 4 8 13 - G.Master EY

- Messaggi: 8990
- Iscritto il: 17 lug 2010, 18:42
- Località: le 4 del mattino
Chi c’è in linea
Visitano il forum: Google Adsense [Bot] e 67 ospiti

Elettrotecnica e non solo (admin)
Un gatto tra gli elettroni (IsidoroKZ)
Esperienza e simulazioni (g.schgor)
Moleskine di un idraulico (RenzoDF)
Il Blog di ElectroYou (webmaster)
Idee microcontrollate (TardoFreak)
PICcoli grandi PICMicro (Paolino)
Il blog elettrico di carloc (carloc)
DirtEYblooog (dirtydeeds)
Di tutto... un po' (jordan20)
AK47 (lillo)
Esperienze elettroniche (marco438)
Telecomunicazioni musicali (clavicordo)
Automazione ed Elettronica (gustavo)
Direttive per la sicurezza (ErnestoCappelletti)
EYnfo dall'Alaska (mir)
Apriamo il quadro! (attilio)
H7-25 (asdf)
Passione Elettrica (massimob)
Elettroni a spasso (guidob)
Bloguerra (guerra)

