Nel radioregistratore Grundig C3000 c'è un circuito tutto a componenti discreti (transistor bipolari) e nel foglio illustrativo c'è anche lo schema elettrico.
Non è poi tanto OT, ci si può fare anche un oscillatore sinusoidale
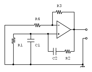
Oscillatore a ponte Wien
Moderatori:
carloc,
g.schgor,
BrunoValente,
IsidoroKZ
0
voti
Ho montato in passato parecchie varianti di oscillatore sinusoidale ed anche quell'oscillatore di Nuova Elettronica, che ho un po' modificato. Ho notato che se non si ha un modo per misurare la distorsione è molto difficile valutare la qualità dei risultati ottenuti.
Forse il metodo certo vecchiotto, ma con cui è più semplice e sicuro ottenere ottimi valori di distorsione è la classica lampadina. L'idea di Bill Hewlett è proprio, come suol dire, un'idea luminosa
Un problema della lampadina è che è microfonica e che l'ampiezza tende a "rimbalzare" un po' quando si cambia frequenza o quando si accende l'oscillatore (o gli si dà un colpo).
Provando con tecniche come la stabilizzazione a FET, ho notato che le resistenze che ci stanno intorno sono abbastanza critiche, così come le caratteristiche del FET medesimo. Senza fare misure serie di distorsione, solo basandosi sulla forma d'onda "ad occhio" all'oscilloscopio, è facile cadere dalle parti di 2-3% se non si fa abbastanza attenzione ai dettagli.
Io fossi in te, seguirei il consiglio di
Piercarlo e farei un oscillatore con 3 o 4 frequenze fisse, con regolazione a lampadina 
Avere una regolazione continua sembra fattibile con un doppio potenziometro, ma in realtà ci sono disparità fra i due valori di resistenza in certe posizioni angolari dell'asse. Quindi, può capitare che in casi al limite il circuito non abbia abbastanza guadagno per accendere l'oscillatore a certe frequenze, mentre ne abbia troppo ad altre, penalizzando di parecchio la distorsione. Molto più semplice lavorare su frequenze fisse!
Forse il metodo certo vecchiotto, ma con cui è più semplice e sicuro ottenere ottimi valori di distorsione è la classica lampadina. L'idea di Bill Hewlett è proprio, come suol dire, un'idea luminosa
Un problema della lampadina è che è microfonica e che l'ampiezza tende a "rimbalzare" un po' quando si cambia frequenza o quando si accende l'oscillatore (o gli si dà un colpo).
Provando con tecniche come la stabilizzazione a FET, ho notato che le resistenze che ci stanno intorno sono abbastanza critiche, così come le caratteristiche del FET medesimo. Senza fare misure serie di distorsione, solo basandosi sulla forma d'onda "ad occhio" all'oscilloscopio, è facile cadere dalle parti di 2-3% se non si fa abbastanza attenzione ai dettagli.
Io fossi in te, seguirei il consiglio di
Avere una regolazione continua sembra fattibile con un doppio potenziometro, ma in realtà ci sono disparità fra i due valori di resistenza in certe posizioni angolari dell'asse. Quindi, può capitare che in casi al limite il circuito non abbia abbastanza guadagno per accendere l'oscillatore a certe frequenze, mentre ne abbia troppo ad altre, penalizzando di parecchio la distorsione. Molto più semplice lavorare su frequenze fisse!
Follow me on Mastodon: @davbucci@mastodon.sdf.org
-

DarwinNE
31,0k 7 11 13 - G.Master EY

- Messaggi: 4420
- Iscritto il: 18 apr 2010, 9:32
- Località: Grenoble - France
0
voti
Intanto grazie a tutti dei contributi, compresi gli "OT" che sono stati comunque materiale di studio.
Avrei una domanda, che magari non è di vitale importanza ma fa comunque parte delle cose da sapere.
Cercando di dimensionare il nostro famoso oscillatore,
ho visto che sarebbe opportuno trovare due resistori e due condensatori per R1 R2 e C1 C2 il piu uguali possibili.
Mi chiedevo come è meglio fare.
Basta misurarli col mio comunissimo multimetro che misura capacita e resistenza e cercane due il piu uguali possibile?
E' meglio fare altri tipi di misura, tipo a 4 fili per la resistenza o calcolare il valore dei condensatori all' oscilloscopio?
Nel caso puo essere utile usare un parallelo di resistori e una serie di condensatori per minimizzare gli errori, o sono piu gli svantaggi che i benefici di tale soluzione?

Avrei una domanda, che magari non è di vitale importanza ma fa comunque parte delle cose da sapere.
Cercando di dimensionare il nostro famoso oscillatore,
ho visto che sarebbe opportuno trovare due resistori e due condensatori per R1 R2 e C1 C2 il piu uguali possibili.
Mi chiedevo come è meglio fare.
Basta misurarli col mio comunissimo multimetro che misura capacita e resistenza e cercane due il piu uguali possibile?
E' meglio fare altri tipi di misura, tipo a 4 fili per la resistenza o calcolare il valore dei condensatori all' oscilloscopio?
Nel caso puo essere utile usare un parallelo di resistori e una serie di condensatori per minimizzare gli errori, o sono piu gli svantaggi che i benefici di tale soluzione?
1
voti
Dipende cosa cerchi di fare.
Se vuoi avere una frequenza molto precisa, è indispensabile orientarsi verso componenti molto precisi e quindi scendere come classe di tolleranza. Non sono mai stato un fan di giocare con le serie/parallelo per cercare di ottenere componenti precisi, a meno che questi non siano selezionati (ed anche in quel caso ci sarebbe da ridire per via dell'invecchiamento e la deriva termica).
A parte questo, se non hai esigenze di precisione sulla frequenza, potrai scegliere componenti normali. Se la simmetria non è perfettamente rispettata, quello che cambia è che il guadagno necessario a far oscillare il circuito cambia e diventa diverso da 3 in modulo che è se non ricordo male il valore teorico. Tuttavia, se le variazioni sono piccole saranno tranquillamente assorbite dal sistema di controllo dell'ampiezza (lampadina o altro), che è per forza presente e che aggiusta il guadagno.
I problemi accadono quando si usa un potenziometro doppio. In uno che avevo, in certe posizioni (all'inizio della corsa), c'era una resistenza doppia o tripla per una sezione rispetto all'altra
In quel caso può accadere che il sistema di controllo del guadagno possa andare in crisi ed il circuito non oscilli!
Detto questo, io consiglierei di montare un prototipino per farti le ossa e soprattutto vedere come misurarne le caratteristiche. Dopo, avrai le idee più chiare dei problemi e dei vantaggi/svantaggi del circuito che avrai scelto.
Se vuoi avere una frequenza molto precisa, è indispensabile orientarsi verso componenti molto precisi e quindi scendere come classe di tolleranza. Non sono mai stato un fan di giocare con le serie/parallelo per cercare di ottenere componenti precisi, a meno che questi non siano selezionati (ed anche in quel caso ci sarebbe da ridire per via dell'invecchiamento e la deriva termica).
A parte questo, se non hai esigenze di precisione sulla frequenza, potrai scegliere componenti normali. Se la simmetria non è perfettamente rispettata, quello che cambia è che il guadagno necessario a far oscillare il circuito cambia e diventa diverso da 3 in modulo che è se non ricordo male il valore teorico. Tuttavia, se le variazioni sono piccole saranno tranquillamente assorbite dal sistema di controllo dell'ampiezza (lampadina o altro), che è per forza presente e che aggiusta il guadagno.
I problemi accadono quando si usa un potenziometro doppio. In uno che avevo, in certe posizioni (all'inizio della corsa), c'era una resistenza doppia o tripla per una sezione rispetto all'altra
Detto questo, io consiglierei di montare un prototipino per farti le ossa e soprattutto vedere come misurarne le caratteristiche. Dopo, avrai le idee più chiare dei problemi e dei vantaggi/svantaggi del circuito che avrai scelto.
Follow me on Mastodon: @davbucci@mastodon.sdf.org
-

DarwinNE
31,0k 7 11 13 - G.Master EY

- Messaggi: 4420
- Iscritto il: 18 apr 2010, 9:32
- Località: Grenoble - France
2
voti
DarwinNE ha scritto:I problemi accadono quando si usa un potenziometro doppio. In uno che avevo, in certe posizioni (all'inizio della corsa), c'era una resistenza doppia o tripla per una sezione rispetto all'altraIn quel caso può accadere che il sistema di controllo del guadagno possa andare in crisi ed il circuito non oscilli!
Credo sia abbastanza normale che ad inizio corsa le differenze tra le due sezioni possano essere grandi:
1) la distribuzione dei due strati resistivi potrebbe non essere perfettamente uniforme.
Questo difetto porterebbe ad una diseguaglianza dei valori che, grosso modo, dovrebbe essere proporzionale alla posizione, cioè porterebbe un errore percentuale indipendente dalla posizione.
2) i due strati resistivi potrebbero inoltre non essere perfettamente allineati, cioè l'uno si potrebbe trovare leggermente ruotato di un certo angolo rispetto all'altro.
Questo difetto porterebbe ad un errore costante che a fondo scala avrebbe poco peso e che invece ad inizio scala peserebbe parecchio.
Si potrebbe verificare ad esempio che nella zona iniziale, quando una sezione abbia raggiunto un valore di qualche decina di ohm, l'altra, essendo leggermente anticipata, abbia già raggiunto un valore di qualche centinaio di ohm.
Per ridurre gli effetti negativi dovuti a questo difetto del potenziometro doppio è bene montare due resistori di uguale valore in serie alle due sezioni in modo da rendere trascurabili le eventuali differenze anche ad inizio corsa.
Ovviamente la presenza dei resistori in serie alle due sezioni limita l'ampiezza dell'escursione di frequenza ma non si può avere tutto.
A naso direi che, se il potenziometro è di buona qualità, un valore adeguato per le resistenze potrebbero essere non inferiore ad 1/10 del valore del potenziometro e l'escursione di frequenza che si otterrebbe ruotando il potenziometro da una parte all'altra sarebbe circa una decade.
Se invece fosse di cattiva qualità, direi di non scendere sotto 1/3-1/4 del valore del potenziometro e di conseguenza l'escursione che si otterrebbe sarebbe di circa 3-4 ottave.
-

BrunoValente
39,6k 7 11 13 - G.Master EY

- Messaggi: 7796
- Iscritto il: 8 mag 2007, 14:48
0
voti
I conti stavo facendoli appunto con 50K di potenziometro in serie a 4,7K fissi.
Infatti ho in casa due potenziometri multigiro da 50K che (copiando un idea non mia) volevo provare ad unire trammite un manicotto per poter compensare eventuali differenze di 0 o finecorsa.
Mi tenevo aperta una strada, ma per ora pensavo di fare pratica su un sistema a frequenze fisse, poi si vedrà.
La domanda è sorta perche credevo che eventuali differenze potessero portare asimmetrie nella sinusoide, ma in effetti i due gruppi RC (sempre se ho capito cio che ho studiato) dovrebbero funzionare da filtro passabanda e quindi influenzare principalmente la frequenza di risonanza.
A dire il vero cosa stabilisce la forma dell' onda non l' ho mica ancora capito

Infatti ho in casa due potenziometri multigiro da 50K che (copiando un idea non mia) volevo provare ad unire trammite un manicotto per poter compensare eventuali differenze di 0 o finecorsa.
Mi tenevo aperta una strada, ma per ora pensavo di fare pratica su un sistema a frequenze fisse, poi si vedrà.
La domanda è sorta perche credevo che eventuali differenze potessero portare asimmetrie nella sinusoide, ma in effetti i due gruppi RC (sempre se ho capito cio che ho studiato) dovrebbero funzionare da filtro passabanda e quindi influenzare principalmente la frequenza di risonanza.
A dire il vero cosa stabilisce la forma dell' onda non l' ho mica ancora capito

2
voti
La distorsione non dipende dai componenti passivi, che per fortuna sono lineari, dipende dall'operazionale e quindi varia con la frequenza ma dipende anche e a volte molto, dal sistema di controllo del guadagno che a sua volta può introdurre non linearità.
Qui, da metà in avanti, l'argomento è ben spiegato e sono messi a confronto gli effetti dei vari circuiti che si possono utilizzare per controllare il guadagno nei ponti di Wien.
Qui, da metà in avanti, l'argomento è ben spiegato e sono messi a confronto gli effetti dei vari circuiti che si possono utilizzare per controllare il guadagno nei ponti di Wien.
-

BrunoValente
39,6k 7 11 13 - G.Master EY

- Messaggi: 7796
- Iscritto il: 8 mag 2007, 14:48
0
voti
Grazie Bruno, avevo gia addocchiato quel documento, e ho provato il circuito di pag.29 con lampadina.
Con R1 e R2 da 1,6K e C1 e C2 da 0,1 uF.
Il problema è che la lampadina piu piccola che ho trovato nelle mie cianfrusaglie è da 12v 2.5W e a 12V assorbe circa 200mA.
Comunque portando l' alimentazione a +-16V e riducendo a circa 20 ohm R3 il circuito oscilla all' incirca alla frequenza prestabilita (1Khz) anche se è un equilibrio un po instabile.
Ora, in attesa di una fotoresitenza volevo provare con il JFET, pero sono riuscito a recuperare solo alcuni di questi, che dite, possono funzionare?
Con R1 e R2 da 1,6K e C1 e C2 da 0,1 uF.
Il problema è che la lampadina piu piccola che ho trovato nelle mie cianfrusaglie è da 12v 2.5W e a 12V assorbe circa 200mA.
Comunque portando l' alimentazione a +-16V e riducendo a circa 20 ohm R3 il circuito oscilla all' incirca alla frequenza prestabilita (1Khz) anche se è un equilibrio un po instabile.
Ora, in attesa di una fotoresitenza volevo provare con il JFET, pero sono riuscito a recuperare solo alcuni di questi, che dite, possono funzionare?
0
voti
Azz..., dimenticavo la cosa piu importante, nell' articolo in questione vengono riportati degli oscillogrammi che mostrano la distorsione (es: pag. 30), si possono ottenere con un semplice oscilloscopio o servono altri strumenti?
Chi c’è in linea
Visitano il forum: Google [Bot] e 75 ospiti

Elettrotecnica e non solo (admin)
Un gatto tra gli elettroni (IsidoroKZ)
Esperienza e simulazioni (g.schgor)
Moleskine di un idraulico (RenzoDF)
Il Blog di ElectroYou (webmaster)
Idee microcontrollate (TardoFreak)
PICcoli grandi PICMicro (Paolino)
Il blog elettrico di carloc (carloc)
DirtEYblooog (dirtydeeds)
Di tutto... un po' (jordan20)
AK47 (lillo)
Esperienze elettroniche (marco438)
Telecomunicazioni musicali (clavicordo)
Automazione ed Elettronica (gustavo)
Direttive per la sicurezza (ErnestoCappelletti)
EYnfo dall'Alaska (mir)
Apriamo il quadro! (attilio)
H7-25 (asdf)
Passione Elettrica (massimob)
Elettroni a spasso (guidob)
Bloguerra (guerra)




