Ciao a tutti e grazie per le risposte...
Mi piace il circuito di Jackd, ma purtroppo non funziona... L'ho testato con il simulatore ma resta il problema che essendo il valore di uscita del raspberry di 3.3V, il segnale sul pin di enable resta troppo basso (3,75V con un BC328), vanificandone il funzionamento...
Probabilmente l'unica soluzione è quella del convertitore di segnale da 3.3V a 5V, altrimenti dovrò usare 3 transistor...
Come mettere a GND un PIN in pullup
Moderatori:
carloc,
g.schgor,
BrunoValente,
IsidoroKZ
16 messaggi
• Pagina 2 di 2 • 1, 2
0
voti
0
voti
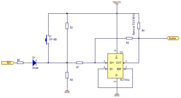
usando un TLV3011 prova simualre il cirucito dell'imamgine
Devi cacloare il partitore in modo da avere sul pin 3 del comparatore una tensione inferiore a 1.24 V
Quando premi il tasto o alzi il pin del raspberry devi anadre oltre la soglia di 1.24
Devi cacloare il partitore in modo da avere sul pin 3 del comparatore una tensione inferiore a 1.24 V
Quando premi il tasto o alzi il pin del raspberry devi anadre oltre la soglia di 1.24
-

luxinterior
4.311 3 4 9 - Master EY

- Messaggi: 2690
- Iscritto il: 6 gen 2016, 17:48
0
voti
Pensavo cosi tra me e me, ma rimuovere la resistenza di pullup e mettere al suo posto un 4066 comandato dal tuo raspberry, sarebbe un operazione che riusciresti a fare?
- Codice: Seleziona tutto
[code=php]per il codice a colori[/code]
0
voti
usando un relè reed genere http://www.tme.eu/it/details/he721c0500 ... ittelfuse/
Se il Rasp è alimentato il relè è eccitato e il contatto è aperto. Pws on
Se il Rasp non è alimentato, il relè è spento e il contato chiude a massa. Pws off.
-

Brianz
5.828 5 10 - CRU - Account cancellato su Richiesta utente
- Messaggi: 858
- Iscritto il: 24 mar 2016, 11:27
16 messaggi
• Pagina 2 di 2 • 1, 2
Chi c’è in linea
Visitano il forum: Majestic-12 [Bot] e 93 ospiti

Elettrotecnica e non solo (admin)
Un gatto tra gli elettroni (IsidoroKZ)
Esperienza e simulazioni (g.schgor)
Moleskine di un idraulico (RenzoDF)
Il Blog di ElectroYou (webmaster)
Idee microcontrollate (TardoFreak)
PICcoli grandi PICMicro (Paolino)
Il blog elettrico di carloc (carloc)
DirtEYblooog (dirtydeeds)
Di tutto... un po' (jordan20)
AK47 (lillo)
Esperienze elettroniche (marco438)
Telecomunicazioni musicali (clavicordo)
Automazione ed Elettronica (gustavo)
Direttive per la sicurezza (ErnestoCappelletti)
EYnfo dall'Alaska (mir)
Apriamo il quadro! (attilio)
H7-25 (asdf)
Passione Elettrica (massimob)
Elettroni a spasso (guidob)
Bloguerra (guerra)





