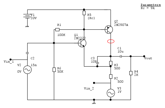
Per il guadagno di anello direi di lavorare su questa sezione
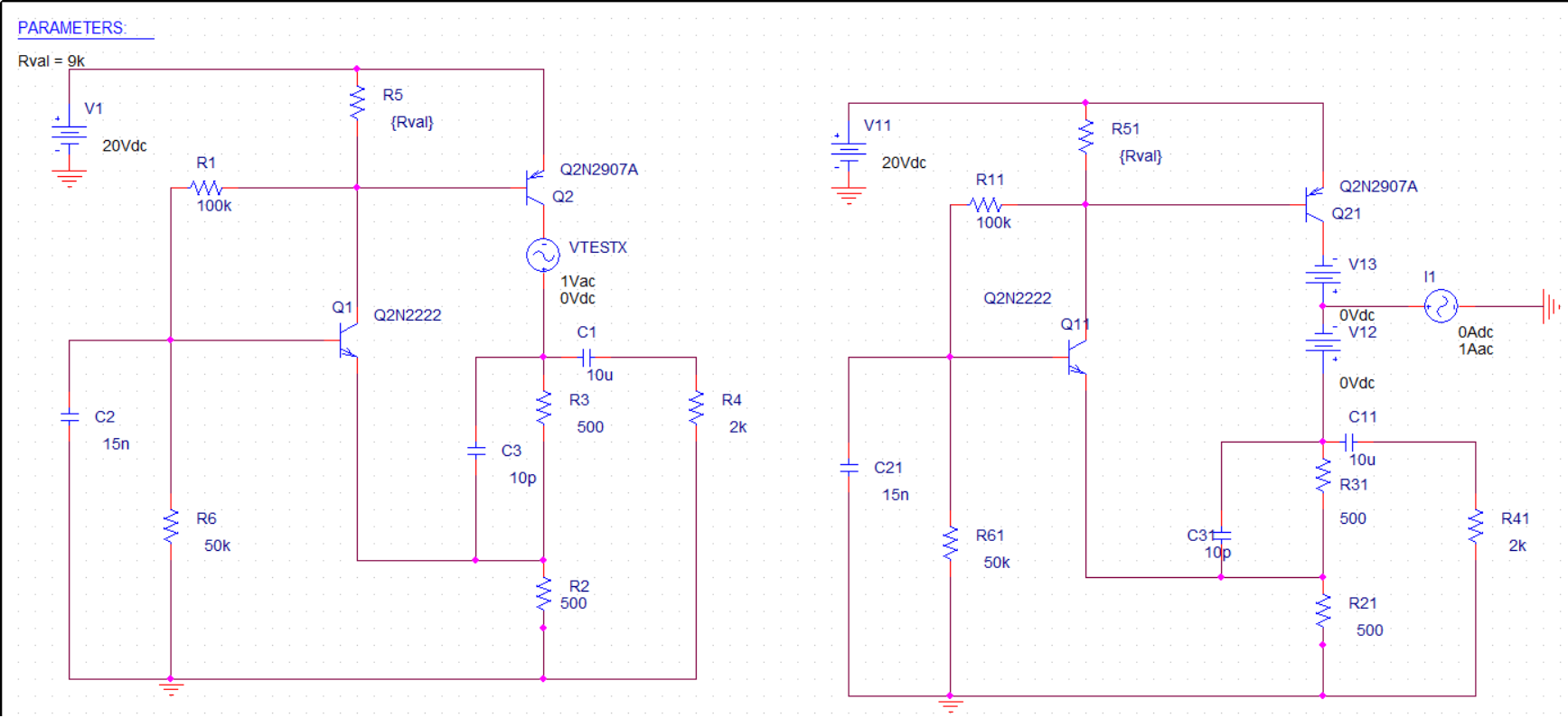
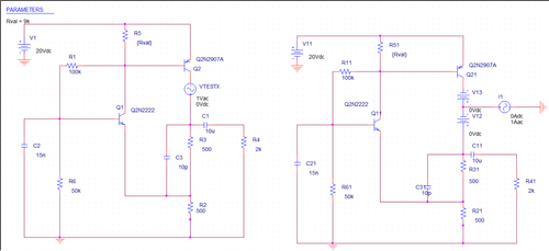
Inietti una tensione o una corrente e calcoli Ti e Tv. Consiglio di replicare due volte nel simulatore lo stesso circuito, nella stessa finestra, e simulare contemporaneamente i due casi in modo da avere insieme Tv e Ti.
I risultati che vengono a me sono questi.
Si vede la curva viola, molto bassa che corrisponde a RC=10kohm. Il transistore T1 e` spento e non si puo` cavare sangue da una rapa o da un transistore spento. La curva verde dovrebbe essere con RC=7kohm, andiamo meglio. Riducendo ancora RC si hanno le curve rosse e blu, bisogna andare a vedere la frequenza di crossover e scegliere quale va meglio, avendo deciso se si vuole privilegiare ad esempio la banda o la stabilita`.

Elettrotecnica e non solo (admin)
Un gatto tra gli elettroni (IsidoroKZ)
Esperienza e simulazioni (g.schgor)
Moleskine di un idraulico (RenzoDF)
Il Blog di ElectroYou (webmaster)
Idee microcontrollate (TardoFreak)
PICcoli grandi PICMicro (Paolino)
Il blog elettrico di carloc (carloc)
DirtEYblooog (dirtydeeds)
Di tutto... un po' (jordan20)
AK47 (lillo)
Esperienze elettroniche (marco438)
Telecomunicazioni musicali (clavicordo)
Automazione ed Elettronica (gustavo)
Direttive per la sicurezza (ErnestoCappelletti)
EYnfo dall'Alaska (mir)
Apriamo il quadro! (attilio)
H7-25 (asdf)
Passione Elettrica (massimob)
Elettroni a spasso (guidob)
Bloguerra (guerra)










.



a
)