Provo a dare uno schema di massima da sottoporre alla peer review del forum
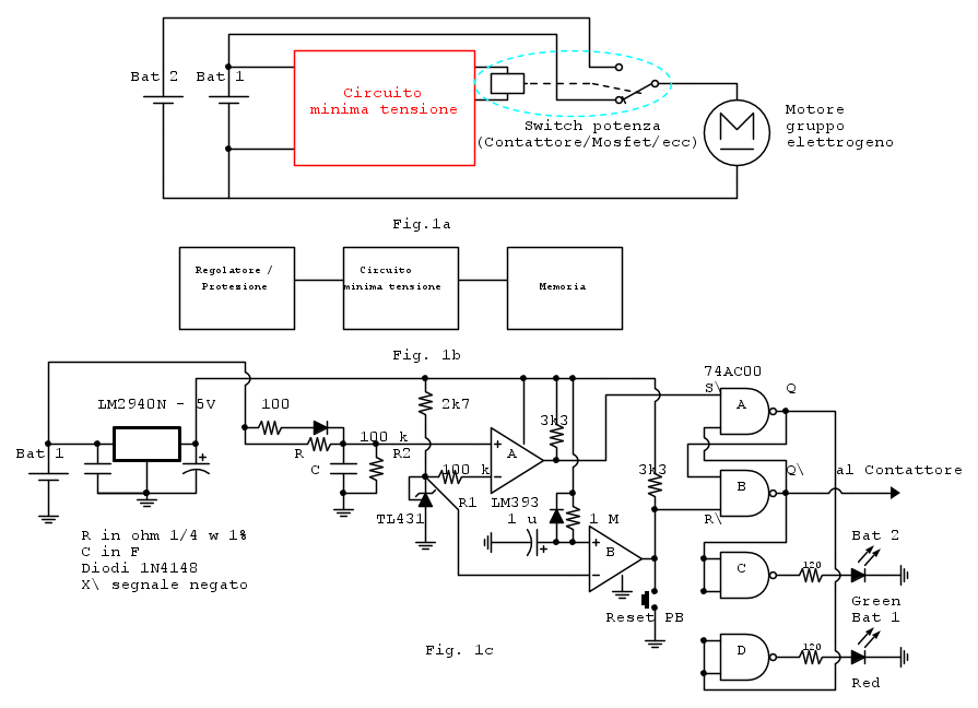
1) Fig. 1a del sistema "completo" Batterie, Circuito minima tensione, switch potenza/contattore, gruppo elettrogeno.
In questo post ci occuperemo solo del Circuito di minima tensione
2) Fig. 1b schema a blocchi del Circuito di minima tensione
3) Fig. 1c schema del Circuito di minima tensione:
**********************
- Regolatore di tensione/protezione
E' stato scelto questo regolatore (ed e' stato deciso di usare un regolatore anche se in prima approssimazione *non* sarebbe necessario) perche':
- Operating VIN Range: 6 V to 26 V
- LM2940-N KTT, NDE, DCY ≤ 100 ms 60 V
- Reverse Battery Protection
http://www.ti.com/lit/ds/symlink/lm2940c.pdfPer il dimensionamento dei condensatori di ingresso ed uscita vedere il data sheet
**********************
- Circuito di minima tensione
E' costituito dalla sezione A del comparatore LM393 e componenti annessi:
- TL431 Voltage Reference 2.5 V
- Le due resistenze R1 e R2 (100 K) sono di uguale valore per "bilanciare" la corrente di bias del comparatore.
- il parallelo di R2 e R vale circa R2 (R >> R2)
- posto Vbatlow il valore della tensione "bassa" di batteria a cui deve scattare il comparatore, si calcola il valore di R
1)

Es. Vbatlow 10.5 V -> R= 320 kohm
- la tensione V ai capi di un condensatore che si scarica - con Vo tensione iniziale - vale
2)

da cui (con V = Vbatlow e Vo = Vbat)
3)

4)

Es. Vbat= 12 V Vbatlow= 10.5 V T= 1.5 s


**********************
- Memoria
E' costituita dalle sezioni A e B del 74AC00 che formano un Flip-Flop Set/Reset
Per avere una condizione "nota" all'accensione del circuito e' stato realizzato un circuito di reset con la sezione B dell'LM393 e componenti annessi che "forza" inizialmente a livello alto l'uscita di comando del contatore/switch di potenza. Il circuito puo' essere "resettato" anche manualmente tramite il Reset PB.
Lo stato dell'uscita di comando e' monitorata con i due led Bat 1 e Bat 2 che indicano quale batteria e' attualmente in uso.
**********************
- Info generali
-- Il circuito *non* e' stato ne' simulato ne' provato sperimentalmente
-- sono stati omessi componenti necessari come ad esempio - ma non solo - i condensatori di bypass delle alimentazioni
-- e' stata scelta la famiglia AC per le porte logiche perche' questa famiglia puo' fornire in uscita la corrente necessaria per accendere i LED (20 mA)
-- infine - ma e' la cosa piu' importante - la soluzione di utilizzare un condensatore (C) in quel punto del circuito per determinare la "durata del buco di tensione" e' "marginale".
Questo vuol dire che - mentre il valore della tensione e' determinata con "sufficiente" precisione - la durata del buco (valore di

) e' fortemente dipendente dal rapporto

Provare a giocherellare variando i due parametri nella 3)
Per avere dei tempi "certi" occorrebbe complicare il circuito inserendo un temporizzatore (un 555? se non c'e' un 555 non e' un buon progetto

), ma a questo punto ritorno alla domanda iniziale:
Un microcontrollore potrebbe essere la soluzione "giusta"?
- Ci sarebbe un ulteriore punto di dettaglio sulla filosofia di progettazione ma per il momento dovrebbe bastare quanto gia' scritto.
Il tutto, ovviamente, SE&O