Timer luci scale perry 984
Moderatori:
carloc,
g.schgor,
BrunoValente,
IsidoroKZ
18 messaggi
• Pagina 2 di 2 • 1, 2
0
voti
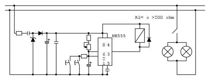
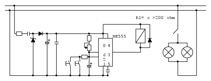
quella P è legata alla casa di produzione,non indica qualcosa di particolare,correggetemi se sbaglio;ma una cosa mi chiedo:supponendo che il rele abbia un Rj=250 ohm alimentato a 12V,assorbe circa 50mA;l'ne555 per funzionare assorbe 10-15mA,supponendo un funzionamento per almeno 3 minuti,mi chiedo da dove prende l'energia il circuito perry 984 per funzionare dopo che abbiamo rilasciato il pulsante?questo onestamente non l'ho capito.....
0
voti
doonciccio l'hai detto tu in [8] qunado rilasci il pusante è il contatto del relè che mantiene l'alimentazione al temporizzatore. In pratica l'NE555 si suicida quando commuta l'uscita aprendo il relè.
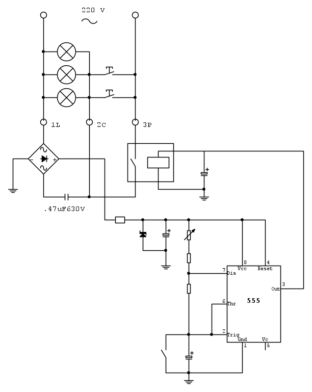
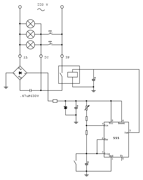
Nello schema in [1] forse il contatto in basso che cortocircuita il condensatore è da disegnare chiuso a riposo.
Probabilmente il relè ha un contatto di scambio. Il contatto NC scarica il condensatore e garantisce l'innesco alla prossima pressione del pulsante.
Nello schema in [1] forse il contatto in basso che cortocircuita il condensatore è da disegnare chiuso a riposo.
Probabilmente il relè ha un contatto di scambio. Il contatto NC scarica il condensatore e garantisce l'innesco alla prossima pressione del pulsante.
-

luxinterior
4.311 3 4 9 - Master EY

- Messaggi: 2690
- Iscritto il: 6 gen 2016, 17:48
0
voti
gabrisav ha scritto:MI riperto, io non so niente di elettronica ma sono convinto che c'è uno sbaglio nello schema di Wholff.
nel disegno postato dall'autore non c'è nulla di sbagliato,l'unico errore è quando afferma :
L'interruttore esclude il timer e lascia le luci sempre accese dopo la prima chiusura di un pulsante.
quello non è un interruttore ma un contatto nc del rele
0
voti
donciccio ha scritto:quello non è un interruttore ma un contatto nc del rele
Confermo e ribadisco che quello che ho disegnato non è un contatto del relè ma un interruttore saldato sul circuito stampato la cui levetta esce dalla scatola di derivazione in cui è stato posto il temporizzatore. Ripeto che l'interruttore si commuta manualmente e la spiegazione del suo funzionamento risiede nel fatto che, chiudendolo, il condensatore non si carica mai e quindi le luci non si spengono più. Il relè ha un solo contatto.
0
voti
Ok Wholff hai ragione, rettifico quanto scritto da me prima:l’ne555 è collegato in configurazione astabile ;in pratica a scaricare il condensatore da 100uF ci pensa l’uscita del pin 7 ove vi è collegato il collettore di un transistor interno all’ne555(uscita a collettore aperto);premendo il pulsante per accendere le luci, diamo alimentazione all’ne555;il condensatore da 100uF è scarico e l’uscita del pin 3 è alta ,quindi il rele si chiude ed alimenta le luci;per quanto tempo rimane eccitato? T=0,693xRt xC (Rt è la somma di 10K+ 220K+ la R del potenziometro),trascorso questo tempo l’uscita del pin 3 diventa bassa ed il rele si diseccita,quindi l’ne555 perde l’alimentazione,ma grazie al condensatore da 22uF rimane alimentato quel tempo necessario per permettere al condensatore da 100uF di scaricarsi attraverso l’uscita del pin 7;infatti questo condensatore attraversando la R da 10K si scarica in 1 secondo;l’interruttore serve per escludere la temporizzazione se si ha la necessita di avere l’illuminazione sempre attiva per un certo tempo,dopodichè questo interruttore verrà di nuovo aperto.
0
voti
[quote="wholff"][quote="donciccio"][quote="wholff"]
....lo possiamo ulteriormente semplificare,risparmiando componenti:
....lo possiamo ulteriormente semplificare,risparmiando componenti:
0
voti
Aggiungo schema in fidocadj
18 messaggi
• Pagina 2 di 2 • 1, 2
Chi c’è in linea
Visitano il forum: Nessuno e 41 ospiti

Elettrotecnica e non solo (admin)
Un gatto tra gli elettroni (IsidoroKZ)
Esperienza e simulazioni (g.schgor)
Moleskine di un idraulico (RenzoDF)
Il Blog di ElectroYou (webmaster)
Idee microcontrollate (TardoFreak)
PICcoli grandi PICMicro (Paolino)
Il blog elettrico di carloc (carloc)
DirtEYblooog (dirtydeeds)
Di tutto... un po' (jordan20)
AK47 (lillo)
Esperienze elettroniche (marco438)
Telecomunicazioni musicali (clavicordo)
Automazione ed Elettronica (gustavo)
Direttive per la sicurezza (ErnestoCappelletti)
EYnfo dall'Alaska (mir)
Apriamo il quadro! (attilio)
H7-25 (asdf)
Passione Elettrica (massimob)
Elettroni a spasso (guidob)
Bloguerra (guerra)





