Cos'è ElectroYou | Login Iscriviti

ElectroYou - la comunità dei professionisti del mondo elettrico

Relay Carica batterie LX 327 (NE)

Elettronica lineare e digitale: didattica ed applicazioni

Moderatori: Foto Utentecarloc, Foto Utenteg.schgor, Foto UtenteBrunoValente, Foto UtenteIsidoroKZ

0
voti

[11] Re: Relay Carica batterie LX 327 (NE)

Messaggioda Foto Utentegianniniivo » 26 feb 2019, 0:06

Si, è vero Foto Utentesetteali, potrebbe essere una buona soluzione di compromesso, TRIAC sul primario del trasformatore e cortocircuitare il condensatore C7.
L'unica riserva riguarda una possibile incognita sul funzionamento dell'automatismo Go/Stop/Go per la mancata interruzione del flusso in continua proveniente dal regolatore di corrente per la ricarica.

Quel caricabatteria, parte quando la batteria è scarica e si ferma da solo a batteria carica e riparte se la batteria dovesse subire un evento di auto-scarica.

Forse l'unico inconveniente potrebbe consistere in un leggero consumo che graverebbe sulla batteria, dopo la ricarica?
Avatar utente
Foto Utentegianniniivo
9.045 7 11 13
No Rank
 
Messaggi: 2875
Iscritto il: 5 feb 2019, 23:50

0
voti

[12] Re: Relay Carica batterie LX 327 (NE)

Messaggioda Foto Utentegianniniivo » 26 feb 2019, 0:54

No, chiedo scusa Foto Utentesetteali, mi correggo, il flusso s'interromperebbe ugualmente a seguito dell'interruzione dell'alternata.

Ma allora a cosa serve l'interruzione della continua? C'è comunque il diodo DS1 (che potrei anche sostituire con uno Schottky) che impedisce eventuali ritorni verso il regolatore di corrente costante.

Non capisco...
Avatar utente
Foto Utentegianniniivo
9.045 7 11 13
No Rank
 
Messaggi: 2875
Iscritto il: 5 feb 2019, 23:50

1
voti

[13] Re: Relay Carica batterie LX 327 (NE)

Messaggioda Foto Utenteelektronik » 26 feb 2019, 8:55

avrei voluto risponderti prima ma a casa c'è un via vai e fuori il lavoro di potatura, animali da accutire e tant'altro. Io avevo fatto lo stesso ragionamento di Foto Utentesetteali, e puoi inserire un scr anche sulla parte continua perché al momento che si toglie tensione al circuito al gate non arriva nulla e quindi disattiva il passaggiodella continua.
Avatar utente
Foto Utenteelektronik
7.800 4 6 7
Master
Master
 
Messaggi: 3836
Iscritto il: 12 mag 2015, 22:26

2
voti

[14] Re: Relay Carica batterie LX 327 (NE)

Messaggioda Foto UtenteBrunoValente » 26 feb 2019, 13:00

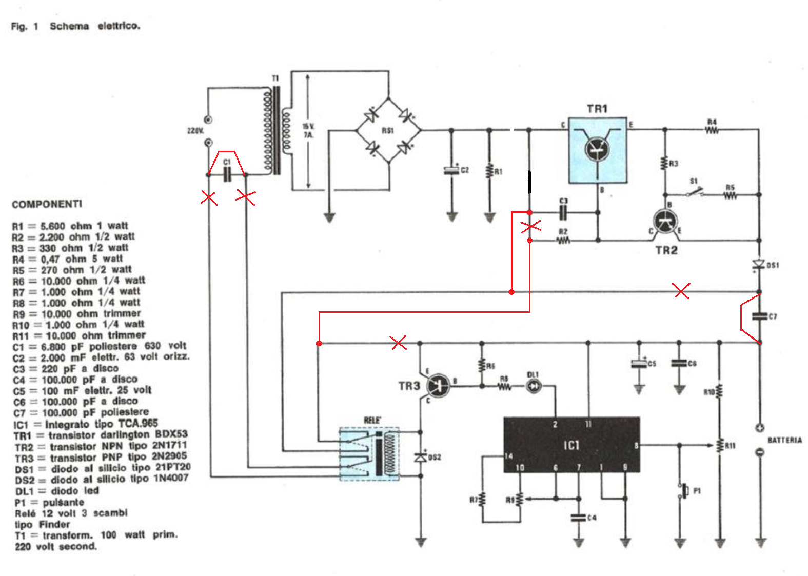
Nel circuito originale mi pare sia del tutto inutile l'interruzione della continua con il secondo contatto del relè, quindi potresti modificarlo così

Caricabatterie.png


In questo modo è utilizzato un solo contatto del relè che è messo in serie a R2, così la corrente che lo attraversa è irrisoria, quando il relè si diseccita si spegne TR1 e la carica si interrompe.

Il trasformatore, a differenza di prima, rimane alimentato anche dopo che il relè si è diseccitato ma non mi pare sia un inconveniente grave.
Avatar utente
Foto UtenteBrunoValente
39,6k 7 11 13
G.Master EY
G.Master EY
 
Messaggi: 7796
Iscritto il: 8 mag 2007, 14:48

0
voti

[15] Re: Relay Carica batterie LX 327 (NE)

Messaggioda Foto Utentegianniniivo » 26 feb 2019, 15:13

Grazie Foto Utentesetteali, Foto Utenteelektronik, Foto Utentedonciccio, Foto UtenteBrunoValente per l’aiuto.

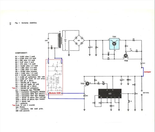
Da quando ho costruito ed utilizzato questo carica batterie, non ho mai fatto una riflessione critica sullo schema elettrico. Soltanto adesso, parlandone e ponderando i suggerimenti ricevuti mi sono reso conto che la commutazione in continua non ha nessuna ragione di esistere, ma proprio nessuna. Sembrerebbe (ma lo dico un po’ per scherzo) che Nuova Elettronica abbia acquistato una vagonata di relay a 3 scambi per i vari kit e, dovendo utilizzare tali relay anche per commutazioni di un solo scambio, deve aver ritenuto che utilizzando tutti gli scambi, anche dove non serviva, non sarebbe stato comunque dannoso.

Forse esagero ma potrebbe essere una chiave di lettura…

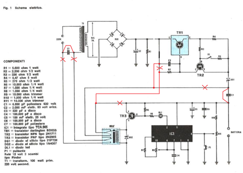
Proseguendo con i miei accertamenti, ho saputo che un mio conoscente mi regalerà, non sapendo cosa farne, un modulo SSR-D3808HK a 12V che commuta in alternata fino a 380 V. Ora, dopo aver compreso che la commutazione in continua è inutile, ho ritenuto più comodo e utile sostituire il relay Finder con il modulo SSR, che arriverà a breve, per interrompere soltanto l’alternata ed eliminare definitivamente, sostituendo il condensatore C7 con un jumper, la commutazione in continua. Tutto ciò grazie ai pareri e suggerimenti ricevuti.

Allego anche lo schema, per la verità poco professionale ma sufficientemente comprensibile, di come intenderei apportare le modifiche circuitali, sempre sulla base delle nozioni ricevute.

In ogni caso, attendo gradita conferma prima di procedere con la modifica.

Grazie
Allegati
Schema con 1 SSR per alternata.jpg
Modifica 1 dello schema elettrico.
Avatar utente
Foto Utentegianniniivo
9.045 7 11 13
No Rank
 
Messaggi: 2875
Iscritto il: 5 feb 2019, 23:50

0
voti

[16] Re: Relay Carica batterie LX 327 (NE)

Messaggioda Foto Utentegianniniivo » 26 feb 2019, 15:15

Allego anche un'immagine del modulo relay SSR:
Allegati
SSR-D3808HK.jpg
Avatar utente
Foto Utentegianniniivo
9.045 7 11 13
No Rank
 
Messaggi: 2875
Iscritto il: 5 feb 2019, 23:50

1
voti

[17] Re: Relay Carica batterie LX 327 (NE)

Messaggioda Foto UtenteBrunoValente » 26 feb 2019, 15:17

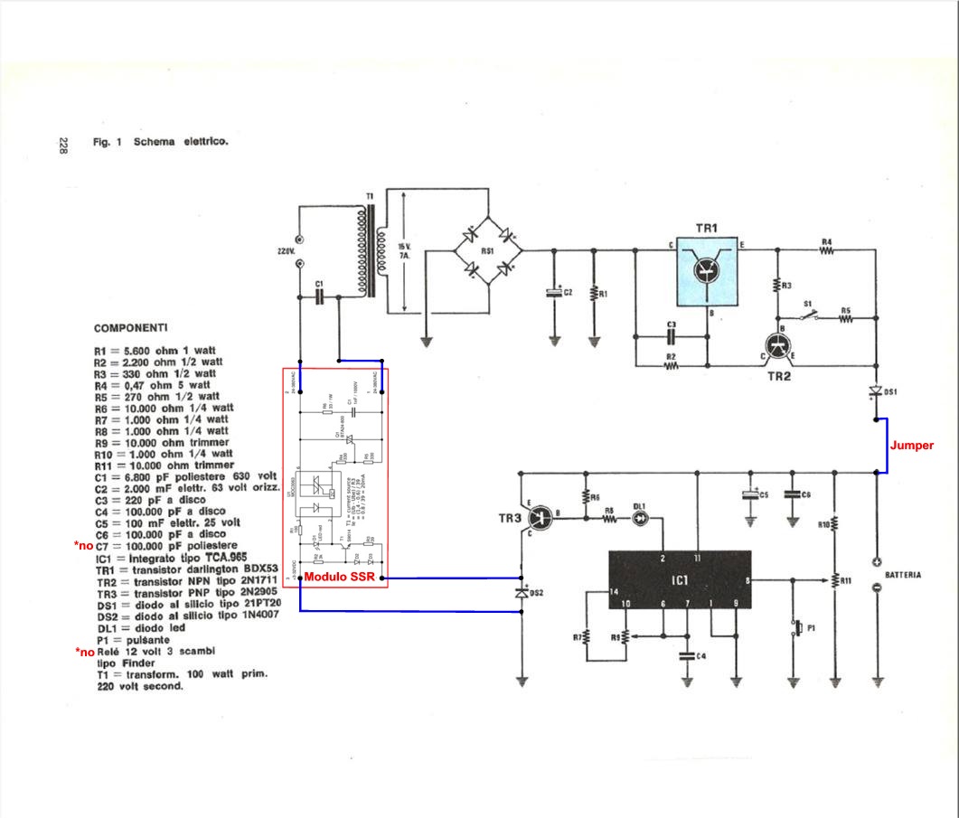
L'ingresso dell'SSR è invertito
Avatar utente
Foto UtenteBrunoValente
39,6k 7 11 13
G.Master EY
G.Master EY
 
Messaggi: 7796
Iscritto il: 8 mag 2007, 14:48

0
voti

[18] Re: Relay Carica batterie LX 327 (NE)

Messaggioda Foto Utentegianniniivo » 26 feb 2019, 16:53

Grazie per l'attenzione e la segnalazione Foto UtenteBrunoValente, la fretta non è mai una buona consigliera.
Non posso cancellare l'immagine errata ma provvedo a pubblicare quella corretta.
Grazie ancora...
Allegati
Schema con 1 SSR per alternata.jpg
Schema modificato per sostituzione relay elettromeccanico con relay SSR
Avatar utente
Foto Utentegianniniivo
9.045 7 11 13
No Rank
 
Messaggi: 2875
Iscritto il: 5 feb 2019, 23:50

1
voti

[19] Re: Relay Carica batterie LX 327 (NE)

Messaggioda Foto Utentedonciccio » 26 feb 2019, 17:07

Questo caricabatterie di NE sembra sia uscita dal noto ufficio UCAS(ufficio complicazioni affari semplici),che motivo hanno di fare una doppia interruzione?quella sulla c.a. è proprio inutile,quando si interrompe l'alimentazione alle bt mi pare piu che sufficiente,poi quel rele finder...non so se ridere o se piangere...
Avatar utente
Foto Utentedonciccio
574 2 6 7
Sostenitore
Sostenitore
 
Messaggi: 857
Iscritto il: 15 ago 2010, 10:43

0
voti

[20] Re: Relay Carica batterie LX 327 (NE)

Messaggioda Foto Utentegianniniivo » 26 feb 2019, 17:37

Si, hai ragione Foto Utentedonciccio, a volte si vedono delle soluzioni che sono veramente strane.
Tuttavia, ho preferito interrompere l’alternata per almeno due motivi: il primo è che il relay SSR lo ricevo gratuitamente e in breve tempo, il secondo è che togliendo l’alimentazione al trasformatore, dopo la ricarica della batteria, ci sono meno componenti sotto tensione. Non è soltanto un problema consumo, benché minimo, ma anche di sicurezza.
Avatar utente
Foto Utentegianniniivo
9.045 7 11 13
No Rank
 
Messaggi: 2875
Iscritto il: 5 feb 2019, 23:50

PrecedenteProssimo

Torna a Elettronica generale

Chi c’è in linea

Visitano il forum: Nessuno e 188 ospiti