E' quello che suggerivo. Quanto bene funzioni non saprei, è una soluzione che può far diminuire la tensione di uscita fino a circa Vref ma non azzerarla, quindi corrente ne scorrerà ancora. In caso di cortocircuito si porrebbe il problema della dissipazione dei circuito.
Non riesco a modificare il tuo circuito, copiandolo e incollandolo in Fidocad ottengo questo:
So che sto sbagliando qualcosa ma non trovo il bandolo della matassa
Regolare la corrente ad un alimentatore con LM317
Moderatori:
carloc,
g.schgor,
BrunoValente,
IsidoroKZ
26 messaggi
• Pagina 2 di 3 • 1, 2, 3
1
voti
Trovato l'inghippo con Fidocadj, problema di revisioni.
Ho modificato leggermente il circuito, in modo da non escludere del tutto la limitazione agendo sul potenziometro.
Inoltre sarebbe utile commutare resistenze di sense diverse per non fare cadere una tensione troppo elevata ai capi
Non so se e come funzionerà, però una prova ci vuol poco a farla.
Fermo restando che io una cosa del genere non la vorrei nemmeno a regalarmela

Ho modificato leggermente il circuito, in modo da non escludere del tutto la limitazione agendo sul potenziometro.
Inoltre sarebbe utile commutare resistenze di sense diverse per non fare cadere una tensione troppo elevata ai capi
Non so se e come funzionerà, però una prova ci vuol poco a farla.
Fermo restando che io una cosa del genere non la vorrei nemmeno a regalarmela
0
voti
Ho letto quel che dice il produttore del LM317 e tale integrato viene garantito come protetto da cortocircuito e da ipertermia. Se diamo per scontato che sia vero ciò che risulta dai datasheet, sembrerebbe che l’unica vulnerabilità del componente sia ascrivibile ad un eccesso di tensione.
Ti ringrazio per la modifica, adesso è anche più chiaro quel che intendevo affermare. Tuttavia non ho ben capito cosa intendi con quella precisazione sulle resistenze di sense.
-

gianniniivo
9.070 7 11 13 - No Rank
- Messaggi: 2875
- Iscritto il: 5 feb 2019, 23:50
1
voti
gianniniivo ha scritto:edgar, credo che sia più importante fornire protezione ai transistor
Con 3 2N3055 a queste tensioni e correnti, l'unico problema può essere la dissipazione. Un'aletta generosa e magari una ventola e si risoolve
non ho ben capito cosa intendi con quella precisazione sulle resistenze di sense.
Se vuoi che cadano 0,7 V e intervenga la (chiamiamola così) "limitazione" a supponiamo 500 mA, ti serve una resistenza da 1,4 ohm. Regolando il potenziometro in parallelo alla resistenza, potresti prelevare una parte della tensione che cade, aumentando così la corrente a cui la limitazione interviene. Il problema è che parallelamente aumentano sia la tensione che la resistenza ti "ruba", sia la dissipazione della resistenza stessa.
A 2 ampere ad esempio, sulla resistenza cadrebbero già 2,8 volt e dovrebbe dissipare 4,8 watt.
Usando resistenze commutabili puoi avere minore caduta di tensione e dissipazione.
Sono comunque tutte pezze ad un circuito che nasce per fare altro
0
voti
Ok
edgar, grazie per l’aiuto.
Ho utilizzato il tuo suggerimento per la commutazione ma non ho utilizzato il tuo schema perché mi presenta dei caratteri strani che dovrei modificare e mi è tornato più comodo modificare il mio, che allego.
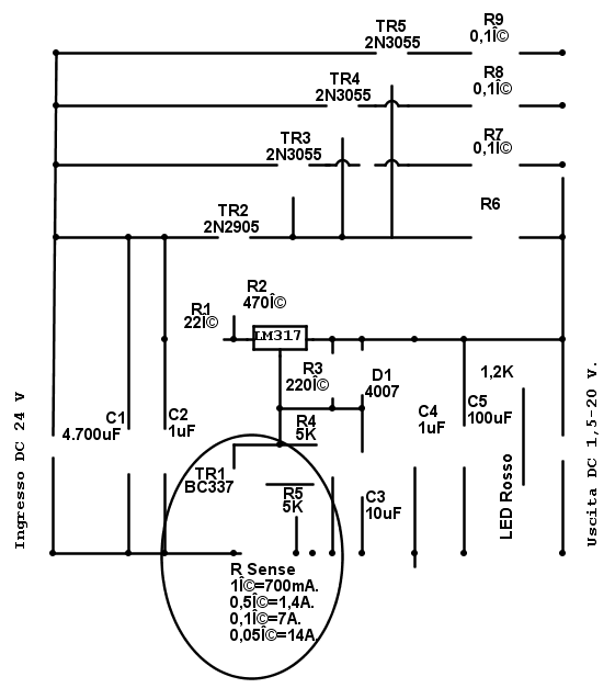
Segnalo che ho sostituito il transistor pilota TR2 in quanto temo che il 2N2905 possa dare problemi di surriscaldamento. Se il timore dovesse rivelarsi fondato, le possibilità di raffreddare un TO39 sarebbero alquanto limitate. Ho pertanto sostituito il 2N2905 con un TIP32B con il contenitore in TO220 (ho trovato quello, ma cercherò meglio) che conto di saldare direttamente sulle connessioni comuni dei collettori e delle basi dei transistor finali e raffreddarlo sulla stessa piastra di dissipazione dello stadio finale. Ho anche modificato le resistenze connesse al TIP32B ed ho aggiunto un condensatore da 0,1uF sulle boccole di uscita dell’alimentatore.
Ti trovo molto severo con questo povero alimentatore, perché effettivamente è tecnologicamente povero e anche semplice, tuttavia non dispero di farlo funzionare discretamente. Prima di realizzarlo attenderò di vedere se arriva qualche altro utile consiglio da parte di qualche amico del forum poi valuteremo i risultati dei test.
Ho utilizzato il tuo suggerimento per la commutazione ma non ho utilizzato il tuo schema perché mi presenta dei caratteri strani che dovrei modificare e mi è tornato più comodo modificare il mio, che allego.
Segnalo che ho sostituito il transistor pilota TR2 in quanto temo che il 2N2905 possa dare problemi di surriscaldamento. Se il timore dovesse rivelarsi fondato, le possibilità di raffreddare un TO39 sarebbero alquanto limitate. Ho pertanto sostituito il 2N2905 con un TIP32B con il contenitore in TO220 (ho trovato quello, ma cercherò meglio) che conto di saldare direttamente sulle connessioni comuni dei collettori e delle basi dei transistor finali e raffreddarlo sulla stessa piastra di dissipazione dello stadio finale. Ho anche modificato le resistenze connesse al TIP32B ed ho aggiunto un condensatore da 0,1uF sulle boccole di uscita dell’alimentatore.
Ti trovo molto severo con questo povero alimentatore, perché effettivamente è tecnologicamente povero e anche semplice, tuttavia non dispero di farlo funzionare discretamente. Prima di realizzarlo attenderò di vedere se arriva qualche altro utile consiglio da parte di qualche amico del forum poi valuteremo i risultati dei test.
-

gianniniivo
9.070 7 11 13 - No Rank
- Messaggi: 2875
- Iscritto il: 5 feb 2019, 23:50
1
voti
Piccola miglioria:
Nello schema dal post 15, la R da 1 ohm (o quella di valore più elevato) deve essere sempre collegata (le altre vengono commutate in parallelo) , se no durante la commutazione tutta la corrente erogata dall'alimentatore passa nella base del transistor.
Nello schema dal post 15, la R da 1 ohm (o quella di valore più elevato) deve essere sempre collegata (le altre vengono commutate in parallelo) , se no durante la commutazione tutta la corrente erogata dall'alimentatore passa nella base del transistor.

0
voti
Grazie della segnalazione
MarcoD, anche
edgar aveva detto qualcosa in merito ma mi era sfuggito.
Provvedo a pubblicare lo schema con le correzioni introdotte, anche se i valori delle resistenze si sono complicati un po’, ma non è un grosso problema, in fin dei conti non credo sia il caso di fare i pignoli per qualche ampere di differenza.
Provvedo a pubblicare lo schema con le correzioni introdotte, anche se i valori delle resistenze si sono complicati un po’, ma non è un grosso problema, in fin dei conti non credo sia il caso di fare i pignoli per qualche ampere di differenza.
-

gianniniivo
9.070 7 11 13 - No Rank
- Messaggi: 2875
- Iscritto il: 5 feb 2019, 23:50
1
voti
gianniniivo ha scritto:Ti trovo molto severo con questo povero alimentatore, perché effettivamente è tecnologicamente povero e anche semplice, tuttavia non dispero di farlo funzionare discretamente
Io ti consiglierei di alzare l'asticella, avresti un alimentatore serio che userai negli anni a venire, e capiresti con l'uso la comodità di un alimentatore fatto bene. Sarebbe magari un po' più complicato ma il gioco vale la candela.
C'è anche un'alternativa semplice, comoda, compatta e gia pronta: i moduli Ruideng.
Se n'è parlato in varie discussioni, qui la realizzazione pratica di
Ti servono solo trasformatore, ponte raddrizzatore e elettrolitico(i) di livellamento, al resto pensa il modulo
P.S. il potenziometro della corrente come l'hai disegnato nel tuo schema non funziona, devi collegarlo come nel mio schema
0
voti
grazie per la citazione Edgar, tra l'altro avevo già indicato il 3d allo stesso OP in altra discussione.
In passato avevo anche usato la configurazione consigliata da te: regolatore lineare di corrente in serie a regolatore di tensione, la configurazione ha anche il vantaggio di dividere le dissipazioni in gioco tra due regolatori.
In passato avevo anche usato la configurazione consigliata da te: regolatore lineare di corrente in serie a regolatore di tensione, la configurazione ha anche il vantaggio di dividere le dissipazioni in gioco tra due regolatori.
0
voti
richiurci ha scritto:In passato avevo anche usato la configurazione consigliata da te: regolatore lineare di corrente in serie a regolatore di tensione, la configurazione ha anche il vantaggio di dividere le dissipazioni in gioco tra due regolatori.
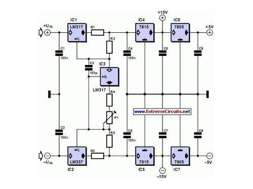
Credo di averlo già segnalato, un vecchio schema di elektor riporta anche la versione duale del regolatore di corrente
https://www.eeweb.com/extreme-circuits/adjustable-current-limit-for-dual-power-supply
26 messaggi
• Pagina 2 di 3 • 1, 2, 3
Chi c’è in linea
Visitano il forum: Google [Bot] e 81 ospiti

Elettrotecnica e non solo (admin)
Un gatto tra gli elettroni (IsidoroKZ)
Esperienza e simulazioni (g.schgor)
Moleskine di un idraulico (RenzoDF)
Il Blog di ElectroYou (webmaster)
Idee microcontrollate (TardoFreak)
PICcoli grandi PICMicro (Paolino)
Il blog elettrico di carloc (carloc)
DirtEYblooog (dirtydeeds)
Di tutto... un po' (jordan20)
AK47 (lillo)
Esperienze elettroniche (marco438)
Telecomunicazioni musicali (clavicordo)
Automazione ed Elettronica (gustavo)
Direttive per la sicurezza (ErnestoCappelletti)
EYnfo dall'Alaska (mir)
Apriamo il quadro! (attilio)
H7-25 (asdf)
Passione Elettrica (massimob)
Elettroni a spasso (guidob)
Bloguerra (guerra)







