Damn87 ha scritto:sarebbe possibile incrementare sia R1 che R2 di un fattore 10?
*** Risposta breve:
NO
*** Risposta lunga:
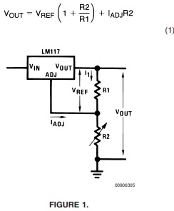
Guarda la figura che segue. E' riferita all'LM117 (LM317) ma e' applicabile perfettamente anche al TL783.
E' presa dal data sheet della National Semiconductor (acquisita dalla Texas Instruments)
https://www.jameco.com/Jameco/Products/ ... 898800.pdfCome vedi la formula e' diversa da quella che avevo scritto in [9]. Quella in [9] e' approx perché presuppone che la corrente che scorre nel partitore sia >> della corrente Iadj (Iadj quindi si considera trascurabile). La corrente Iadj del TL783 e' circa 100 uA per cui la corrente in R1 e R2 (post in [11]) per essere trascurabile deve essere circa 100 Iadj = 10 mA.
D'altronde la corrente minima di carico Iloadmin del TL783 per la regolazione e' 15 mA (vedi datasheet in [3])
Imponendo una corrente in R1 e R2 di 15 mA si prendono due piccioni con una fava.
R1 si calcola come segue

-> 82 ohm valore normalizzato
*** Risposta mooolto piu' lunga
Puoi aumentare (quasi) a piacere il valore delle resistenze R1 e R2 ma:
1) devi calcolarne il valore con la formula della figura qui sotto tenendo conto del valore di Iadj (che cambia anche con il valore della corrente erogata in uscita - vedi datasheet) dell'integrato che utilizzi (cambi integrato, cambi le resistenze)
2) devi assicurarti che il TL783 - sotto tutte le condizioni - eroghi sempre almeno 15 mA

- TL783_4.jpg (14.08 KiB) Osservato 4481 volte