Che tensioni di alimentazione adoperi?
Alimentarlo monotensione?
Operazionali NE5532 surriscaldano
Moderatori:
carloc,
g.schgor,
BrunoValente,
IsidoroKZ
16 messaggi
• Pagina 2 di 2 • 1, 2
0
voti
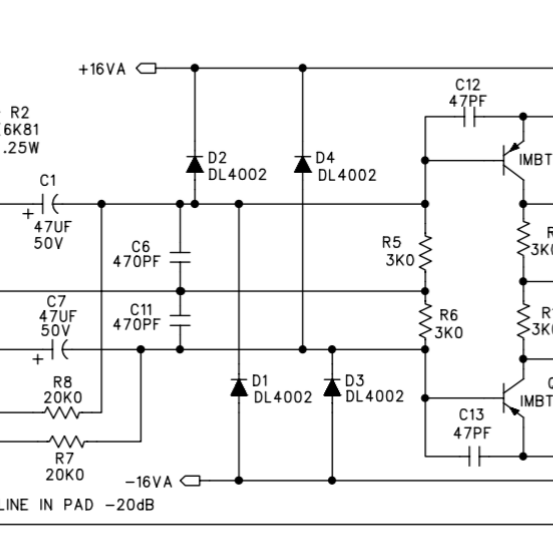
Intendo così:
in modo da impedire che il segnale in ingresso superi le due tensioni d'alimentazione (qui sono 4 perché è un segnale bilanciato)
in modo da impedire che il segnale in ingresso superi le due tensioni d'alimentazione (qui sono 4 perché è un segnale bilanciato)
-

SediciAmpere
4.187 5 5 8 - Master

- Messaggi: 4848
- Iscritto il: 31 ott 2013, 15:00
0
voti
MarcoD uso +-12V stabilizzati con alimentazione classica a trasformatore e non SMPS.
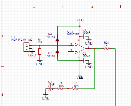
Ho modificato lo schema, così dovrebbe essere giusto:
Ho modificato lo schema, così dovrebbe essere giusto:
- Allegati
-
- Cattura.PNG (15.13 KiB) Osservato 4316 volte
-

maredentro72
35 2 - Messaggi: 46
- Iscritto il: 24 dic 2012, 22:04
0
voti
hai fatto bene ad usare due diodi ad alta velocità, come gli 1N4148
-

SediciAmpere
4.187 5 5 8 - Master

- Messaggi: 4848
- Iscritto il: 31 ott 2013, 15:00
0
voti
Ok, funziona tutto. Grazie per l'aiuto.
Aggiungo un raddrizzatore a mezza onda e stop.
PS tutto questo per sperimentare un disdrometro casalingo.
Alberto
Aggiungo un raddrizzatore a mezza onda e stop.
PS tutto questo per sperimentare un disdrometro casalingo.
Alberto
-

maredentro72
35 2 - Messaggi: 46
- Iscritto il: 24 dic 2012, 22:04
16 messaggi
• Pagina 2 di 2 • 1, 2
Chi c’è in linea
Visitano il forum: Nessuno e 46 ospiti

Elettrotecnica e non solo (admin)
Un gatto tra gli elettroni (IsidoroKZ)
Esperienza e simulazioni (g.schgor)
Moleskine di un idraulico (RenzoDF)
Il Blog di ElectroYou (webmaster)
Idee microcontrollate (TardoFreak)
PICcoli grandi PICMicro (Paolino)
Il blog elettrico di carloc (carloc)
DirtEYblooog (dirtydeeds)
Di tutto... un po' (jordan20)
AK47 (lillo)
Esperienze elettroniche (marco438)
Telecomunicazioni musicali (clavicordo)
Automazione ed Elettronica (gustavo)
Direttive per la sicurezza (ErnestoCappelletti)
EYnfo dall'Alaska (mir)
Apriamo il quadro! (attilio)
H7-25 (asdf)
Passione Elettrica (massimob)
Elettroni a spasso (guidob)
Bloguerra (guerra)
