Cos'è ElectroYou | Login Iscriviti

ElectroYou - la comunità dei professionisti del mondo elettrico

COMMUTAZIONE AUTOMATICA DI TENSIONE

Elettronica lineare e digitale: didattica ed applicazioni

Moderatori: Foto Utentecarloc, Foto Utenteg.schgor, Foto UtenteBrunoValente, Foto UtenteIsidoroKZ

1
voti

[11] Re: COMMUTAZIONE AUTOMATICA DI TENSIONE

Messaggioda Foto Utentegianniniivo » 2 ott 2020, 18:32

Grazie Isidoro, un intervento provvidenziale che mi ha portato a riflettere su alcuni dettagli che avevo sottovalutato.

Prima che dimentico, permettimi di ringraziare ClaudioCedrone che ha gentilmente corretto il valore errato della corrente del trasformatore senza bisogno di chiederglielo. Grazie Claudio, attento e disponibile come al solito. Ma ti hanno assegnato incarichi di picchetto? :mrgreen:

Dopo aver espresso il doveroso cenno di riguardo, possiamo tornare all'oggetto della discussione.

Dunque dunque, spero di non farti perdere tempo perché non so cosa riuscirò a conseguire. Come ho già accennato, ho riflettuto sul tuo intervento (sia per quanto risulta dalle righe, sia per quanto risulta tra le righe) e credo di aver compreso che a certi livelli di potenza occorra molta preparazione e parecchia tecnologia. Per quanto riguarda la tecnologia potrebbe non essere un problema insormontabile perché quando mi metto in testa di fare qualcosa capita spesso che i miei “giochini” costino di più dei dispositivi già pronti. Se a ciò aggiungiamo il sospetto che di tempo non me ne sia rimasto molto, si intuisce anche il motivo della scarsa considerazione verso i costi. Per la preparazione, invece, la situazione si complica un po’. In passato ho realizzato parecchi progettini, anche decenti, ma a volte ho avuto bisogno della dritta di qualche amico. Avevo tre amici d’infanzia che avevano studiato ingegneria elettronica; due son morti e uno si è trasferito in Spagna e gli è venuto un infarto che a momenti mi ammazza anche quello. Qui sarebbe d’obbligo pronunciare la celebre frase del Generale Pierre Cambronne a Waterloo ma siccome stiamo scrivendo su un Forum ad uso pubblico eviterò di eccedere. Non sono superstizioso ne credente ma non nascondo però che una volta mi son chiesto se non sia stato io a portar rogna agli Ingegneri, erano tre eh, non uno, quindi, occhio, manca la prova certa ma anche quella contraria; per precauzione ti esorterei a toccare qualcosa di buon auspicio, non si sa mai, potresti essere un soggetto a rischio, ma vedi tu…

Ma disgrazie a parte, (l’argomento mi ha preso la mano e mi sto dilungando troppo) a questo punto per facilitarmi lo studio e la comprensione della tua rigorosa analisi dovrei procedere per piccoli passi. Le mie tempistiche sono troppo differenti dalle tue e prima di poter procedere fattivamente, e per capire, ho bisogno fare anche qualche esperimento. In altri termini, sono più portato e propenso ad ottenere qualche risultato rischiando alcuni incidenti di percorso che prevenirli mediante la matematica, bestia nera della mia esistenza.

Cercherò di rispondere a tutta l’interlocuzione ma in più puntate e per prendere il via vorrei iniziare dalla fine del tuo intervento, anche per sfatare possibili malintesi e fornirti un’informazione che ti manca, sulla corrente, per non avertela segnalata in esordio.

Ti chiedo quindi di non dare molta importanza ai 15 Ampere perché quella corrente non ho intenzione di ottenerla a tutti i costi. Quella è stata una mera prova di stress dovuta più alla curiosità che all'esigenza. Devo dire però che fino a 15 Ampere il ripple è rimasto anche abbastanza contenuto (purtroppo non ho preso nota di tutti valori) ma ricordo bene, invece, che era sufficiente aumentare il carico di un niente per visualizzare un’impennata progressiva del ripple. Quindi convengo sullo sconfinamento del limite ma anche 10 Ampere sarebbero un bel risultato da ottenere. In ogni caso, se non sarà possibile ottenere 10 Ampere, o se fosse anche soltanto inopportuno, scenderò a “più miti consigli”. Ci terrei invece a mantenere gli 80 volt perché ogni tanto capita di avere bisogno di tensioni elevate. Se avessi trovato il trasformatore adatto avrei tentato di portare l’uscita regolabile fino a 100V, ma per il momento va così, anche perché bisogna tener conto delle complicazioni circuitali derivanti dalle tensioni elevate oltre che dalle correnti troppo vigorose…

Per la sostituzione del relè direi che la soluzione del raddrizzatore semi controllato potrebbe essere una buona soluzione, che ho già pensato di realizzare in passato ma che non ho mai portato a termine. Non ho approfondito l’argomento perché ho sempre avuto il timore che quel tipo di circuito generasse rumore che poi non avrei potuto sopprimere, oltre alla complicazione del sistema di controllo. Nel caso specifico però potremmo dire di aver già impostato la modifica. Avrai Senz'altro notato che non ho utilizzato un ponte monolitico ma quattro robusti diodi a bullone MR872 che portano, l’uno, 50 Ampere a 200 volt. Se si tratta di aggiungere due SCR devo soltanto collocarli in sostituzione dei due diodi, circuito di controllo a parte, s’intende.

Bene, per il momento sospenderei qui il dialogo, ho qualche impegno da espletare e devo riposare anche la vista, oltre a farmi un caffè. Poi cercherò di capire come sperimentare la parte principale del tuo intervento così vedremo cos’avrò capito e se riuscirò nell'intento…
Grazie ancora e un saluto.
Avatar utente
Foto Utentegianniniivo
9.070 7 11 13
No Rank
 
Messaggi: 2875
Iscritto il: 5 feb 2019, 23:50

1
voti

[12] Re: COMMUTAZIONE AUTOMATICA DI TENSIONE

Messaggioda Foto Utentegianniniivo » 3 ott 2020, 14:48

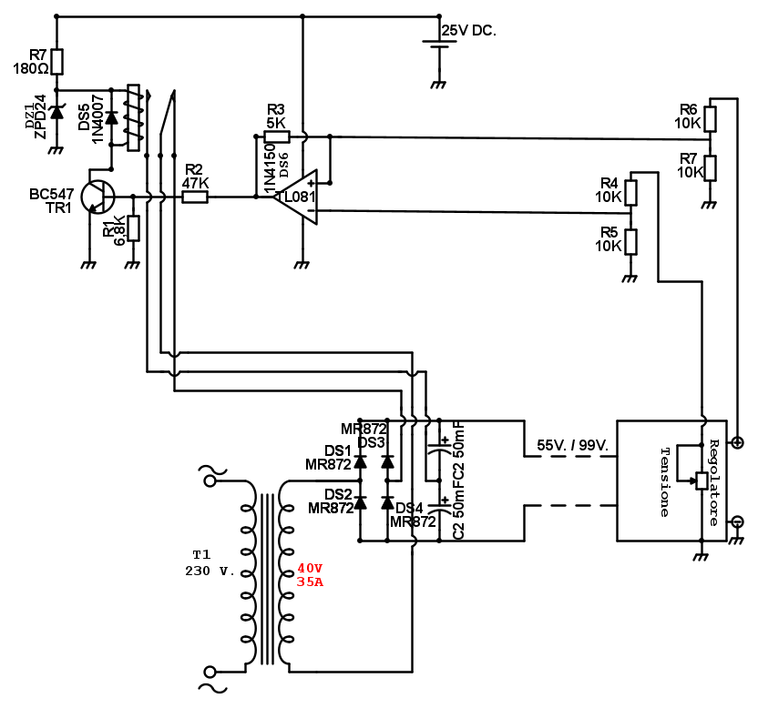
Ciao Isidoro. Io l’ho capito come da schema allegato ma non funziona; evidentemente ho mal compreso le tue indicazioni.

Per la verità qualcosa fa ma si comporta al contrario di come dovrebbe.
Quando la tensione è alta il relè è a riposo quando è bassa il relè commuta sul duplicatore.
Ho provato anche ad invertire il comando ma svolge sempre la stessa operazione. Invertendo il comando occorre anche ridurre il valore di R3 ma alla fine ripete sempre la stessa sequenza.

Inoltre anche l’isteresi risulta inesistente.

Ho anche provato l’operazionale MC33171 che ha una tensione di lavoro maggiore, nel caso si fosse bruciato il TL081, ma è stato inutile, il risultato è rimasto invariato.

Cosa ho sbagliato?
Avatar utente
Foto Utentegianniniivo
9.070 7 11 13
No Rank
 
Messaggi: 2875
Iscritto il: 5 feb 2019, 23:50

2
voti

[13] Re: COMMUTAZIONE AUTOMATICA DI TENSIONE

Messaggioda Foto UtenteIsidoroKZ » 4 ott 2020, 5:11

Ti avevo detto che quello era uno schema di prinicipio!

Se hai una uscita fino a 80V o piu`, non puoi mettere due resistenze uguali, perche' danno 40V di tensione equivalente. La tensione applicata a R4 da dove arriva? Quanto vale? A quale nodo e` riferita?.

Vedo che quello che indichi come regolatore ha lo stesso ground per l'uscita e per il potenziometro di controllo. Sei sicuro che sia cosi`? Devo vedere lo schema del blocco regolatore e sapere da dove arriva la tensione da 25V, in particolare a quale nodo e` riferita.
Per usare proficuamente un simulatore, bisogna sapere molta più elettronica di lui
Plug it in - it works better!
Il 555 sta all'elettronica come Arduino all'informatica! (entrambi loro malgrado)
Se volete risposte rispondete a tutte le mie domande
Avatar utente
Foto UtenteIsidoroKZ
121,2k 1 3 8
G.Master EY
G.Master EY
 
Messaggi: 21059
Iscritto il: 17 ott 2009, 0:00

0
voti

[14] Re: COMMUTAZIONE AUTOMATICA DI TENSIONE

Messaggioda Foto Utentelelerelele » 4 ott 2020, 10:19

mi scuso prima di partire, forse vado fuori strada chiedendo altro rispetto a quello richiesto da Foto Utentegianniniivo.

se devi ottenere una tensione stabilizzata, perche non segui la strada del convertitore step-up, ti da meno problemi sul lato filtro del trasformatore, e meno problemi di dissipazione, con una regolazione continua dal minimo al massimo.

saluti.
Avatar utente
Foto Utentelelerelele
4.899 3 7 9
Master
Master
 
Messaggi: 5505
Iscritto il: 8 giu 2011, 8:57
Località: Reggio Emilia

0
voti

[15] Re: COMMUTAZIONE AUTOMATICA DI TENSIONE

Messaggioda Foto Utentegianniniivo » 4 ott 2020, 15:46

Ok Isidoro, il tuo era uno schema di principio ma il mio obiettivo era di trasformarlo in un circuito concreto; non ci sono riuscito.

La tensione di 25V era di comodo, serviva giusto per indicare come avrei alimentato quella parte del circuito (se non fosse stato possibile alimentarla con una tensione già presente nell'alimentatore). Anche l’automatismo che ho pubblicato era (in questo contesto) uno schema di principio, non potendo funzionare con tensioni di 80V, ma ho auspicato che attraverso la discussione potesse scaturire un metodo per risolvere il problema. Ad ogni buon conto, recuperare in un modo o nell'altro pochi volt per alimentare un relè e un operazionale non sarebbe stato un grosso problema e non gli ho dato importanza.

Il partitore con le due resistenze deriva dalla prima soluzione che mi è venuta in mente per ridurre la tensione in modo coerente ma se devo esser sincero tale soluzione non è stata convincente neanche per me, Infatti ho inserito un operazionale con una tensione operativa maggiore.

La tensione applicata a R4 arriva dal potenziometro che regola la tensione di uscita dell’alimentatore e vale a spanne un volt in meno della tensione di uscita (vado a memoria).

Il potenziometro di regolazione, a rigore, non ha lo stesso ground dell’uscita ma è sollevato per una minima differenza a causa di una resistenza di 47 Ohm in serie che forse si potrebbe anche togliere.

Se per “schema del blocco” intendi lo schema dell’alimentatore, sorge un problema. Lo schema in fidoCad non c’è. Sarebbe disponibile in formato Eagle ma non credo sia possibile pubblicarlo.

Ringrazio lelerelele per il suggerimento ma non ho ben capito come dovrei fruirne. Se ci si riferisce ad un’alimentazione ausiliaria, switching, preferirei evitare. L’alimentatore in “cantiere” ha un’uscita pulita e non vorrei che lo switching introducesse rumore.
Avatar utente
Foto Utentegianniniivo
9.070 7 11 13
No Rank
 
Messaggi: 2875
Iscritto il: 5 feb 2019, 23:50

0
voti

[16] Re: COMMUTAZIONE AUTOMATICA DI TENSIONE

Messaggioda Foto Utentestefanopc » 4 ott 2020, 16:32

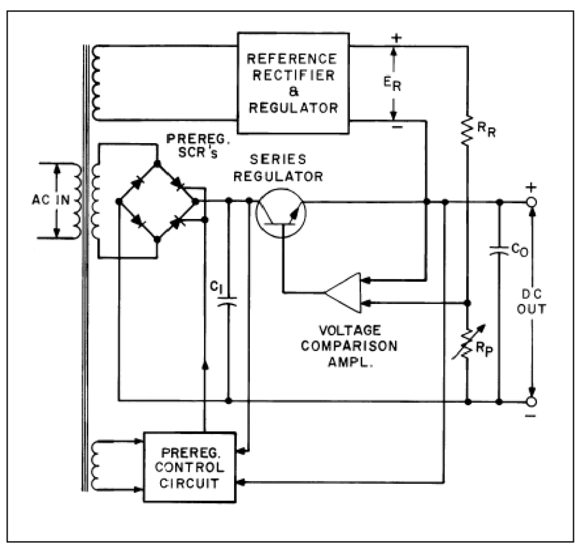
Se si vuole ridurre la potenza dissipata sui finali si adotta di solito questo metodo molto utilizzato prima dell'avvento degli switching.
Il rumore aumenta alle basse potenze quando i condensatori di filtro lavorano meglio e viceversa diminuisce aumentando la corrente quando gli stessi vanno in crisi quindi concettualmente il rumore è il problema minore .
Constant-Voltage-Power-Supply-with-SCR-Preregulator.png

Per fare le cose per bene ad alte potenze tra i due scr e i condensatori di livellamento si mette una induttanza appropriata e relativo diodo di ricircolo verso massa.

Piu complicato forse per la gestione del carico induttivo è la soluzione col triac lato 220 V.
ew_1971-10_scr_f-3.jpg

Da valutare anche se con i moderni Opto triac (controllo di zero current ) dovrebbe essere una passeggiata.
Altrimenti per commutare i due secondari sarebbe meglio il relè altrimenti la storia si complica parecchio.
Ciao
600 Elettra
Avatar utente
Foto Utentestefanopc
13,3k 5 9 13
Master EY
Master EY
 
Messaggi: 5567
Iscritto il: 4 ago 2020, 9:11

0
voti

[17] Re: COMMUTAZIONE AUTOMATICA DI TENSIONE

Messaggioda Foto Utentestefanodelfiore » 4 ott 2020, 16:35

Ciao gianniniivo, volevo evidenziare che la corrente che circola nei contatti del relè, se le correnti in gioco sono quelle indicate nel trasformatore, è decisamente elevata quindi bisogna considerare bene questo componente.
Stefano
Avatar utente
Foto Utentestefanodelfiore
1.673 3 8
Master
Master
 
Messaggi: 569
Iscritto il: 28 mar 2009, 20:15
Località: Bologna

0
voti

[18] Re: COMMUTAZIONE AUTOMATICA DI TENSIONE

Messaggioda Foto Utentegianniniivo » 4 ott 2020, 20:34

Grazie StefanoPc, Stefanodelfiore.

Però con gli schema troppo teorici si fa poca strada e diventa difficile realizzare qualcosa di concreto. Meglio sarebbe poter vedere pubblicati esempi o progetti con nome componente e valore. :D

Alla mia età è più facile comprendere mediante qualche esperimento, anche sbagliando, che doversi rimettere a studiare. Si tratterebbe, poi, di affrontare lo studio di una disciplina meravigliosa ma che è agli antipodi del mio pregresso. Non posso travalicare certi limiti se mi mancano le basi e mi devo cimentare nell'esercizio di quell'ambito di conoscenza che ho accumulato nel tempo. Fortunatamente non devo superare esami e queste iniziative mi servono per impegnare il tempo in una modalità che attendevo da anni. :D

Comunque grazie per gli spunti, vedremo cosa uscirà dal bilancio della discussione. Eventualmente potrei anche elaborare qualche soluzione alternativa o, in extremis, accontentarmi di adoperare con la debita accortezza e cautela la potenza generata dall'alimentatore. :mrgreen:
Avatar utente
Foto Utentegianniniivo
9.070 7 11 13
No Rank
 
Messaggi: 2875
Iscritto il: 5 feb 2019, 23:50

0
voti

[19] Re: COMMUTAZIONE AUTOMATICA DI TENSIONE

Messaggioda Foto UtenteIsidoroKZ » 5 ott 2020, 0:44

gianniniivo ha scritto:Se per “schema del blocco” intendi lo schema dell’alimentatore, sorge un problema. Lo schema in fidoCad non c’è. Sarebbe disponibile in formato Eagle ma non credo sia possibile pubblicarlo.


Perche' no? Pubblica lo schema, e se e` troppo grande puoi metterlo come allegato. Basta che sia un formato grafico leggibile.
Per usare proficuamente un simulatore, bisogna sapere molta più elettronica di lui
Plug it in - it works better!
Il 555 sta all'elettronica come Arduino all'informatica! (entrambi loro malgrado)
Se volete risposte rispondete a tutte le mie domande
Avatar utente
Foto UtenteIsidoroKZ
121,2k 1 3 8
G.Master EY
G.Master EY
 
Messaggi: 21059
Iscritto il: 17 ott 2009, 0:00

0
voti

[20] Re: COMMUTAZIONE AUTOMATICA DI TENSIONE

Messaggioda Foto Utentegianniniivo » 5 ott 2020, 0:55

Ok, non ero sicuro ma se vuoi cerco il sorgente e lo pubblico.
Avatar utente
Foto Utentegianniniivo
9.070 7 11 13
No Rank
 
Messaggi: 2875
Iscritto il: 5 feb 2019, 23:50

PrecedenteProssimo

Torna a Elettronica generale

Chi c’è in linea

Visitano il forum: Nessuno e 125 ospiti