Cos'è ElectroYou | Login Iscriviti

ElectroYou - la comunità dei professionisti del mondo elettrico

Lampadine LED - È possibile stabilizzare il bagliore ?

Elettronica lineare e digitale: didattica ed applicazioni

Moderatori: Foto Utentecarloc, Foto Utenteg.schgor, Foto UtenteBrunoValente, Foto UtenteIsidoroKZ

0
voti

[11] Re: Lampadine LED - È possibile stabilizzare il bagliore ?

Messaggioda Foto UtenteKagliostro » 28 giu 2024, 20:28

@ Foto UtenteThEnGi & Foto UtenteSediciAmpere

Grazie a tutti e due

No, non ho voglia di fare il reverse engineering di quella cosa, troppo piccoli i componenti, li vedo a malapena :mrgreen:

Piuttosto, tanto per farmi un'idea, non è che qualcuno ha uno schema che va per la maggiore in questo tipo di cose, tanto per dargli un'occhiata e cercare di capire (forse) più o meno come funzioni

Franco
Avatar utente
Foto UtenteKagliostro
6.401 4 5 7
Master
Master
 
Messaggi: 4832
Iscritto il: 19 set 2012, 11:32

1
voti

[12] Re: Lampadine LED - È possibile stabilizzare il bagliore ?

Messaggioda Foto UtenteSediciAmpere » 28 giu 2024, 20:58

https://www.techliminals.com/electronic ... ematic.php

la maggior parte sono fatte così, magari con un integrato diverso
Avatar utente
Foto UtenteSediciAmpere
4.187 5 5 8
Master
Master
 
Messaggi: 4849
Iscritto il: 31 ott 2013, 15:00

1
voti

[13] Re: Lampadine LED - È possibile stabilizzare il bagliore ?

Messaggioda Foto UtenteSediciAmpere » 28 giu 2024, 21:52

senza nessuna critica, posso sapere il perché del voto negativo? Ho aperto diverse lampadine a led tentando di ripararle ed erano tutte fatte in quel modo
Avatar utente
Foto UtenteSediciAmpere
4.187 5 5 8
Master
Master
 
Messaggi: 4849
Iscritto il: 31 ott 2013, 15:00

1
voti

[14] Re: Lampadine LED - È possibile stabilizzare il bagliore ?

Messaggioda Foto UtenteKagliostro » 28 giu 2024, 21:53

Grazie Foto UtenteSediciAmpere

VOTO NEGATIVO = UN CLICK SUL MOUSE SUL PUNTO SBAGLIATO, VOLEVA ESSERE UN VOTO POSITIVO ED HO GIA' PROVVEDUTO A SISTEMARE

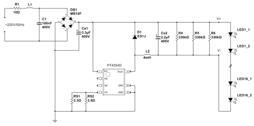
Almeno al 90% corrisponde con il circuitino, malgrado due paia di occhiali per vederci da vicino (di cui uno da 3.5 diottrie) le scritte sui resistori non riesco a leggerle :-), comunque si capisce bene che siamo vicinissimi come circuito

12w-led-light-bulb-schematic.png


nello schema Ce2 è da 2.2uF e nel circuito, se ho visto bene, sono 2 (credo in parallelo) da 10uF

In pratica quello che pensavo io era di aumentare il valore di Ce2 per fare in modo che una volta caricato mantenesse stabile la minima accensione dei LED, probabilmente lampeggerebbero ugualmente ma la speranza era che il tempo di ON fosse molto più lungo del tempo di OFF

Ma mi pare che quello che otterrei sarebbe un tempo di accensione più lungo seguito, però, da un altrettanto lungo tempo di spegnimento

Franco
Avatar utente
Foto UtenteKagliostro
6.401 4 5 7
Master
Master
 
Messaggi: 4832
Iscritto il: 19 set 2012, 11:32

1
voti

[15] Re: Lampadine LED - È possibile stabilizzare il bagliore ?

Messaggioda Foto UtenteEtemenanki » 28 giu 2024, 22:53

Si, sarebbe dovuto al come funzionano quei chip, alla fine sono degli pseudo-switching, che quando la tensione all'ingresso e' sufficente, tentano di accendere al massimo i led (quindi ci scaricano sopra tutta l'energia contenuta nel condensatore, che poi si ricarica, eccetera, da cui lo sfarfallio)

Forse (e' un grosso forse, dato che sembra impossibile trovare un datasheet decente per quei chip), cambiando il valore della resistenza fra il pin 4 e massa, si potrebbe ridurre la corrente e quindi la luminosita' dei led (si potrebbe anche farli funzionare con un 20% di corrente in meno, raddoppiandogli la vita come minimo), magari usando un piccolo rele per cambiare da "luce di cortesia" a "pienamente acceso", pero' sarebbe da fare dei test, perche' non ho trovato da nessuna parte la minima corrente di funzionamento stabile di quei cosi.
"Sopravvivere" e' attualmente l'unico lusso che la maggior parte dei Cittadini italiani,
sia pure a costo di enormi sacrifici, riesce ancora a permettersi.
Avatar utente
Foto UtenteEtemenanki
9.527 3 6 10
Master
Master
 
Messaggi: 5951
Iscritto il: 2 apr 2021, 23:42
Località: Dalle parti di un grande lago ... :)

0
voti

[16] Re: Lampadine LED - È possibile stabilizzare il bagliore ?

Messaggioda Foto UtenteKagliostro » 28 giu 2024, 23:34

Grazie Foto UtenteEtemenanki

Direi che il gioco non vale la candela

Comunque sono contento di aver visto come stanno le cose

Franco
Avatar utente
Foto UtenteKagliostro
6.401 4 5 7
Master
Master
 
Messaggi: 4832
Iscritto il: 19 set 2012, 11:32

1
voti

[17] Re: Lampadine LED - È possibile stabilizzare il bagliore ?

Messaggioda Foto UtenteSediciAmpere » 29 giu 2024, 0:04

Kagliostro ha scritto:VOTO NEGATIVO = UN CLICK SUL MOUSE SUL PUNTO SBAGLIATO, VOLEVA ESSERE UN VOTO POSITIVO ED HO GIA' PROVVEDUTO A SISTEMARE

ah, ok grazie per il voto positivo!
Avatar utente
Foto UtenteSediciAmpere
4.187 5 5 8
Master
Master
 
Messaggi: 4849
Iscritto il: 31 ott 2013, 15:00

1
voti

[18] Re: Lampadine LED - È possibile stabilizzare il bagliore ?

Messaggioda Foto Utentestefanodelfiore » 30 giu 2024, 12:39

il data sheet del componente si trova ad esempio a questo link http://www.kingsunled.net/Data/kingsunled/upload/file/20190219/PT4554D_DS_CH1.2_201806.pd è in cinese però usando google translate si può tradurlo in inglese, in italiano i risultati sono scadenti.
Non mi sembra affatto un pseudo-switching come detto in un post precedente ma anzi mi sembra un controllo abbastanza raffinato specifico per controllare la corrente nei led. Il data sheet è minimalista ma le principali formule utili per l'uso di esso ci sono.
Avatar utente
Foto Utentestefanodelfiore
1.673 3 8
Master
Master
 
Messaggi: 569
Iscritto il: 28 mar 2009, 20:15
Località: Bologna

1
voti

[19] Re: Lampadine LED - È possibile stabilizzare il bagliore ?

Messaggioda Foto UtenteThEnGi » 30 giu 2024, 13:10

stefanodelfiore ha scritto:Non mi sembra affatto un pseudo-switching come detto in un post precedente ma anzi mi sembra un controllo abbastanza raffinato specifico per controllare la corrente nei led.


Tramite un circuito buck con mosfet verso massa, il loop di controllo è di corrente e non tensione.

Per me pseudo-switching ci sta, non è così lontano dalla realtà anche perché il gruppo LC (+ diodo) trasforma lo "switching" del mosfet in una corrente costante.
Il comportamento sfarfallante è dovuto alla alta impedenza della fonte di energia (la lampada neon) che permette la carica dei condensatori ma all'accensione dei led (UVLO off e "avvio" del buck) la tensione si siede.

Poi sul "raffinato" possiamo stare qui a discutere un enternità :mrgreen:

dico solo: Il controllo della temperatura dove è ? :ok:

O_/
Avatar utente
Foto UtenteThEnGi
2.230 3 6 9
Expert EY
Expert EY
 
Messaggi: 2228
Iscritto il: 6 ott 2022, 18:43

1
voti

[20] Re: Lampadine LED - È possibile stabilizzare il bagliore ?

Messaggioda Foto UtenteEtemenanki » 30 giu 2024, 14:48

ThEnGi ha scritto:... Il controllo della temperatura dove è ?

Credo interno, parla di 150 gradi quindi immagino sia la temperatura a cui scatta la protezione.

(no, non c'e' il termostato col timer, mica lo fa la DeLonghi :twisted: :mrgreen: )
"Sopravvivere" e' attualmente l'unico lusso che la maggior parte dei Cittadini italiani,
sia pure a costo di enormi sacrifici, riesce ancora a permettersi.
Avatar utente
Foto UtenteEtemenanki
9.527 3 6 10
Master
Master
 
Messaggi: 5951
Iscritto il: 2 apr 2021, 23:42
Località: Dalle parti di un grande lago ... :)

PrecedenteProssimo

Torna a Elettronica generale

Chi c’è in linea

Visitano il forum: Nessuno e 74 ospiti