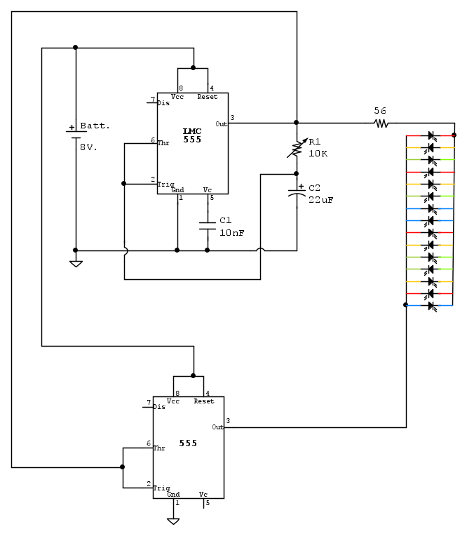
Non capisco una cosa: nello schema vedo dei led rossi in parallelo con dei led blu, verdi e gialli.
Se collegati in quel modo si accenderà sempre e solo il led rosso.
Mah
Mi sto perdendo qualcosa?
LMC555 per riparare luci natalizie
Moderatori:
carloc,
g.schgor,
BrunoValente,
IsidoroKZ
1
voti
-

PietroBaima
90,7k 7 12 13 - G.Master EY

- Messaggi: 12207
- Iscritto il: 12 ago 2012, 1:20
- Località: Londra
2
voti
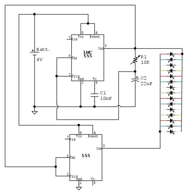
EDIT: ah, l'aveva già proposto boiler

Un altro effetto potrebbe essere ottenuto applicando un dente di sega lento al pin 5 del 555 superiore.
Una domanda ben posta è già mezza risposta.
1
voti
PietroBaima ha scritto:Mi sto perdendo qualcosa?
Vedo due possibili spiegazioni:
a) lo schema non riflette esattamente la realtà e i LED sono raggruppati in blu+verdi e gialli+rossi, oppure
b) sono pilotati a correnti così incredibilmente basse che hanno un punto di lavoro in cui la tensione è la stessa per i diversi colori (forse, non so se sia davvero possibile, bisognerebbe fare una misura, siamo al di sotto di quello che è specificato nei datasheets)
Ah, dimenticavo, c'è sempre l'opzione c)
È un prodotto pessimo Boiler
1
voti
A me la soluzione di
frankis piace, anche soltanto per la semplicità circuitale abbinata ad un completo riciclo di materiale disponibile. Purtroppo non so se potrà mai funzionare con una Litio 18650 ma con 2 in serie forse si. Il problema del consumo intrinseco del circuito così com’è, è risolvibile solo con un alimentare collegato alla rete oppure con una batteria a 12V, di quelle a mattonella per UPS, regolata con uno StepDown. Non so, forse sbaglio, ma chiedo: le soluzioni alternative proposte potrebbero funzionare con una singola Litio 18650? Perché quei led sono pilotati da un controller alimentato da 3 pile da 1,5V. Ne ho uno anch'io e non è male per i giochini che consente ma il mio alimenta addirittura 180 Led con le stesse batterie. Adesso
PietroBaima si arrabbierà. 
-

corneliofallaci
1.470 1 4 7 - Stabilizzato

- Messaggi: 314
- Iscritto il: 10 mag 2018, 18:43
1
voti
Sono per gruppi di colore ma non c’è nessuna resistenza. I gruppi di colore sono: bianco col rosso e verde col blu. Strano che frankis abbia il giallo. Da quello che vedo o capisco sembra che ogni gruppo abbia tutti i Led in parallelo alternati per colore e sono contropolarizzati come se il chip interno al controller invertisse la polarità. Boh, saranno Led con caratteristiche particolari. Il tutto funziona con collegamento a due fili.
-

corneliofallaci
1.470 1 4 7 - Stabilizzato

- Messaggi: 314
- Iscritto il: 10 mag 2018, 18:43
2
voti
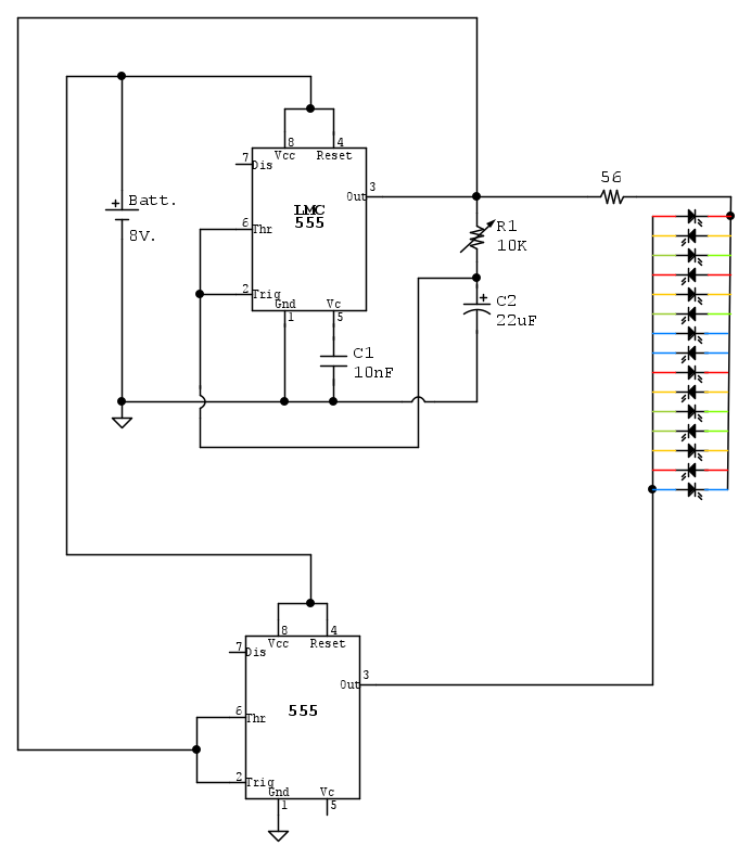
Grazie a tutti per l’aiuto.
Forse ho risolto. Ho valutato tutte le soluzioni e ho scelto la soluzione
boiler raffigurata da
djnz che ringrazio.
In pratica poiché ho un discreto quantitativo di LMC555 ho collocato su un nuovo breadboard un altro esemplare, ho completato i collegamenti al chip sul secondo breadboard e l’ho collegato al primo, dopo avere eliminato ovviamente le resistenze da 56 Ohm.
I vantaggi sono notevoli e il plurale è d’obbligo.
Prima di tutto non consuma quasi più niente e non so neanch’io come faccia a funzionare, non solo
PietroBaima.
Inizia a funzionare già a 2,6V. quindi cambia un po’ la luminosità ma va benissimo con una pila Litio 18650.
Poi ogni ciclo è diverso da quello precedente e non credo che valga la pena di fare allineamenti perché il bello è proprio la diversità e l’imprevedibilità. In pratica fa quello che vuole lui………
Dispiace di non avere la versione doppia del 555 perché adesso dovrò disfare tutto per ricostruirlo su un unico breadboard ma poco male, il più è non fare errori.
Inoltre voglio confermare a Boiler che la rappresentazione colori della prima versione di schema è casuale e quella giusta è quella raffigurata qui sotto.
Se dobbiamo fare qualche altra modifica per me va bene purché sia semplice per motivi di spazio.
Anche il condensatore C1 non so se metterlo perché anche se il circuito dovesse diventare instabile forse è meglio……...
A corneliofallaci confermo che il colore giallo non è presente neanche nel mio esemplare ma non sapendo come rappresentare il bianco su sfondo bianco ho utilizzato il giallo. Adesso mi sono accorto che c’è anche il grigio chiaro è l’ho utilizzato per sostituire il giallo.
Forse ho risolto. Ho valutato tutte le soluzioni e ho scelto la soluzione
In pratica poiché ho un discreto quantitativo di LMC555 ho collocato su un nuovo breadboard un altro esemplare, ho completato i collegamenti al chip sul secondo breadboard e l’ho collegato al primo, dopo avere eliminato ovviamente le resistenze da 56 Ohm.
I vantaggi sono notevoli e il plurale è d’obbligo.
Prima di tutto non consuma quasi più niente e non so neanch’io come faccia a funzionare, non solo
Inizia a funzionare già a 2,6V. quindi cambia un po’ la luminosità ma va benissimo con una pila Litio 18650.
Poi ogni ciclo è diverso da quello precedente e non credo che valga la pena di fare allineamenti perché il bello è proprio la diversità e l’imprevedibilità. In pratica fa quello che vuole lui………
Dispiace di non avere la versione doppia del 555 perché adesso dovrò disfare tutto per ricostruirlo su un unico breadboard ma poco male, il più è non fare errori.
Inoltre voglio confermare a Boiler che la rappresentazione colori della prima versione di schema è casuale e quella giusta è quella raffigurata qui sotto.
Se dobbiamo fare qualche altra modifica per me va bene purché sia semplice per motivi di spazio.
Anche il condensatore C1 non so se metterlo perché anche se il circuito dovesse diventare instabile forse è meglio……...
A corneliofallaci confermo che il colore giallo non è presente neanche nel mio esemplare ma non sapendo come rappresentare il bianco su sfondo bianco ho utilizzato il giallo. Adesso mi sono accorto che c’è anche il grigio chiaro è l’ho utilizzato per sostituire il giallo.

0
voti
Purtroppo ho dimenticato di correggere la tensione di lavoro che non è più 8V. ma 4V., più o meno come la carica di una Litio 18650. Mi scuso per la svista ma non sono abilitato alla correzione del post.
Chi c’è in linea
Visitano il forum: Nessuno e 99 ospiti

Elettrotecnica e non solo (admin)
Un gatto tra gli elettroni (IsidoroKZ)
Esperienza e simulazioni (g.schgor)
Moleskine di un idraulico (RenzoDF)
Il Blog di ElectroYou (webmaster)
Idee microcontrollate (TardoFreak)
PICcoli grandi PICMicro (Paolino)
Il blog elettrico di carloc (carloc)
DirtEYblooog (dirtydeeds)
Di tutto... un po' (jordan20)
AK47 (lillo)
Esperienze elettroniche (marco438)
Telecomunicazioni musicali (clavicordo)
Automazione ed Elettronica (gustavo)
Direttive per la sicurezza (ErnestoCappelletti)
EYnfo dall'Alaska (mir)
Apriamo il quadro! (attilio)
H7-25 (asdf)
Passione Elettrica (massimob)
Elettroni a spasso (guidob)
Bloguerra (guerra)
pigreco]=π







