Lampeggio lampada se rileva tensione AC
Moderatori:
carloc,
g.schgor,
BrunoValente,
IsidoroKZ
1
voti
Che lampadina collegheresti? Immagino non a incandescenza, ma LED.
Non si stressa il suo alimentatore facendola lampeggiare?
Lo dico perché ho in casa lampade led che si accendono con un lieve ritardo, probabilmente a causa dell'alimentatore che deve andare a regime.
A questo punto, avendo a disposizione 12 V, non ti conviene accendere una lampadina LED a 12 V cc?
Ti basta un transistor al posto del relè a stato solido.
Si potrebbero anche utilizzare spezzoni di strisce LED, magari colorate e non bianche, collegate in parallelo e attaccate a un pannello o al coperchio della scatola che utilizzeresti, o all'interno di una plafoniera "tartaruga" dentro cui troverebbero posto anche il tuo circuito e l'alimentatore. Potrebbe risultare più compatto.
Ho pensato a qualche altra semplificazione. Potresti usare un LED lampeggiante a cui "rubare" la cadenza di lampeggio. Risparmieresti un 555 e componenti di contorno, anche se non potrai regolare la frequenza di lampeggio che sarà fissa (tipicamente 1,5 Hz).
Avendo 12 V isolati potresti anche evitare il fotoaccoppiatore e sostituirlo con un NPN piccolino. Con un paio di resistenze di alto valore per collegarlo al circuito a 60 V ca della campanella mi pare abbastanza prudente, ma attendo pareri.
Ah, poi ho pensato di sfruttare il 555 realizzando il circuito monostabile non retriggerabile che si trova sul datasheet. Per farlo partire basta portare il piedino 2 a meno di 1/3 della tensione di alimentazione, senza bisogno di scaricare nessun condensatore.
Il circuito diventerebbe così. Ho omesso anche il trimmer di regolazione del tempo, ma si può comunque aggiungere, o scegliere una resistenza fissa di valore appropriato durante le prove. Ho messo un condensatore ceramico che ritengo più duraturo di un elettrolitico (si trovano facilmente fino a 10 μF; se non lo trovi da 22 ne puoi mettere due da 10 in parallelo):
Non si stressa il suo alimentatore facendola lampeggiare?
Lo dico perché ho in casa lampade led che si accendono con un lieve ritardo, probabilmente a causa dell'alimentatore che deve andare a regime.
A questo punto, avendo a disposizione 12 V, non ti conviene accendere una lampadina LED a 12 V cc?
Ti basta un transistor al posto del relè a stato solido.
Si potrebbero anche utilizzare spezzoni di strisce LED, magari colorate e non bianche, collegate in parallelo e attaccate a un pannello o al coperchio della scatola che utilizzeresti, o all'interno di una plafoniera "tartaruga" dentro cui troverebbero posto anche il tuo circuito e l'alimentatore. Potrebbe risultare più compatto.
Ho pensato a qualche altra semplificazione. Potresti usare un LED lampeggiante a cui "rubare" la cadenza di lampeggio. Risparmieresti un 555 e componenti di contorno, anche se non potrai regolare la frequenza di lampeggio che sarà fissa (tipicamente 1,5 Hz).
Avendo 12 V isolati potresti anche evitare il fotoaccoppiatore e sostituirlo con un NPN piccolino. Con un paio di resistenze di alto valore per collegarlo al circuito a 60 V ca della campanella mi pare abbastanza prudente, ma attendo pareri.
Ah, poi ho pensato di sfruttare il 555 realizzando il circuito monostabile non retriggerabile che si trova sul datasheet. Per farlo partire basta portare il piedino 2 a meno di 1/3 della tensione di alimentazione, senza bisogno di scaricare nessun condensatore.
Il circuito diventerebbe così. Ho omesso anche il trimmer di regolazione del tempo, ma si può comunque aggiungere, o scegliere una resistenza fissa di valore appropriato durante le prove. Ho messo un condensatore ceramico che ritengo più duraturo di un elettrolitico (si trovano facilmente fino a 10 μF; se non lo trovi da 22 ne puoi mettere due da 10 in parallelo):
Big fan of ⋮ƎlectroYou! Ausili per disabili e anziani su ⋮ƎlectroYou
Caratteri utili: À È É Ì Ò Ó Ù α β γ δ ε η θ λ μ π ρ σ τ φ ω Ω º ª ² ³ √ ∛ ∜ ₀ ₁ ₂ ₃ ₄ ₅ ₆ ∃ ∄ ∆ ∈ ∉ ± ∓ ∾ ≃ ≈ ≠ ≤ ≥
Caratteri utili: À È É Ì Ò Ó Ù α β γ δ ε η θ λ μ π ρ σ τ φ ω Ω º ª ² ³ √ ∛ ∜ ₀ ₁ ₂ ₃ ₄ ₅ ₆ ∃ ∄ ∆ ∈ ∉ ± ∓ ∾ ≃ ≈ ≠ ≤ ≥
0
voti
boiler ha scritto:Tanto per discutere, se vuoi una soluzione ultra-minimalistica, questo dovrebbe funzionare:
(se tu decidessi che non vuoi il LED, devi sostituirlo con un normale diodo)
La resistenza di caduta, che comunque un po' scalda, sarebbe sostituibile da un condensatore di pari impedenza? Sempre lasciando il diodo, sia per parare la tensione inversa che per polarizzare il transistor.
0
voti
GuidoB ha scritto:Che lampadina collegheresti? Immagino non a incandescenza, ma LED.
Non si stressa il suo alimentatore facendola lampeggiare?
Lo dico perché ho in casa lampade led che si accendono con un lieve ritardo, probabilmente a causa dell'alimentatore che deve andare a regime.
A questo punto, avendo a disposizione 12 V, non ti conviene accendere una lampadina LED a 12 V cc?
...
Lo sto facendo per un amico che ha un magazzino e alcune volte lavorando con delle cuffie non sente la campanella, vuole che si veda bene la luce lampeggiare e quindi avevo optato per una 75/100W a led montata dentro a una plafoniera con vetro rosso come questa:
Da quello che ho potuto vedere con lampadine buone (Philips) l'accensione è praticamente immediata, tra l'altro avrebbe la possibilità di sostituirla in autonomia se si brucia.
0
voti
Quindi sarebbe un avvisatore ottico per quando squilla il telefono?
Forse sarebbe meglio un lampo stile flash altrimenti durante le giornate luminose potrebbe non essere immediato accorgersi della luce che si accende.
Ciao
Forse sarebbe meglio un lampo stile flash altrimenti durante le giornate luminose potrebbe non essere immediato accorgersi della luce che si accende.
Ciao
600 Elettra
0
voti
Viene montato in una zona non ben illuminata da luce solare
0
voti
Forse qualcosa di questo genere attira di più l'attenzione.
https://m.youtube.com/watch?v=Q_gJYjUfGB4
Ciao
https://m.youtube.com/watch?v=Q_gJYjUfGB4
Ciao
600 Elettra
0
voti
EcoTan ha scritto:boiler ha scritto:Tanto per discutere, se vuoi una soluzione ultra-minimalistica, questo dovrebbe funzionare:
(se tu decidessi che non vuoi il LED, devi sostituirlo con un normale diodo)
La resistenza di caduta, che comunque un po' scalda, sarebbe sostituibile da un condensatore di pari impedenza? Sempre lasciando il diodo, sia per parare la tensione inversa che per polarizzare il transistor.
Un condensatore da solo no, bisogna limitare la corrente nel caso venga data tensione nel momento del picco, o in caso di sovratensioni momentanee. Ho ripescato questo schema:
Per una tensione di 60 V la capacità del condensatore andrebbe quasi quadruplicata (quindi 390 nF).
La resistenza da 1 MΩ serve per scaricare il condensatore e non lasciarvi tensioni pericolose. Meglio conservarla anche con 60 V.
Si può evitare il ponte raddrizzatore collegando il LED in antiparallelo con un diodo (1N4148 o simili), con la conseguenza di una riduzione della luminosità e un leggero sfarfallamento, che nel nostro caso sono ininfluenti.
La resistenza da 1 kΩ in caso di guasto "brucia" e si interrompe. Il tubetto sterlingato in cui va inserita serve per non far propagare le scintille.
Comunque considerando una corrente da 7 mA efficaci (che di picco sono 10), a 60 V ci sarebbe una dissipazione di 0,42 W. Considerando l'uso discontinuo e molto breve del campanello, si può semplificare il tutto utilizzando una sola resistenza da 8,2 kΩ 0,5 W, o anche da 1 W volendo andare sul sicuro.
Bisogna comunque controllare la corrente necessaria per il fotoaccoppiatore utilizzato. Potrebbe essere molto minore: la resistenza andrebbe aumentata di conseguenza, e la dissipazione sarebbe più bassa.
Big fan of ⋮ƎlectroYou! Ausili per disabili e anziani su ⋮ƎlectroYou
Caratteri utili: À È É Ì Ò Ó Ù α β γ δ ε η θ λ μ π ρ σ τ φ ω Ω º ª ² ³ √ ∛ ∜ ₀ ₁ ₂ ₃ ₄ ₅ ₆ ∃ ∄ ∆ ∈ ∉ ± ∓ ∾ ≃ ≈ ≠ ≤ ≥
Caratteri utili: À È É Ì Ò Ó Ù α β γ δ ε η θ λ μ π ρ σ τ φ ω Ω º ª ² ³ √ ∛ ∜ ₀ ₁ ₂ ₃ ₄ ₅ ₆ ∃ ∄ ∆ ∈ ∉ ± ∓ ∾ ≃ ≈ ≠ ≤ ≥
3
voti
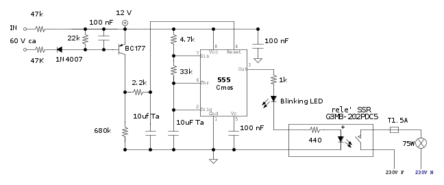
Ho preso spunto dai messaggi precedenti e ho fatto una versione con solo un 555 Cmos (non la versione a BJT) e un transistor.
circa 20-30 secondi di lampeggio (da verificare
) e frequenza di lampeggio 2 Hz.
Ciao
circa 20-30 secondi di lampeggio (da verificare
) e frequenza di lampeggio 2 Hz.Ciao
600 Elettra
Chi c’è in linea
Visitano il forum: Nessuno e 31 ospiti

Elettrotecnica e non solo (admin)
Un gatto tra gli elettroni (IsidoroKZ)
Esperienza e simulazioni (g.schgor)
Moleskine di un idraulico (RenzoDF)
Il Blog di ElectroYou (webmaster)
Idee microcontrollate (TardoFreak)
PICcoli grandi PICMicro (Paolino)
Il blog elettrico di carloc (carloc)
DirtEYblooog (dirtydeeds)
Di tutto... un po' (jordan20)
AK47 (lillo)
Esperienze elettroniche (marco438)
Telecomunicazioni musicali (clavicordo)
Automazione ed Elettronica (gustavo)
Direttive per la sicurezza (ErnestoCappelletti)
EYnfo dall'Alaska (mir)
Apriamo il quadro! (attilio)
H7-25 (asdf)
Passione Elettrica (massimob)
Elettroni a spasso (guidob)
Bloguerra (guerra)










