COMMUTAZIONE AUTOMATICA DI TENSIONE
Moderatori:
carloc,
g.schgor,
BrunoValente,
IsidoroKZ
0
voti
Ma adesso non è ampia 0.8V, mi pare sia ampia 7-8mV o sbaglio?
-

BrunoValente
39,6k 7 11 13 - G.Master EY

- Messaggi: 7796
- Iscritto il: 8 mag 2007, 14:48
0
voti
Si ma ( ho notato ora ) che con tensioni sotto i 40V che è il limite massimo che ho, non ho più un ripple, ma un oscillazione ed è quella che vedi nell'ultima immagine.
La base dei tempi è 0,1 us e sono circa 7 cm ( a me torna 1,4MHz).
E questa l'ho misurata ora con i 20,25V 2A
Ho fatto la foto dello schema, ma è uguale all'ultimo di Ivo, questa era una versione che non aveva il trasformatore dei servizi, ma io l'ho fatto con il trasformatore.
Ora non ho il file, se non è leggibile, lo cerco e lo pubblico.
La base dei tempi è 0,1 us e sono circa 7 cm ( a me torna 1,4MHz).
E questa l'ho misurata ora con i 20,25V 2A
Ho fatto la foto dello schema, ma è uguale all'ultimo di Ivo, questa era una versione che non aveva il trasformatore dei servizi, ma io l'ho fatto con il trasformatore.
Ora non ho il file, se non è leggibile, lo cerco e lo pubblico.
Alex
https://www.facebook.com/Elettronicaeelettrotecnica
<< vedi di pigliare arditamente in mano, il dizionario che ti suona in bocca,
se non altro è schietto e paesano.
(Giuseppe Giusti) <<
https://www.facebook.com/Elettronicaeelettrotecnica
<< vedi di pigliare arditamente in mano, il dizionario che ti suona in bocca,
se non altro è schietto e paesano.
(Giuseppe Giusti) <<
0
voti
Hai ragione, non avevo notato che la base tempi fosse 0.1us, quindi oscilla
-

BrunoValente
39,6k 7 11 13 - G.Master EY

- Messaggi: 7796
- Iscritto il: 8 mag 2007, 14:48
0
voti
Dovresti provare a mettere una perlina di ferrite nel collegamento alla base del primo transistor del darlington, mi pare sia T2 nel tuo schema. Se non hai la perlina prova a mettere un resistore da qualche kohm in serie alla base montato a ridosso del transistor.
-

BrunoValente
39,6k 7 11 13 - G.Master EY

- Messaggi: 7796
- Iscritto il: 8 mag 2007, 14:48
0
voti
Ok, metto una perlina, ora sono a cena, ma dopo torno in laboratorio e faccio la prova, se hai altre idee da provare, le faccio
Alex
https://www.facebook.com/Elettronicaeelettrotecnica
<< vedi di pigliare arditamente in mano, il dizionario che ti suona in bocca,
se non altro è schietto e paesano.
(Giuseppe Giusti) <<
https://www.facebook.com/Elettronicaeelettrotecnica
<< vedi di pigliare arditamente in mano, il dizionario che ti suona in bocca,
se non altro è schietto e paesano.
(Giuseppe Giusti) <<
2
voti
Buona sera, mi intrometto brevemente. Forse non ha effetto sulle oscillazioni ma ho notato un paio di differenze rispetto l'ultimo schema postato da Ivo e le segnalo. I diodi D2 e D3 dovrebbero essere scollegati dal pin 6 di IC2B per essere collegati al riferimento (catodo di D7). Ricordo anche che Ivo aveva stabilizzato la tensione ausiliaria con un 7824 ottenendo una migliore stabilità in uscita e il quasi azzeramento del ripple. Se troverò qualche altra differenza la segnalerò
Ivo è KO. Ieri è stato impegnato tutto il giorno per controlli medici e ha dovuto fare 400Km per recarsi nella clinica dove è stato operato qualche anno fa. Oggi invece è stato due ore e mezza sulla poltrona del dentista e mi risulta essere andato a dormire. Dubito che accenderà il computer prima di domani.
Ivo è KO. Ieri è stato impegnato tutto il giorno per controlli medici e ha dovuto fare 400Km per recarsi nella clinica dove è stato operato qualche anno fa. Oggi invece è stato due ore e mezza sulla poltrona del dentista e mi risulta essere andato a dormire. Dubito che accenderà il computer prima di domani.
0
voti
Ciao @Elidur, tanti auguri per Ivo. Grazie
Ok per i diodi provvedo a fare anche questa modifica, per quanto riguarda la stabilizzazione dei 24 V , ora sto usando la scheda del duplicatore che c'è l'ha inclusa per questo scopo.
A presto gli aggiornamenti
Ok per i diodi provvedo a fare anche questa modifica, per quanto riguarda la stabilizzazione dei 24 V , ora sto usando la scheda del duplicatore che c'è l'ha inclusa per questo scopo.
A presto gli aggiornamenti
Alex
https://www.facebook.com/Elettronicaeelettrotecnica
<< vedi di pigliare arditamente in mano, il dizionario che ti suona in bocca,
se non altro è schietto e paesano.
(Giuseppe Giusti) <<
https://www.facebook.com/Elettronicaeelettrotecnica
<< vedi di pigliare arditamente in mano, il dizionario che ti suona in bocca,
se non altro è schietto e paesano.
(Giuseppe Giusti) <<
0
voti
Buonasera,
ho provato alcune modifiche:
-Ho collegato i due diodi D2 & D3 a massa del L723, ma non ho notato nessun miglioramento.
- Ho messo una perlina in base del darlington ed anche qui niente miglioramenti.
- Ho messo degli induttori sia sulla base che sull'emitter, ci sono stati dei cambiamenti, ma non validi.
- Ho sostituito il darlington con un transistor e con un mos-fet, con il transistor si migliora un po' ma con il mos-fet no, anzi la regolazione è più difficoltosa, ho lasciato perdere.
.Una cosa che ho notato è che l'oscillazione è sulla tensione che va sulla base del darlington.
Ho messo anche dei condensatori in poliestere da 0,1 uF sulla base e sull'emitter del darlington, tenendo presente che il collegamento che viene dalla scheda ed è di circa 10 cm è in cavetto schermato, uno sulla base ed uno sull'emitter.
-mettendolo direttamente sulla base si ha un comportasmento diverso che a metterlo sulla scheda ( sempre sul solito punto ).
-mettendolo sull'emitter tende ad amplificare il disturbo.
Metto un'immagine di come è ora con un condensatore da 0,1uF sul pin 2 & 10 del 723.
Aggiungo che mettendo un condensatore da 1800pF in parallelo a C4 sul pin 13 del 723 diminuisce la frequenza di autooscillazione ed anche l'ampiezza, che diventerebbe poca cosa, ma autooscilla sempre .
ho provato alcune modifiche:
-Ho collegato i due diodi D2 & D3 a massa del L723, ma non ho notato nessun miglioramento.
- Ho messo una perlina in base del darlington ed anche qui niente miglioramenti.
- Ho messo degli induttori sia sulla base che sull'emitter, ci sono stati dei cambiamenti, ma non validi.
- Ho sostituito il darlington con un transistor e con un mos-fet, con il transistor si migliora un po' ma con il mos-fet no, anzi la regolazione è più difficoltosa, ho lasciato perdere.
.Una cosa che ho notato è che l'oscillazione è sulla tensione che va sulla base del darlington.
Ho messo anche dei condensatori in poliestere da 0,1 uF sulla base e sull'emitter del darlington, tenendo presente che il collegamento che viene dalla scheda ed è di circa 10 cm è in cavetto schermato, uno sulla base ed uno sull'emitter.
-mettendolo direttamente sulla base si ha un comportasmento diverso che a metterlo sulla scheda ( sempre sul solito punto ).
-mettendolo sull'emitter tende ad amplificare il disturbo.
Metto un'immagine di come è ora con un condensatore da 0,1uF sul pin 2 & 10 del 723.
Aggiungo che mettendo un condensatore da 1800pF in parallelo a C4 sul pin 13 del 723 diminuisce la frequenza di autooscillazione ed anche l'ampiezza, che diventerebbe poca cosa, ma autooscilla sempre .
Alex
https://www.facebook.com/Elettronicaeelettrotecnica
<< vedi di pigliare arditamente in mano, il dizionario che ti suona in bocca,
se non altro è schietto e paesano.
(Giuseppe Giusti) <<
https://www.facebook.com/Elettronicaeelettrotecnica
<< vedi di pigliare arditamente in mano, il dizionario che ti suona in bocca,
se non altro è schietto e paesano.
(Giuseppe Giusti) <<
0
voti
Anzitutto un grande in bocca al lupo a Ivo, speriamo che si rimetta presto.
Ma il cavo schermato collegato come? il centrale collega la scheda alla base del primo transistor e la calza dici di averla collegata all'emettitore ma quale emettitore? e dal lato scheda la calza dove è collegata?
La cosa migliore è togliere quel cavo schermato che con la sua capacità parassita potrebbe fare casino.
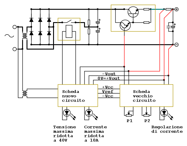
Qui sotto riporto di nuovo il cablaggio consigliato dove i cavi di collegamento tra le schede e la parte di potenza li ho evidenziati in rosso.
Sarebbe bene che i collegamenti in rosso facessero parte di un unico mazzetto di cavi, cioè che transitassero nel circuito vicini tra loro.
Il collegamento tra i transistor e l'uscita, che evidenziato in verde, dovrebbe essere molto corto.
setteali ha scritto:..tenendo presente che il collegamento che viene dalla scheda ed è di circa 10 cm è in cavetto schermato, uno sulla base ed uno sull'emitter.
Ma il cavo schermato collegato come? il centrale collega la scheda alla base del primo transistor e la calza dici di averla collegata all'emettitore ma quale emettitore? e dal lato scheda la calza dove è collegata?
La cosa migliore è togliere quel cavo schermato che con la sua capacità parassita potrebbe fare casino.
Qui sotto riporto di nuovo il cablaggio consigliato dove i cavi di collegamento tra le schede e la parte di potenza li ho evidenziati in rosso.
Sarebbe bene che i collegamenti in rosso facessero parte di un unico mazzetto di cavi, cioè che transitassero nel circuito vicini tra loro.
Il collegamento tra i transistor e l'uscita, che evidenziato in verde, dovrebbe essere molto corto.
-

BrunoValente
39,6k 7 11 13 - G.Master EY

- Messaggi: 7796
- Iscritto il: 8 mag 2007, 14:48
0
voti
Proverò a togliere anche il cavetto schermato.
Il collegamento è fatto così: Collettore collegato direttamente sulla barra del positivo.
Un cavetto schermato per l'emitter ed uno per la base, le calze a massa dalla parte della scheda e non collegate dalla parte del darlington.
Per quanto riguarda lo schema di cablaggio, segue il tuo schema e non ci sono anelli di percorso, il perorso di potenza non credo si possa fare più breve , il cavo più lungo è quello cha dalla resisstenza sense va al posito della boccola d'uscita.
Il collegamento è fatto così: Collettore collegato direttamente sulla barra del positivo.
Un cavetto schermato per l'emitter ed uno per la base, le calze a massa dalla parte della scheda e non collegate dalla parte del darlington.
Per quanto riguarda lo schema di cablaggio, segue il tuo schema e non ci sono anelli di percorso, il perorso di potenza non credo si possa fare più breve , il cavo più lungo è quello cha dalla resisstenza sense va al posito della boccola d'uscita.
Alex
https://www.facebook.com/Elettronicaeelettrotecnica
<< vedi di pigliare arditamente in mano, il dizionario che ti suona in bocca,
se non altro è schietto e paesano.
(Giuseppe Giusti) <<
https://www.facebook.com/Elettronicaeelettrotecnica
<< vedi di pigliare arditamente in mano, il dizionario che ti suona in bocca,
se non altro è schietto e paesano.
(Giuseppe Giusti) <<
Chi c’è in linea
Visitano il forum: Google [Bot] e 72 ospiti

Elettrotecnica e non solo (admin)
Un gatto tra gli elettroni (IsidoroKZ)
Esperienza e simulazioni (g.schgor)
Moleskine di un idraulico (RenzoDF)
Il Blog di ElectroYou (webmaster)
Idee microcontrollate (TardoFreak)
PICcoli grandi PICMicro (Paolino)
Il blog elettrico di carloc (carloc)
DirtEYblooog (dirtydeeds)
Di tutto... un po' (jordan20)
AK47 (lillo)
Esperienze elettroniche (marco438)
Telecomunicazioni musicali (clavicordo)
Automazione ed Elettronica (gustavo)
Direttive per la sicurezza (ErnestoCappelletti)
EYnfo dall'Alaska (mir)
Apriamo il quadro! (attilio)
H7-25 (asdf)
Passione Elettrica (massimob)
Elettroni a spasso (guidob)
Bloguerra (guerra)



