Controllo carica batterie Ni-Cd
Moderatori:
carloc,
g.schgor,
BrunoValente,
IsidoroKZ
0
voti
Be', puo valerne la pena se ti serve in fretta (per quanto possano essere veloci a spedire, poi la roba qui ti arriva in 15 giorni o piu, anche se la maggior parte delle volte e' colpa delle nostre poste), o se e' un prototipo su cui pensi di dover fare parecchi esperimenti e modifiche ... se invece e' una versione definitiva, gia collaudata, e soprattutto non hai fretta, allora i service tipo JLCPCB sono una buona soluzione.
Si trova, sia stagnato che argentato in molti diametri, per avvolgere bobine RF, il problema e' che lo vendono in pochi e lo fanno pagare a peso d'oro o quasi ormai.
EcoTan ha scritto:filo nudo prestagnato da 0,5 mm
Si trova, sia stagnato che argentato in molti diametri, per avvolgere bobine RF, il problema e' che lo vendono in pochi e lo fanno pagare a peso d'oro o quasi ormai.
"Sopravvivere" e' attualmente l'unico lusso che la maggior parte dei Cittadini italiani,
sia pure a costo di enormi sacrifici, riesce ancora a permettersi.
sia pure a costo di enormi sacrifici, riesce ancora a permettersi.
-

Etemenanki
9.527 3 6 10 - Master

- Messaggi: 5951
- Iscritto il: 2 apr 2021, 23:42
- Località: Dalle parti di un grande lago ... :)
0
voti
La rapidità nel compimento di un'azione, andar di fretta, insomma, talvolta implica un'idea di sommarietà eccessiva, di trascuratezza. Ho imparato ad agire e reagire prendendomi il tempo necessario. Anche un giudizio (o un provvedimento) affrettato non è mai privo di rischi...
Quanto al filo, qualche anno fa mi regalarono 2 metri di un grosso cavo che a sua volta conteneva un centinaio di fili inguainati e sottili che se non sono argentati sono sicuramente stagnati. Ma da quando ho preso un po' di confidenza con DipTrace e i cinesi costruiscono ottime PCB a prezzi convenienti, passo senza indugio dalla breadboard alla PCB e se qualcosa non va modifico e faccio rifare...
Quanto al filo, qualche anno fa mi regalarono 2 metri di un grosso cavo che a sua volta conteneva un centinaio di fili inguainati e sottili che se non sono argentati sono sicuramente stagnati. Ma da quando ho preso un po' di confidenza con DipTrace e i cinesi costruiscono ottime PCB a prezzi convenienti, passo senza indugio dalla breadboard alla PCB e se qualcosa non va modifico e faccio rifare...
-

gianniniivo
9.070 7 11 13 - No Rank
- Messaggi: 2875
- Iscritto il: 5 feb 2019, 23:50
1
voti
Purtroppo sul disclaimer catastrofico non sono d'accordo, anzi, garantisco il pieno funzionamento sulla base dei risultati.
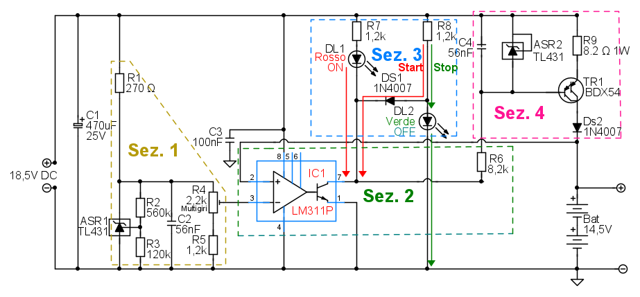
Come funziona? Provo a dare una spiegazione dividendo il circuito in 4 sezioni.
Partendo da sinistra abbiamo il generatore della tensione di riferimento (sez. 1) composto da un regolatore di tensione, shunt di precisione, TL431, compresi i componenti utili alla sua polarizzazione e regolazione. Volendo il TL431 può essere sostituito con un SN78L15 eliminando alcune resistenze.
Al centro (sez. 2) abbiamo un operazionale comparatore LM311P la cui uscita incorpora un BJT NPN a collettore aperto. Purtroppo non ho ricevuto aiuto circa la tensione massima applicabile agli ingressi dell'operazionale ma la mia personale interpretazione del datasheet pende per la possibilità di applicare tensioni che non superino quella di alimentazione. Date le circostanze, sarò costretto a fare prove di tenuta.
In alto (sez. 3) abbiamo il servizio di segnalazione a due led di colore differente.
A destra (sez. 4) abbiamo TR1, un darlington PNP (BDX54) configurato come generatore di corrente costante e il valore di corrente dipende in particolare da R9 e dal TL431 ASR2. Con il valore attuale di R9 e ASR2 si ottengono +/- 130mA a 14,5V.
Quindi:
la tensione di riferimento (in questo progetto è di 14,5V) viene applicata al pin 3 (invertente) dell'operazionale comparatore LM311P.
Il pin 2 (non invertente) riceve la tensione proveniente dai poli del pacco batterie che essendo di valore basso fa in modo che il comparatore si accorga che la tensione di riferimento risulta maggiore di quella del pacco batterie. Questa situazione comporta la completa attivazione del comparatore e la saturazione del BJT interno al comparatore stesso, determinando la chiusura al GND della giunzione collettore/emettitore del BJT entrocontenuto nel comparatore, trascinando a GND anche la base di TR1 e il catodo del LED rosso provocandone l'accensione e l'inizio della carica.
Quando il pacco batterie raggiunge la carica prestabilita, giunge sul pin 2 (non invertente) una tensione leggermente superiore alla tensione fissa di riferimento di cui al pin 3, così il comparatore apre il collegamento a GND del suo BJT d'uscita, isolando dal GND la base del darlington e il catodo del led rosso, spegnendoli ed interrompendo la carica delle batterie.
Il led verde durante la carica risulterà spento e non riceverà alimentazione essendo questa deviata e cortocircuitata al GND dal diodo DS1 e i pin 7/1 di IC1. Ricaricata la batteria, il comparatore interromperà la conduzione tra la giunzione del BJT di cui ai pin 7/1 di IC1 e il GND, il LED verde riceverà la piena alimentazione dalla resistenza R8 e, accendendosi, indicherà il completamento della carica. Il comparatore andrà in standby, TR1 non sarà più pilotato, il LED rosso risulterà spento e la batteria non sarà più in carica.
0
voti
Pubblico una nuova versione del circuito per segnalare alcune piccole modifiche. Credo che sarà l'ultima versione perché se non ci saranno ulteriori suggerimenti non vedo altri motivi per fare nuove modifiche. Anche
IsidoroKZ che di solito è piuttosto severo si è limitato a fare un intervento che mi è sembrato scherzoso.
Quindi, come si vede dallo schema, le modifiche sono poco importanti ma voglio scrivere qualche riga per giustificare le variazioni cerchiate in rosso.
Partendo da sinistra ho dovuto modificare il valore del trimmer R4 portandolo da 2,2kOhm a 2kOhm. Il mio trimmer da 2,2kOhm, in realtà è un componente di recupero ma quando ho cercato di acquistare un lotto assortito di trimmer dai cinesi ho visto che il valore di 2,2kOhm non esiste come valore standard (o comunque dai cinesi non l'ho trovato) e ho approvato la sostituzione con la certezza che la modifica non avrebbe influito sul regolare funzionamento.
Sulla parte destra dello schema si nota l'aggiunta della resistenza R10 da 1kOhm.
Questa resistenza non sarebbe indispensabile ma ho ritenuto poco prudente collegare l'ingresso non invertente di IC1 direttamente sull'uscita senza un minimo di limitazione di corrente.
in fine ho aumentato la tensione massima di carica del pacco batterie portandola al valore di 14,6V. a 130mA per massimizzare la ricarica, riducendo anche di un paio d'ore i tempi di carica senza un aumento apprezzabile della temperatura dell'accumulatore.
Per quanto riguarda i dubbi espressi sul valore di tensione applicabile agli ingressi invertente e non di IC1, ho constatato che anche applicando un valore di 17V l'integrato ha funzionato regolarmente senza danneggiarsi. Deduco quindi che la tensione applicabile agli ingressi corrisponda alla regola di non superare il valore utilizzato per alimentare l'integrato. Ho azzardato una prova potenzialmente distruttiva dopo aver reperito un paio di LM311 che durante la prima ricerca mi erano sfuggiti.
Quindi, come si vede dallo schema, le modifiche sono poco importanti ma voglio scrivere qualche riga per giustificare le variazioni cerchiate in rosso.
Partendo da sinistra ho dovuto modificare il valore del trimmer R4 portandolo da 2,2kOhm a 2kOhm. Il mio trimmer da 2,2kOhm, in realtà è un componente di recupero ma quando ho cercato di acquistare un lotto assortito di trimmer dai cinesi ho visto che il valore di 2,2kOhm non esiste come valore standard (o comunque dai cinesi non l'ho trovato) e ho approvato la sostituzione con la certezza che la modifica non avrebbe influito sul regolare funzionamento.
Sulla parte destra dello schema si nota l'aggiunta della resistenza R10 da 1kOhm.
Questa resistenza non sarebbe indispensabile ma ho ritenuto poco prudente collegare l'ingresso non invertente di IC1 direttamente sull'uscita senza un minimo di limitazione di corrente.
in fine ho aumentato la tensione massima di carica del pacco batterie portandola al valore di 14,6V. a 130mA per massimizzare la ricarica, riducendo anche di un paio d'ore i tempi di carica senza un aumento apprezzabile della temperatura dell'accumulatore.
Per quanto riguarda i dubbi espressi sul valore di tensione applicabile agli ingressi invertente e non di IC1, ho constatato che anche applicando un valore di 17V l'integrato ha funzionato regolarmente senza danneggiarsi. Deduco quindi che la tensione applicabile agli ingressi corrisponda alla regola di non superare il valore utilizzato per alimentare l'integrato. Ho azzardato una prova potenzialmente distruttiva dopo aver reperito un paio di LM311 che durante la prima ricerca mi erano sfuggiti.
3
voti
Elidur ha scritto:AncheIsidoroKZ che di solito è piuttosto severo si è limitato a fare un intervento che mi è sembrato scherzoso.
Il messaggio non era scherzoso, ora provo a riformularlo. E` evidente che non hai competenze elettroniche, che stai mettendo insieme componenti e relativi valori a caso, finche' trovi un circuito che a te sembra funzionare.
Non ho fatto altre osservazioni perche' sarebbero inutili, non saresti in grado di capirle e forse non ti interessa neanche capirle (fenomeno di Dunning-Kruger?). Se ti diverti a fare circuiti randomici, va bene cosi`, semplicemente metti un avviso che il circuito e` stato generato a caso, e non hai idea di come si comporti, ma a te piace
Per usare proficuamente un simulatore, bisogna sapere molta più elettronica di lui
Plug it in - it works better!
Il 555 sta all'elettronica come Arduino all'informatica! (entrambi loro malgrado)
Se volete risposte rispondete a tutte le mie domande
Plug it in - it works better!
Il 555 sta all'elettronica come Arduino all'informatica! (entrambi loro malgrado)
Se volete risposte rispondete a tutte le mie domande
0
voti
malgrado cio` reiteri il reato di lesa elettronica!
Per usare proficuamente un simulatore, bisogna sapere molta più elettronica di lui
Plug it in - it works better!
Il 555 sta all'elettronica come Arduino all'informatica! (entrambi loro malgrado)
Se volete risposte rispondete a tutte le mie domande
Plug it in - it works better!
Il 555 sta all'elettronica come Arduino all'informatica! (entrambi loro malgrado)
Se volete risposte rispondete a tutte le mie domande
0
voti
No, non credo proprio. Sto solo cercando di costruire un innocuo circuitino per comparare due tensioni e caricare una batteria.
Tu invece hai utilizzato troppe parole altisonanti e troppo poche azioni alla loro altezza.
Le tue parole possono entusiasmare alcuni o umiliare pubblicamente altri ma non hanno il potere di modificare i fatti. L'unico fatto che vedo è il funzionamento del circuito. Se però ritieni che il circuito sia migliorabile perché non lo modifichi? Fidocad serve a quello e sarò davvero felice di capire dove ho sbagliato. Quando qualcuno mi corregge lo ritengo sempre un valore aggiunto.
Tu invece hai utilizzato troppe parole altisonanti e troppo poche azioni alla loro altezza.
Le tue parole possono entusiasmare alcuni o umiliare pubblicamente altri ma non hanno il potere di modificare i fatti. L'unico fatto che vedo è il funzionamento del circuito. Se però ritieni che il circuito sia migliorabile perché non lo modifichi? Fidocad serve a quello e sarò davvero felice di capire dove ho sbagliato. Quando qualcuno mi corregge lo ritengo sempre un valore aggiunto.
Chi c’è in linea
Visitano il forum: Nessuno e 127 ospiti

Elettrotecnica e non solo (admin)
Un gatto tra gli elettroni (IsidoroKZ)
Esperienza e simulazioni (g.schgor)
Moleskine di un idraulico (RenzoDF)
Il Blog di ElectroYou (webmaster)
Idee microcontrollate (TardoFreak)
PICcoli grandi PICMicro (Paolino)
Il blog elettrico di carloc (carloc)
DirtEYblooog (dirtydeeds)
Di tutto... un po' (jordan20)
AK47 (lillo)
Esperienze elettroniche (marco438)
Telecomunicazioni musicali (clavicordo)
Automazione ed Elettronica (gustavo)
Direttive per la sicurezza (ErnestoCappelletti)
EYnfo dall'Alaska (mir)
Apriamo il quadro! (attilio)
H7-25 (asdf)
Passione Elettrica (massimob)
Elettroni a spasso (guidob)
Bloguerra (guerra)






