Ciao.
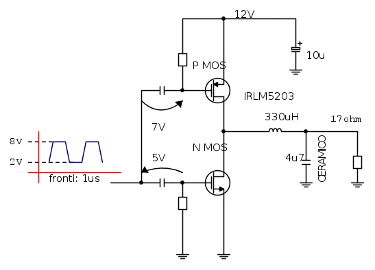
Ecco lo schema completo, allo stato attuale, con qualche indicazione delle forme d'onda misurate con oscillo.
Scusate... mentre lo disegnavo mi sono detto. Ma a questo punto, non posso fare il pilotaggio della cella del BUCK, cosi:
Spariscono 2 BJT e un diodo! E forse miglioro anche un po il rendimento...
Che dite?
Ciao
Sensing di corrente con media
Moderatori:
carloc,
g.schgor,
BrunoValente,
IsidoroKZ
1
voti
Avete presente quando DOC,
in Ritorno al Futuro I, cadendo dal cesso, vede questo:
??
Ecco, io mentre disegnavo con Fidocad la parte di pilotaggio della cella BUCK, ho visto questo:
Ora, penso che la visione sia dovuta a qualche schema che avevo visto in passato... però a parte i valori dei componenti, mi sembra che i due condensatori dovrebbero stare carichi a circa 5V quello sotto e 7 volt quello sopra. E poi traslano la tensione quadra (2V-8V) dei loro valori.
E forse cosi si riescono ad accendere e spegnere i due MOS...
Mah, provo a simulare!
Ciao
in Ritorno al Futuro I, cadendo dal cesso, vede questo:
??
Ecco, io mentre disegnavo con Fidocad la parte di pilotaggio della cella BUCK, ho visto questo:
Ora, penso che la visione sia dovuta a qualche schema che avevo visto in passato... però a parte i valori dei componenti, mi sembra che i due condensatori dovrebbero stare carichi a circa 5V quello sotto e 7 volt quello sopra. E poi traslano la tensione quadra (2V-8V) dei loro valori.
E forse cosi si riescono ad accendere e spegnere i due MOS...
Mah, provo a simulare!
Ciao
"perché un uomo è grande, GRANDE davvero, quando ritorna bambino di nuovo". Zecchino d'oro '87
4
voti
Ste75 ha scritto:Ho messo al posto del 3V3 uno 5V6.
Ora è bello fresco come una rosa!!!!![]()
![]()
Ste75 ha scritto:Scusate... mentre lo disegnavo mi sono detto. Ma a questo punto, non posso fare il pilotaggio della cella del BUCK, cosi:...
Questo è un buck sincrono. Lo si può fare. Ho solo qualche dubbio sui fronti di commutazione a disposizione nel comparatore. Il secondo schema, personalmente, non l'ho mai visto e così ad occhio, non mi infonde grande fiducia. Magari ci penso. Io però, ora, chiuderei l'anello e convergerei ad un primo prototipo funzionante. Queste modifiche le considererei magari in un secondo step.
Ora, alcuni commenti.
Come segnale di riferimento, potresti usare quello già disponibile per il generatore del triangolo e dimensionare di conseguenza le due resistenze di guadagno del compensatore. Poi, procedi con la stabilità. A questo proposito, solo per mio gusto personale, avrei inserito almeno 1uF in parallelo alla seconda resistenza del partitore che genera il riferimento.
Concerning to the totem, come mai 1k come resistenza di base con assorbimenti tra 3-4mA? Ora non ho fatto calcoli precisi a riguardo, ma così a naso mi sa che puoi iniettare meno corrente in base. Noto anche che hai tolto la resistenza in serie al gate. Siamo sicuri che non serva?
Per il resto, mi sembra che fino a qui sia un bel lavoro e, che rispetto l'inizio del 3D, tu abbia acquisito molte competenze
.-

EnChamade
6.498 2 8 12 - G.Master EY

- Messaggi: 588
- Iscritto il: 18 giu 2009, 12:00
- Località: Padova - Feltre
2
voti
Ciao.
OK, per ora lascio tutto cosi e provo a concludere.
Rispondo alle tue domande:
- Si, nello schema manca la 100 ohm sul gate che nel ciruito c'è.
- 1K. Il conto veloce senza usare gate charge ecc... che ho fatto è stato:
mi serve una corrente per caricare la Cgs con picchi di circa 12/100 ohm=120mA.
Considero hfe di 100 --> 1.2mA in base.
Effettivamente con 1K ne do un po di più... mi sono detto, cosi chiude meglio.
Però mi chiedo: tu come avresi dimensionato la cosa (R gate e R base)?
Per la stabilità: ok, aggiungo 1uF in parallelo alla seconda resistenza del partitore 1% e poi magari uso questa tensione come riferimento per la stabilità.
Cosi insomma:
Prova a dare un'occhiata se ti sembra ok che procedo con i conti delle resistenze/cond per compensazione.
Ciao
OK, per ora lascio tutto cosi e provo a concludere.
Rispondo alle tue domande:
- Si, nello schema manca la 100 ohm sul gate che nel ciruito c'è.
- 1K. Il conto veloce senza usare gate charge ecc... che ho fatto è stato:
mi serve una corrente per caricare la Cgs con picchi di circa 12/100 ohm=120mA.
Considero hfe di 100 --> 1.2mA in base.
Effettivamente con 1K ne do un po di più... mi sono detto, cosi chiude meglio.
Però mi chiedo: tu come avresi dimensionato la cosa (R gate e R base)?
Per la stabilità: ok, aggiungo 1uF in parallelo alla seconda resistenza del partitore 1% e poi magari uso questa tensione come riferimento per la stabilità.
Cosi insomma:
Prova a dare un'occhiata se ti sembra ok che procedo con i conti delle resistenze/cond per compensazione.
Ciao
"perché un uomo è grande, GRANDE davvero, quando ritorna bambino di nuovo". Zecchino d'oro '87
0
voti
il circuito con due condensatori per pilotare i due MOS non va bene, non riesci ad accenderli in tutte le condizioni. Hai 6V di ampiezza picco picco, se fai il circuito in quel modo dopo il condensatore hai ancora 6V centrati intorno a 0V o 12V, il valore dei due livelli dipende dal duty cycle.
Se metti un diodo in parallelo alle R va meglio, ma hai sempre solo 6V per accendere i MOS, oltre ai problemi di crossconduzione.
Se metti un diodo in parallelo alle R va meglio, ma hai sempre solo 6V per accendere i MOS, oltre ai problemi di crossconduzione.
Per usare proficuamente un simulatore, bisogna sapere molta più elettronica di lui
Plug it in - it works better!
Il 555 sta all'elettronica come Arduino all'informatica! (entrambi loro malgrado)
Se volete risposte rispondete a tutte le mie domande
Plug it in - it works better!
Il 555 sta all'elettronica come Arduino all'informatica! (entrambi loro malgrado)
Se volete risposte rispondete a tutte le mie domande
3
voti
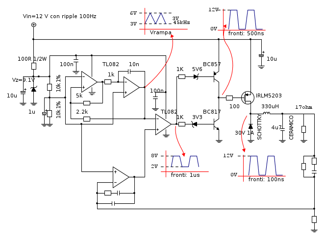
Grazie IsidoroKz per la dritta sul circuito con i condensatori.
Non so come dirlo.... ma FUNZIONA!!!!
Cercando di ottenere questo:
Ho usato il metodo di procedere di questo documento, a pagina 5: http://www.intersil.com/content/dam/Intersil/documents/tb41/tb417.pdf
I valori ottenuti sono:
R2=1K
C2= 100nF
C1= 10nF
R3=300 ohm
C3=22nf
Poi ho messo R1= 1.5K
E l'altra resistenza che fa il partitore sull'uscita un trimmer intorno ai 5K.
In pratica quello che ora è montato, è questo:
Non posto nessuna foto perché se lo vedete come l'ho realizzato, fa ca***re... L'ho fatto di fretta e furia e con le varie prove...
Non so se è un sogno o meno, però, appena acceso ho 6V in uscita che NON VARIANO al variare della Vin da 10 a 14V.
Dato che sono troppo contento cosi, per ora non faccio più nulla.
Appena riesco rimonto tutto da zero e fatto meglio e farò misure più precise.
Per ora... GRAZIE A TUTTI!!!!!
Non so come dirlo.... ma FUNZIONA!!!!
Cercando di ottenere questo:
Ho usato il metodo di procedere di questo documento, a pagina 5: http://www.intersil.com/content/dam/Intersil/documents/tb41/tb417.pdf
I valori ottenuti sono:
R2=1K
C2= 100nF
C1= 10nF
R3=300 ohm
C3=22nf
Poi ho messo R1= 1.5K
E l'altra resistenza che fa il partitore sull'uscita un trimmer intorno ai 5K.
In pratica quello che ora è montato, è questo:
Non posto nessuna foto perché se lo vedete come l'ho realizzato, fa ca***re... L'ho fatto di fretta e furia e con le varie prove...
Non so se è un sogno o meno, però, appena acceso ho 6V in uscita che NON VARIANO al variare della Vin da 10 a 14V.
Dato che sono troppo contento cosi, per ora non faccio più nulla.
Appena riesco rimonto tutto da zero e fatto meglio e farò misure più precise.
Per ora... GRAZIE A TUTTI!!!!!
"perché un uomo è grande, GRANDE davvero, quando ritorna bambino di nuovo". Zecchino d'oro '87
8
voti
Ste75 ha scritto:Non so come dirlo.... ma FUNZIONA!!!!![]()
![]()
![]()
![]()
Non vedevo l'ora di poter scrivere un post come questo.
Complimenti a
Un grande plauso al sempre eccellente
Stavo rileggendo oggi il thread. E' abbastanza lunghetto e sarebbe bello convertirlo, secondo il mio parere, a una bella guida per EY. Ovviamente, se l'autore lo ritiene opportuno. Sarei anche disposto a dare una mano alla stesura di questo progetto, e anche sperimentalmente, sempre che il detentore della paternità lo ritenga opportuno.
Infine chiedo ad
per renderlo più "riconoscibile" nelle ricerche del forum.
Complimenti a tutti. W EY!

-

EnChamade
6.498 2 8 12 - G.Master EY

- Messaggi: 588
- Iscritto il: 18 giu 2009, 12:00
- Località: Padova - Feltre
2
voti
Cosi mi commuovo...
Io da EY sto beneficiando più dei corsi universitari. Quindi tutto ciò che posso fare per contribuire a rendere questo portale migliore (mi riferisco al miglioramento della stesura del progetto)... con i miei tempi... ma cercherò di farlo.
Direi forse, come scritto da
EnChamade, di cambiare il titolo del thread. Potrebbe essere: "Sviluppo controller buck converter a discreti" o qualcosa di simile...
Comunque appena riesco, realizzo di nuovo lo schema finale e posto foto e forme d'onda.
Ciao a tutti e grazie di nuovo!
Stefano
Io da EY sto beneficiando più dei corsi universitari. Quindi tutto ciò che posso fare per contribuire a rendere questo portale migliore (mi riferisco al miglioramento della stesura del progetto)... con i miei tempi... ma cercherò di farlo.
Direi forse, come scritto da
Comunque appena riesco, realizzo di nuovo lo schema finale e posto foto e forme d'onda.
Ciao a tutti e grazie di nuovo!
Stefano
"perché un uomo è grande, GRANDE davvero, quando ritorna bambino di nuovo". Zecchino d'oro '87
5
voti
Complimenti anche da parte mia! Ne hai avuto di costanza e perseveranza, e
EnChamade e` stato un ottimo maestro. Io sono solo passato di qua saltuariamente.
Ora dopo i meritati festeggiamenti, prove statiche e dinamiche, ripple di uscita, poi la banda del sistema... Queste pero` la settimana prossima, adesso goditi la soddisfazione.
Ora dopo i meritati festeggiamenti, prove statiche e dinamiche, ripple di uscita, poi la banda del sistema... Queste pero` la settimana prossima, adesso goditi la soddisfazione.
Per usare proficuamente un simulatore, bisogna sapere molta più elettronica di lui
Plug it in - it works better!
Il 555 sta all'elettronica come Arduino all'informatica! (entrambi loro malgrado)
Se volete risposte rispondete a tutte le mie domande
Plug it in - it works better!
Il 555 sta all'elettronica come Arduino all'informatica! (entrambi loro malgrado)
Se volete risposte rispondete a tutte le mie domande
1
voti
IsidoroKZ ha scritto:Ora dopo i meritati festeggiamenti, prove statiche e dinamiche, ripple di uscita, poi la banda del sistema... Queste pero` la settimana prossima, adesso goditi la soddisfazione.
Promesso!
Ciao
"perché un uomo è grande, GRANDE davvero, quando ritorna bambino di nuovo". Zecchino d'oro '87
Chi c’è in linea
Visitano il forum: Nessuno e 70 ospiti

Elettrotecnica e non solo (admin)
Un gatto tra gli elettroni (IsidoroKZ)
Esperienza e simulazioni (g.schgor)
Moleskine di un idraulico (RenzoDF)
Il Blog di ElectroYou (webmaster)
Idee microcontrollate (TardoFreak)
PICcoli grandi PICMicro (Paolino)
Il blog elettrico di carloc (carloc)
DirtEYblooog (dirtydeeds)
Di tutto... un po' (jordan20)
AK47 (lillo)
Esperienze elettroniche (marco438)
Telecomunicazioni musicali (clavicordo)
Automazione ed Elettronica (gustavo)
Direttive per la sicurezza (ErnestoCappelletti)
EYnfo dall'Alaska (mir)
Apriamo il quadro! (attilio)
H7-25 (asdf)
Passione Elettrica (massimob)
Elettroni a spasso (guidob)
Bloguerra (guerra)







