Il pulsante ora stacca direttamente l'alimentazione al trasmettitore, se l'hai montato come da schema è improbabile che il ricevitore lo veda. Rivedi il montaggio ti è sicuramente sfuggito qualcosa...
Il led rosso nel tuo schema è girato al contrario.
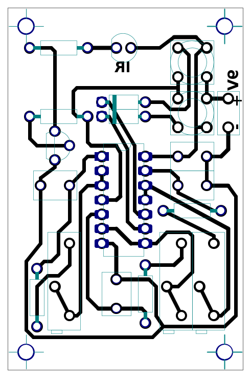
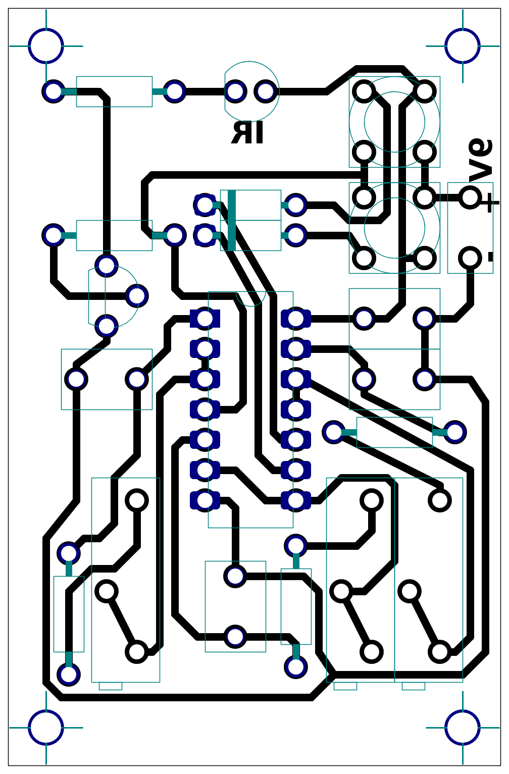
TX RX Infrarossi 2 canali
Moderatori:
carloc,
g.schgor,
BrunoValente,
IsidoroKZ
0
voti
ma se il pin 14 e connesso liberamente al positivo non è normale che alla basa del transistor arrivino i 36khz e di conseguenza il led verde accende?non dovrebbe interrompere il pin14?
Il led l'ho notato dopo di aver messo il positivo verso il pin 8...ma solo nello schema..
i 2 segni positivi vicino ai pulsanti sono entrambi positivi giusto?
Il led l'ho notato dopo di aver messo il positivo verso il pin 8...ma solo nello schema..
i 2 segni positivi vicino ai pulsanti sono entrambi positivi giusto?
Ultima modifica di
carlomusumeci il 16 set 2012, 19:14, modificato 1 volta in totale.
-

carlomusumeci
353 5 7 - Sostenitore

- Messaggi: 526
- Iscritto il: 8 apr 2011, 0:35
2
voti
No, non deve essere montato così.
Se ci fai caso nello schema ci sono due simboli relativi al positivo, uno si chiama Batt_9V mentre l'altro semplicemente 9V.
L'unico che devi collegare direttamente alla batteria è il positivo chiamato Batt_9V, gli altri simboli chiamati 9V devono realizzare i vari collegamenti solamente dopo essere passati dall'interruttore.
Se ci fai caso nello schema ci sono due simboli relativi al positivo, uno si chiama Batt_9V mentre l'altro semplicemente 9V.
L'unico che devi collegare direttamente alla batteria è il positivo chiamato Batt_9V, gli altri simboli chiamati 9V devono realizzare i vari collegamenti solamente dopo essere passati dall'interruttore.
0
voti
Scommetto che sto facendo qualche fesseria senza accorgermene...quindi la batteria va solo al pin con scritto 9 bat? il positivo sotto i diodi va collegato con il pin 14 e tutte le altre connessioni positive?
-

carlomusumeci
353 5 7 - Sostenitore

- Messaggi: 526
- Iscritto il: 8 apr 2011, 0:35
0
voti
Ma in questo modo quando chiudo il pulsante, Porto il pin 1 a stato logico 1 giusto? quini in uscita al 4 dovrei avere 1,ma non è così quando premo il pulsante non si accende il led rosso...
Ultima modifica di
carlomusumeci il 16 set 2012, 19:53, modificato 1 volta in totale.
-

carlomusumeci
353 5 7 - Sostenitore

- Messaggi: 526
- Iscritto il: 8 apr 2011, 0:35
0
voti
come da schema quando mando segnale positivo al pin 5 dei 500 Hz,il led rosso si spegne...quando scollego la resistenza si accende...(sempre tenendo chiuso il pulsante...)
-

carlomusumeci
353 5 7 - Sostenitore

- Messaggi: 526
- Iscritto il: 8 apr 2011, 0:35
2
voti
carlomusumeci ha scritto:quindi la batteria va solo al pin con scritto 9 bat? il positivo sotto i diodi va collegato con il pin 14 e tutte le altre connessioni positive?
Esatto.
carlomusumeci ha scritto:Ma in questo modo quando chiudo il pulsante, Porto il pin 1 a stato logico 1 giusto? quini in uscita al 4 dovrei avere 1,ma non è così quando premo il pulsante non si accende il led rosso...
No, il pin1 devi lasciarlo stare, se porti il pin1 allo stato logico 1 blocchi l'oscillatore che non sarà in grado di generare i 36kHz.
carlomusumeci ha scritto:come da schema quando mando segnale positivo al pin 5 dei 500 Hz
Esatto, questo è giusto.
carlomusumeci ha scritto:quando scollego la resistenza si accende...(sempre tenendo chiuso il pulsante...)
Che resistenza? Quella da 1kohm?
Guardando lo schema considera che quando premi P1 blocchi l'oscillatore a 1kHz e quindi il trasmettitore genererà la portante a 36kHz modulata a 500Hz, mentre quando premi P2 blocchi l'oscillatore a 500Hz quindi verrà sempre generata la portante a 36kHz ma modulata a 1kHz.
0
voti
si la resistenza da 1 k
quindi senza premere pulsanti non viene bloccato niente e la frequenza da 36 kHz viene modulata contemporaneamente da 500 Hz e 1000hz?
quindi senza premere pulsanti non viene bloccato niente e la frequenza da 36 kHz viene modulata contemporaneamente da 500 Hz e 1000hz?
-

carlomusumeci
353 5 7 - Sostenitore

- Messaggi: 526
- Iscritto il: 8 apr 2011, 0:35
3
voti
ora ho capito...in pratica il pulsante entrante nell'inverter dei 500hz serve per azionare i 1000hz...quindi è giusto che in questo momento che non ho montato il 1000 Hz premendo quel pulsante il led rosso non si accende...
avevo fatto il PCB...ora gli faccio il sistema con pulsante ad 1 via e il condensatore da 22 uf...
spero di riuscire a tarare il 567 per i 1000 Hz...domani vado a prendere un 40106
avevo fatto il PCB...ora gli faccio il sistema con pulsante ad 1 via e il condensatore da 22 uf...
spero di riuscire a tarare il 567 per i 1000 Hz...domani vado a prendere un 40106
-

carlomusumeci
353 5 7 - Sostenitore

- Messaggi: 526
- Iscritto il: 8 apr 2011, 0:35
Chi c’è in linea
Visitano il forum: Nessuno e 50 ospiti

Elettrotecnica e non solo (admin)
Un gatto tra gli elettroni (IsidoroKZ)
Esperienza e simulazioni (g.schgor)
Moleskine di un idraulico (RenzoDF)
Il Blog di ElectroYou (webmaster)
Idee microcontrollate (TardoFreak)
PICcoli grandi PICMicro (Paolino)
Il blog elettrico di carloc (carloc)
DirtEYblooog (dirtydeeds)
Di tutto... un po' (jordan20)
AK47 (lillo)
Esperienze elettroniche (marco438)
Telecomunicazioni musicali (clavicordo)
Automazione ed Elettronica (gustavo)
Direttive per la sicurezza (ErnestoCappelletti)
EYnfo dall'Alaska (mir)
Apriamo il quadro! (attilio)
H7-25 (asdf)
Passione Elettrica (massimob)
Elettroni a spasso (guidob)
Bloguerra (guerra)


