No David, invece avrei alcune cose da dirti, è solo che gli impegni di questi giorni non mi lasciano molto tempo libero e l'argomento merita invece di essere affrontato come si deve. Dammi qualche giorno.
Intanto potresti postare l'ultima versione del circuito di pilotaggio dei mosfet?
Complimenti per il nuovo oscilloscopio!
Ciao.
Progetto elettroutensile a batteria
Moderatori:
carloc,
g.schgor,
BrunoValente,
IsidoroKZ
1
voti
Bene Bruno, questo come potrai ben immaginare mi fa molto piacere, non volevo in alcun modo metterti fretta...... io di cose da rivedere ne ho tantissime quindi fai come estrema calma e non metterti alcun problema! Grazie!
Nel pomeriggio posto lo schema elettrico del circuito di pilotaggio dei mosfet, mi raccomando non prenderti paura!
Hai visto, finalmente sono riuscito a comprare uno strumento serio e ben tarato che mi accompagnerà per un bel po’di tempo nei vari approfondimenti. Era due anni che volevo fare il salto e finalmente ci sono riuscito !
Ciao e grazie !
David
Nel pomeriggio posto lo schema elettrico del circuito di pilotaggio dei mosfet, mi raccomando non prenderti paura!
Hai visto, finalmente sono riuscito a comprare uno strumento serio e ben tarato che mi accompagnerà per un bel po’di tempo nei vari approfondimenti. Era due anni che volevo fare il salto e finalmente ci sono riuscito !
Ciao e grazie !
David
1
voti
Ecco qui, questo è lo schema del circuio di pilotaggio mosfet attualmente in uso:
Da questo link invece si può scaricare la versione più definita dello schema: schema pilotaggio mosfet
Questi sono invece i link relativi ai datasheet dei componenti utilizzati :
Mosfet STP100NF04
Transistor PNP PBSS302PZ
Transistor NPN PBSS302NZ
Diodi ricircolo PMLL4448
Diodi raddrizzatori LS103B
Se servono altri dati non esitate !
Ciao e grazie
David
Da questo link invece si può scaricare la versione più definita dello schema: schema pilotaggio mosfet
Questi sono invece i link relativi ai datasheet dei componenti utilizzati :
Mosfet STP100NF04
Transistor PNP PBSS302PZ
Transistor NPN PBSS302NZ
Diodi ricircolo PMLL4448
Diodi raddrizzatori LS103B
Se servono altri dati non esitate !
Ciao e grazie
David
1
voti
Il progetto è ancora in pieno sviluppo. Ho impiegato molto tempo per capire come programmare il microcontrollore ed altrettanto per dimensionare il trasformatore d' impulso. Ho poi modificato la forma della testina ed il ciclo dell' elettroutensile, dai vari test condotti mi sono reso conto che potevano essere fatti alcuni "tagli" senza compromettere l' affidabilità dello strumento. Ho poi inserito un filtro LC come consigliato da Bruno tra la batteria ed il riscaldatore che ha notevolmente migliorato la stabilità della tensione di alimentazione ed il numero di cicli possibili. Come accumulatore ho scelto un modello piombo-acido da 6V;12ah che risponde molto bene alle forti correnti richieste.
A livello di programma sono messo discretamente, ho finito oggi il controllo di batteria scarica ed ho scritto anche la parte relativa al pilotaggio dei mosfet. Infine ho provato a progettare una sezione di misura che adatti la caduta di tensione ai capi dello shunt al range d' ingresso (0-3,3V) del comparatore A/D, questo stadio si è reso necessario dopo l' amara scoperta della bassissima variazione di resistenza del riscaldatore in funzione della temperatura....sembrerebbe funzionare ma i dubbi non mancano.
Per quanto riguarda i commenti relativi al pilotaggio ho intenzione di fare ancora una prova. Finora ho pilotato i trasformatori d' impulso a 555KHz (non ero riuscito a spingermi oltre) ma mi sono accorto di poter quasi triplicare questa frequenza, se riesco forse ci sarebbe lo spazio per tornare alla soluzione originale cioè collegare il PIC direttamente al primario del trasformatore, questo non mi dispiacerebbe affatto visto che semplificherebbe non poco il circuito.
Sono molto soddisfatto di come si sta comportando tutto l' insieme anche se la strada da fare è ancora lunghina! Ti sono molto grato per la collaborazione passata grazie alla quale ho cominciato a prendere confidenza anche con i microcontrollori che ora reputo dei veri gioielli!
Ciao
David
P.S.
Se ti interessa sapere altro oppure hai dei consigli non esitare..... è ancora tutto in ballo.
A livello di programma sono messo discretamente, ho finito oggi il controllo di batteria scarica ed ho scritto anche la parte relativa al pilotaggio dei mosfet. Infine ho provato a progettare una sezione di misura che adatti la caduta di tensione ai capi dello shunt al range d' ingresso (0-3,3V) del comparatore A/D, questo stadio si è reso necessario dopo l' amara scoperta della bassissima variazione di resistenza del riscaldatore in funzione della temperatura....sembrerebbe funzionare ma i dubbi non mancano.
Per quanto riguarda i commenti relativi al pilotaggio ho intenzione di fare ancora una prova. Finora ho pilotato i trasformatori d' impulso a 555KHz (non ero riuscito a spingermi oltre) ma mi sono accorto di poter quasi triplicare questa frequenza, se riesco forse ci sarebbe lo spazio per tornare alla soluzione originale cioè collegare il PIC direttamente al primario del trasformatore, questo non mi dispiacerebbe affatto visto che semplificherebbe non poco il circuito.
Sono molto soddisfatto di come si sta comportando tutto l' insieme anche se la strada da fare è ancora lunghina! Ti sono molto grato per la collaborazione passata grazie alla quale ho cominciato a prendere confidenza anche con i microcontrollori che ora reputo dei veri gioielli!
Ciao
David
P.S.
Se ti interessa sapere altro oppure hai dei consigli non esitare..... è ancora tutto in ballo.
1
voti
Mettiamola così, la soluzione switching mi interessa molto e sarei pronto a rimettere in discussione quanto finora fatto.
Durante questo periodo ho passato molto tempo a studiare il funzionamento di questi regolatori ed ho capito il motivo della tua "insistenza" in merito, ovviamente più che fondata. Ho valutato in modo più approfondito le varie possibilità costruttive che purtroppo sono limitate in modo pesante da una necessaria economia.
Mi trovo quindi combattuto, sono ormai sicuro che seguendo la strada da te consigliata otterrei risultati migliori ma i gradi di libertà che ho per apportare modifiche al progetto sono ormai limitati.
Ti pongo allora un paio di domande relative al tuo ultimo post, riferendomi chiaramente all' ultimo schema :
1- utilizzando lo step-down ottengo ai capi del riscaldatore (dalla resistenza del quale dovrò ricavare la temperatura) una corrente variabile. Se non sbaglio infatti la corrente che scorre nell' induttore in serie al carico non deve mai saturarlo ma deve essere costantemente in aumento (Ton) o in calo (Toff). Questo comporta uno svantaggio, per poter determinare la temperatura del riscaldatore devo infatti far scorrere nel ramo di potenza la massima corrente possibile che dovrà essere soltanto funzione dalla resistenza del riscaldatore. Se venisse meno questa condizione non potrei più risalire alla temperatura valutando la resistenza, Questo mi obbligherebbe ad utilizzare un sensore sulla testina che invece vorrei evitare.
2- per aumentare la sicurezza ho aggiunto (ne avevamo già parlato) un relè comandato dall' interruttore di start ciclo. Chiudendo questo interruttore si alimenta il PIC che poi provvede ad auto alimentarsi attraverso un transistor collegato alla bobina del relè. Quando l' interruttore viene riaperto il microcontrollore rileva l' evento e può quindi iniziare le operazioni di fine ciclo terminate le quali provvederà a tagliarsi l' alimentazione. Vorrei tener buono anche questo stadio per i già discussi motivi di sicurezza.
Per il resto come ti ho detto è ancora tutto in discussione e riuscire ad aumentare la tensione di alimentazione sarebbe un traguardo importante! Sono molto soddisfatto anche del pilotaggio dei mosfet (sicuramente ancora da semplificare e velocizzare) ora riesco ad ottenere una frequenza di pilotaggio del carico di 1,4KHz ma mi sembra ancora bassa.
Se fosse possibile mi piacerebbe lasciare tutto così com'è ed aggiornare soltanto la parte di potenza (portando la tensione di alimentazione a 12V) per potervi integrare lo step-down oppure il filtro LC che mi è sembrato dare ottimi risultati. Secondo te sarebbe possibile ?
Ciao
David
Durante questo periodo ho passato molto tempo a studiare il funzionamento di questi regolatori ed ho capito il motivo della tua "insistenza" in merito, ovviamente più che fondata. Ho valutato in modo più approfondito le varie possibilità costruttive che purtroppo sono limitate in modo pesante da una necessaria economia.
Mi trovo quindi combattuto, sono ormai sicuro che seguendo la strada da te consigliata otterrei risultati migliori ma i gradi di libertà che ho per apportare modifiche al progetto sono ormai limitati.
Ti pongo allora un paio di domande relative al tuo ultimo post, riferendomi chiaramente all' ultimo schema :
1- utilizzando lo step-down ottengo ai capi del riscaldatore (dalla resistenza del quale dovrò ricavare la temperatura) una corrente variabile. Se non sbaglio infatti la corrente che scorre nell' induttore in serie al carico non deve mai saturarlo ma deve essere costantemente in aumento (Ton) o in calo (Toff). Questo comporta uno svantaggio, per poter determinare la temperatura del riscaldatore devo infatti far scorrere nel ramo di potenza la massima corrente possibile che dovrà essere soltanto funzione dalla resistenza del riscaldatore. Se venisse meno questa condizione non potrei più risalire alla temperatura valutando la resistenza, Questo mi obbligherebbe ad utilizzare un sensore sulla testina che invece vorrei evitare.
2- per aumentare la sicurezza ho aggiunto (ne avevamo già parlato) un relè comandato dall' interruttore di start ciclo. Chiudendo questo interruttore si alimenta il PIC che poi provvede ad auto alimentarsi attraverso un transistor collegato alla bobina del relè. Quando l' interruttore viene riaperto il microcontrollore rileva l' evento e può quindi iniziare le operazioni di fine ciclo terminate le quali provvederà a tagliarsi l' alimentazione. Vorrei tener buono anche questo stadio per i già discussi motivi di sicurezza.
Per il resto come ti ho detto è ancora tutto in discussione e riuscire ad aumentare la tensione di alimentazione sarebbe un traguardo importante! Sono molto soddisfatto anche del pilotaggio dei mosfet (sicuramente ancora da semplificare e velocizzare) ora riesco ad ottenere una frequenza di pilotaggio del carico di 1,4KHz ma mi sembra ancora bassa.
Se fosse possibile mi piacerebbe lasciare tutto così com'è ed aggiornare soltanto la parte di potenza (portando la tensione di alimentazione a 12V) per potervi integrare lo step-down oppure il filtro LC che mi è sembrato dare ottimi risultati. Secondo te sarebbe possibile ?
Ciao
David
1
voti
Mi sono già perso!
Come faccio a misurare la temperatura che è funzione della corrente che scorre nello shunt a circuito aperto a meno di non utilizzare un sensore esterno al circuito di potenza?
Se preferisci affrontiamo in seguito!
Non è che non mi fidi dell' elettronica che anzi si comporta in modo discreto, il problema che volevo ovviare era che anche a circuito spento il ramo di potenza fosse collegato alla batteria, il relé serve per scollegare completamente la batteria dal circuito sostituendo l' interruttore (da 40A) del quale avevamo discusso in passato.
No anzi l' esperienza che ho fatto è stata utilissima anche soltanto vista come fine a se stessa. Però vorrei capire una cosa, come faccio a chiudere i mosfet direttamente dal microcontrollore che è alimentato a 3,3V ?
Se tu hai già la soluzione in mente non importa che mi dai le spiegazioni, vedrò di capire più avanti....
Per il resto possiamo provare, fortunatamente non ho limiti di tempo e quella di sperimentare per apprendere il funzionamento dei componenti in un circuito è la mia prima necessità!
Quando e se ne hai voglia io sono pronto....!
Ciao e grazie!
David
Come faccio a misurare la temperatura che è funzione della corrente che scorre nello shunt a circuito aperto a meno di non utilizzare un sensore esterno al circuito di potenza?
Se preferisci affrontiamo in seguito!
Non è che non mi fidi dell' elettronica che anzi si comporta in modo discreto, il problema che volevo ovviare era che anche a circuito spento il ramo di potenza fosse collegato alla batteria, il relé serve per scollegare completamente la batteria dal circuito sostituendo l' interruttore (da 40A) del quale avevamo discusso in passato.
No anzi l' esperienza che ho fatto è stata utilissima anche soltanto vista come fine a se stessa. Però vorrei capire una cosa, come faccio a chiudere i mosfet direttamente dal microcontrollore che è alimentato a 3,3V ?
Se tu hai già la soluzione in mente non importa che mi dai le spiegazioni, vedrò di capire più avanti....
Per il resto possiamo provare, fortunatamente non ho limiti di tempo e quella di sperimentare per apprendere il funzionamento dei componenti in un circuito è la mia prima necessità!
Quando e se ne hai voglia io sono pronto....!
Ciao e grazie!
David
1
voti
1-Appoggiando il mosfet alto all' interruttore di start ciclo non ho la possibilità di testarne il funzionamento, inoltre se quello collegato a massa dovesse rompersi andando in corto circuito nulla mi impedirebbe di utilizzare l' elettroutensile ugualmente.
2-La stabilizzazione negativa la voglio evitare, da quanto ho visto riesco ad ottenere una tensione di alimentazione sufficientemente pulita semplicemente stabilizzando da 6 a 3,3V con questo ed anche l' LM317 non se la cava male.
3- Anche la sezione di misura è funzionante (devo soltanto integrarla nel programma), non posso permettermi di portare sulla testina altri contatti che non siano quelli di potenza.
Ho già cominciato a testare il circuito che come ho detto funziona piuttosto bene, la durata della batteria è soddisfacente e tutto l' insieme mi sembra abbastanza semplice. Non credo di avere la possibilità di modificare così radicalmente lo schema elettrico (a me ci vuole un' altro anno e tutto questo tempo non ce l' ho). Se vuoi possiamo rivedere la parte di potenza (per il pilotaggio dei mosfet vorrei tener buona la soluzione dei trasformatori) cercando di ridurre la corrente. Lo "spunto" iniziale applicato al riscaldatore deve comunque essere elevato (300W per il primo secondo), credo quindi che anche utilizzando una batteria 12V (e salire a 24 V è troppo costoso) la corrente in gioco rimarrà alta con le ovvie conseguenze....
Ciao e grazie!
David
2-La stabilizzazione negativa la voglio evitare, da quanto ho visto riesco ad ottenere una tensione di alimentazione sufficientemente pulita semplicemente stabilizzando da 6 a 3,3V con questo ed anche l' LM317 non se la cava male.
3- Anche la sezione di misura è funzionante (devo soltanto integrarla nel programma), non posso permettermi di portare sulla testina altri contatti che non siano quelli di potenza.
Ho già cominciato a testare il circuito che come ho detto funziona piuttosto bene, la durata della batteria è soddisfacente e tutto l' insieme mi sembra abbastanza semplice. Non credo di avere la possibilità di modificare così radicalmente lo schema elettrico (a me ci vuole un' altro anno e tutto questo tempo non ce l' ho). Se vuoi possiamo rivedere la parte di potenza (per il pilotaggio dei mosfet vorrei tener buona la soluzione dei trasformatori) cercando di ridurre la corrente. Lo "spunto" iniziale applicato al riscaldatore deve comunque essere elevato (300W per il primo secondo), credo quindi che anche utilizzando una batteria 12V (e salire a 24 V è troppo costoso) la corrente in gioco rimarrà alta con le ovvie conseguenze....
Ciao e grazie!
David
1
voti
Ti ringrazio per la comprensione, ho ben chiaro quello che stai dicendo e mi dispiace non riuscire a seguirti, io però devo risolvere con gli strumenti (pratici e mentali) che possiedo e per il momento la soluzione che proponi mi impegnerebbe per troppo tempo.... chissà magari nella seconda versione quando avrò più esperienza!
Per quanto riguarda lo step-down ci proverei, devo soltanto capire bene come implementarlo nel circuito già esistente. Uno dei problemi che mi rimane da risolvere è infatti quello dell' assorbimento impulsivo. Tale assorbimento provoca notevoli sbalzi di tensione che vorrei eliminare, in quest' ottica Bruno aveva copito nel segno consigliandomi di collegare un' induttore in serie al carico ed un condensatore in parallelo al ramo di potenza. Dopo aver applicato questo filtro la situazione è decisamente migliorata ma avendolo dimensionato io stesso non sono certo del risultato. A quanto ho capito lo step-down avrebbe più o meno gli stessi effetti ovvero rendere più lineare la corrente che scorre nel carico salvaguardando nei limiti del possibile la vita della batteria.
Se potessi darmi una mano in questa direzione te ne sarei molto grato.....
Ciao
David
P.S.
Se può servire allego lo schema, considera comunque che il ramo di potenza per il momento è composto partendo dal positivo: induttore,shunt, riscaldatore e i due mosfet; in parallelo con un terminale collegato al nodo tra induttore e shunt e l' altro a massa c'è il condensatore (che tra l' altro è elettrolitico e non credo vada bene).
Per quanto riguarda lo step-down ci proverei, devo soltanto capire bene come implementarlo nel circuito già esistente. Uno dei problemi che mi rimane da risolvere è infatti quello dell' assorbimento impulsivo. Tale assorbimento provoca notevoli sbalzi di tensione che vorrei eliminare, in quest' ottica Bruno aveva copito nel segno consigliandomi di collegare un' induttore in serie al carico ed un condensatore in parallelo al ramo di potenza. Dopo aver applicato questo filtro la situazione è decisamente migliorata ma avendolo dimensionato io stesso non sono certo del risultato. A quanto ho capito lo step-down avrebbe più o meno gli stessi effetti ovvero rendere più lineare la corrente che scorre nel carico salvaguardando nei limiti del possibile la vita della batteria.
Se potessi darmi una mano in questa direzione te ne sarei molto grato.....
Ciao
David
P.S.
Se può servire allego lo schema, considera comunque che il ramo di potenza per il momento è composto partendo dal positivo: induttore,shunt, riscaldatore e i due mosfet; in parallelo con un terminale collegato al nodo tra induttore e shunt e l' altro a massa c'è il condensatore (che tra l' altro è elettrolitico e non credo vada bene).
1
voti
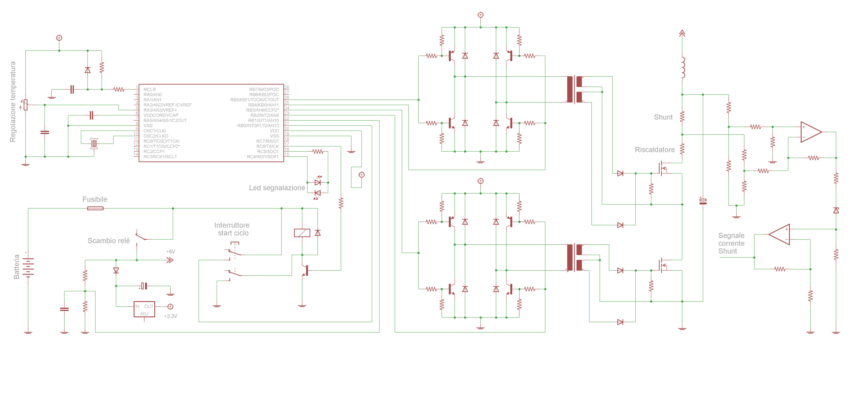
Ciao a tutti, scusate il ritardo!
Questo è lo schema elettrico allo stato attuale, mancano ancora alcune connessioni ma il funzionamento si capisce ugualmente:
Qui c' è il disegno a risoluzione maggiore: Schema
Per ora funziona così: alla pressione del pulsante start ciclo il relè si chiude permettendo alla tensione della batteria di giungere sia al microcontrollore (attraverso lo stabilizzatore) che al ramo di potenza. La prima operazione compiuta dal PIC è quella di alzare l' uscita che pilota il transistor in parallelo al pulsante così che al momento del rilascio il microcontrollore possa auto alimentarsi. In seguito viene controllata la tensione della batteria sia a vuoto che sotto carico per valutarne lo stato, se l' accumulatore risulta carico viene dato il via all' onda quadra che pilota i trasformatori, i mosfet si chiudono e la corrente può scorrere nel riscaldatore. Tramite il trimmer è possibile impostare il Ton del PWM, la frequenza di switch è di 1,4 kHz.
Al rilascio del pulsante segue un ciclo di attesa forzata al termine del quale il PIC porta a zero l' uscita che pilota il transistor, il relè si apre e quindi l' elettroutensile si spegne.
Infine vi è la sezione di misura che è ancora in fase di messa a punto: ai capi dello shunt vengono applicati due partitori resistivi verso massa che dimezzano la tensione prima di inviarla agli ingressi dell' amplificatore differenziale. In uscita il segnale viene applicato allo zener che provvederà a scalarlo facendo in modo che all' ingresso del secondo stadio di amplificazione possa giungere soltanto la parte variabile del segnale prelevato ai capi dello shunt. In questo modo riesco ad avere una variazione molto più ampia sulla lettura del convertitore A/D del PIC. L' operazionale utilizzato è l' LMC6462.
Per quanto riguarda i risultati sperimentali ho avuto modo di testare a fondo due batterie una 12V;7Ah e una 6V;12Ah. Per questa applicazione mi sembrerebbe più idonea quella da 6V, vista la bassa resistenza del ramo di potenza (circa 0,071Ω) non è necessario salire con la tensione per avere sufficiente corrente nel momento di spunto. Il numero di cicli che si riesce ad ottenere con quest' ultimo accumulatore è di 150/ricarica, il test chiude 5 secondi consecutivi i mosfet con la corrente media nel carico impostata a 20A circa poi li apre ed attende 30 secondi prima di lanciare il ciclo successivo, per il momento non ho notato particolari usure della batteria ma per queste valutazioni ci vuole più tempo.
I mosfet (STP100NF04) rimangono sufficientemente freddi anche se il pilotaggio non è il massimo (mi piacerebbe semplificarlo). La parte di potenza in realtà mi sembra solida, è ormai qualche mese che faccio prove e non ho ancora bruciato nulla, questo mi fa ben sperare!
La tensione di alimentazione a 3,3V del PIC è piuttosto stabile, se utilizzo l' LM317 ho il problema che con lo scaricarsi della batteria la tensione in uscita si abbassa di circa 200mV è questo sfalsa leggermente le misure del convertitore A/D. Utilizzando invece l' alimentatore LDO03C la situazione migliora e le letture non risentono della scarica dell' accumulatore. Sondando i punti cruciali con l' oscilloscopio non noto particolari disturbi a parte gli sbalzi di tensione sui morsetti della batteria.....per il momento mi fermo qui ma se serve qualche particolare dettaglio non ci sono problemi....
Ciao e grazie
David
Questo è lo schema elettrico allo stato attuale, mancano ancora alcune connessioni ma il funzionamento si capisce ugualmente:
Qui c' è il disegno a risoluzione maggiore: Schema
Per ora funziona così: alla pressione del pulsante start ciclo il relè si chiude permettendo alla tensione della batteria di giungere sia al microcontrollore (attraverso lo stabilizzatore) che al ramo di potenza. La prima operazione compiuta dal PIC è quella di alzare l' uscita che pilota il transistor in parallelo al pulsante così che al momento del rilascio il microcontrollore possa auto alimentarsi. In seguito viene controllata la tensione della batteria sia a vuoto che sotto carico per valutarne lo stato, se l' accumulatore risulta carico viene dato il via all' onda quadra che pilota i trasformatori, i mosfet si chiudono e la corrente può scorrere nel riscaldatore. Tramite il trimmer è possibile impostare il Ton del PWM, la frequenza di switch è di 1,4 kHz.
Al rilascio del pulsante segue un ciclo di attesa forzata al termine del quale il PIC porta a zero l' uscita che pilota il transistor, il relè si apre e quindi l' elettroutensile si spegne.
Infine vi è la sezione di misura che è ancora in fase di messa a punto: ai capi dello shunt vengono applicati due partitori resistivi verso massa che dimezzano la tensione prima di inviarla agli ingressi dell' amplificatore differenziale. In uscita il segnale viene applicato allo zener che provvederà a scalarlo facendo in modo che all' ingresso del secondo stadio di amplificazione possa giungere soltanto la parte variabile del segnale prelevato ai capi dello shunt. In questo modo riesco ad avere una variazione molto più ampia sulla lettura del convertitore A/D del PIC. L' operazionale utilizzato è l' LMC6462.
Per quanto riguarda i risultati sperimentali ho avuto modo di testare a fondo due batterie una 12V;7Ah e una 6V;12Ah. Per questa applicazione mi sembrerebbe più idonea quella da 6V, vista la bassa resistenza del ramo di potenza (circa 0,071Ω) non è necessario salire con la tensione per avere sufficiente corrente nel momento di spunto. Il numero di cicli che si riesce ad ottenere con quest' ultimo accumulatore è di 150/ricarica, il test chiude 5 secondi consecutivi i mosfet con la corrente media nel carico impostata a 20A circa poi li apre ed attende 30 secondi prima di lanciare il ciclo successivo, per il momento non ho notato particolari usure della batteria ma per queste valutazioni ci vuole più tempo.
I mosfet (STP100NF04) rimangono sufficientemente freddi anche se il pilotaggio non è il massimo (mi piacerebbe semplificarlo). La parte di potenza in realtà mi sembra solida, è ormai qualche mese che faccio prove e non ho ancora bruciato nulla, questo mi fa ben sperare!
La tensione di alimentazione a 3,3V del PIC è piuttosto stabile, se utilizzo l' LM317 ho il problema che con lo scaricarsi della batteria la tensione in uscita si abbassa di circa 200mV è questo sfalsa leggermente le misure del convertitore A/D. Utilizzando invece l' alimentatore LDO03C la situazione migliora e le letture non risentono della scarica dell' accumulatore. Sondando i punti cruciali con l' oscilloscopio non noto particolari disturbi a parte gli sbalzi di tensione sui morsetti della batteria.....per il momento mi fermo qui ma se serve qualche particolare dettaglio non ci sono problemi....
Ciao e grazie
David
Chi c’è in linea
Visitano il forum: Nessuno e 79 ospiti

Elettrotecnica e non solo (admin)
Un gatto tra gli elettroni (IsidoroKZ)
Esperienza e simulazioni (g.schgor)
Moleskine di un idraulico (RenzoDF)
Il Blog di ElectroYou (webmaster)
Idee microcontrollate (TardoFreak)
PICcoli grandi PICMicro (Paolino)
Il blog elettrico di carloc (carloc)
DirtEYblooog (dirtydeeds)
Di tutto... un po' (jordan20)
AK47 (lillo)
Esperienze elettroniche (marco438)
Telecomunicazioni musicali (clavicordo)
Automazione ed Elettronica (gustavo)
Direttive per la sicurezza (ErnestoCappelletti)
EYnfo dall'Alaska (mir)
Apriamo il quadro! (attilio)
H7-25 (asdf)
Passione Elettrica (massimob)
Elettroni a spasso (guidob)
Bloguerra (guerra)

