Relay Carica batterie LX 327 (NE)
Moderatori:
carloc,
g.schgor,
BrunoValente,
IsidoroKZ
0
voti
No, poi ho rispettato lo schema originale e la resistenza da 100 ohm non l'ho mai messa sul circuito materiale, è esistita soltanto su qualche schema che ho pubblicato, ma in seguito, devo aver precisato che ho rispettato lo schema originale e così ho fatto.
Ultima modifica di
gianniniivo il 18 giu 2019, 12:23, modificato 1 volta in totale.
-

gianniniivo
9.045 7 11 13 - No Rank
- Messaggi: 2875
- Iscritto il: 5 feb 2019, 23:50
0
voti
Ho scollegato gli SSR come da te suggerito, ho inserito il penultimo integrato ma non ho trovato il coraggio di dare Ampere al circuito... 
Dopo pranzo cercherò di premere l'interruttore dell'alimentatore...

Dopo pranzo cercherò di premere l'interruttore dell'alimentatore...
Ultima modifica di
gianniniivo il 18 giu 2019, 12:41, modificato 1 volta in totale.
-

gianniniivo
9.045 7 11 13 - No Rank
- Messaggi: 2875
- Iscritto il: 5 feb 2019, 23:50
0
voti
L’alimentatore è regolato per un’erogazione di corrente di 0,5A e non arriva a 0,4 neppure quando testo il dispositivo con il relay Finder che consuma molto di più di quello con gli SSR.
-

gianniniivo
9.045 7 11 13 - No Rank
- Messaggi: 2875
- Iscritto il: 5 feb 2019, 23:50
1
voti
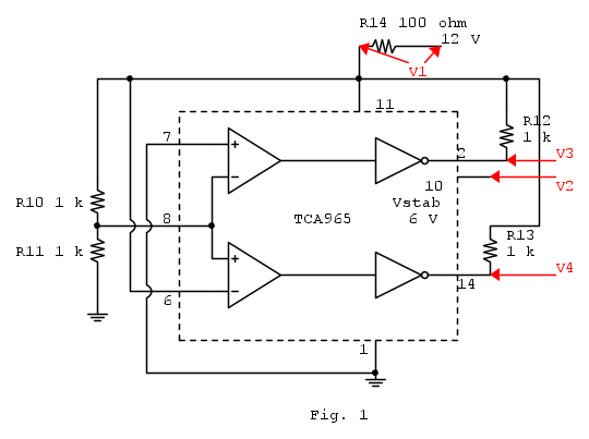
Cercherei di capire (se e) come gli integrati sono "rotti".
Prenderi tutti gli integrati rotti e li monterei nel circuito che segue.
Misurerei le tensioni.
- V1 (a cavallo di R14 100 ohm)
- V2 (rispetto a massa pin 1)
- V3 (rispetto a massa pin 1)
- V4 (rispetto a massa pin 1)
Prenderi tutti gli integrati rotti e li monterei nel circuito che segue.
Misurerei le tensioni.
- V1 (a cavallo di R14 100 ohm)
- V2 (rispetto a massa pin 1)
- V3 (rispetto a massa pin 1)
- V4 (rispetto a massa pin 1)
0
voti
Ultima modifica di
gianniniivo il 18 giu 2019, 13:39, modificato 1 volta in totale.
-

gianniniivo
9.045 7 11 13 - No Rank
- Messaggi: 2875
- Iscritto il: 5 feb 2019, 23:50
1
voti
Il pin 10 e' la tensione di riferimento Vstab(ilizzata) e vale 6 V (vedi data sheet pag 3)
Lo schema che ho fatto io e' diverso dall'originale di NE e serve solo per un test (preliminare)
Lo schema che ho fatto io e' diverso dall'originale di NE e serve solo per un test (preliminare)
0
voti
Si, potrei anche farlo, devo vedere se trovo un pezzo di basetta millefori. Comunque i due integrati sono morti in modo differente. Il primo è morto dopo aver premuto insistentemente il pulsante P1 (assorbendo 0,5A per poi ridursi a zero). Ho insistito con la pressione di P1 mentre ruotavo i trimmer inutilmente. L'altro non ha più funzionato dopo aver semplicemente tentato la taratura ma senza aver forzato la situazione con la pressione di P1. In ogni caso entrambi non funzionano più neppure sul carica batteria originale e col relay Finder.
-

gianniniivo
9.045 7 11 13 - No Rank
- Messaggi: 2875
- Iscritto il: 5 feb 2019, 23:50
Chi c’è in linea
Visitano il forum: Nessuno e 113 ospiti

Elettrotecnica e non solo (admin)
Un gatto tra gli elettroni (IsidoroKZ)
Esperienza e simulazioni (g.schgor)
Moleskine di un idraulico (RenzoDF)
Il Blog di ElectroYou (webmaster)
Idee microcontrollate (TardoFreak)
PICcoli grandi PICMicro (Paolino)
Il blog elettrico di carloc (carloc)
DirtEYblooog (dirtydeeds)
Di tutto... un po' (jordan20)
AK47 (lillo)
Esperienze elettroniche (marco438)
Telecomunicazioni musicali (clavicordo)
Automazione ed Elettronica (gustavo)
Direttive per la sicurezza (ErnestoCappelletti)
EYnfo dall'Alaska (mir)
Apriamo il quadro! (attilio)
H7-25 (asdf)
Passione Elettrica (massimob)
Elettroni a spasso (guidob)
Bloguerra (guerra)


