TX RX Infrarossi 2 canali
Moderatori:
carloc,
g.schgor,
BrunoValente,
IsidoroKZ
0
voti
ciao david,certo che ti farò controllare lo stampato
...per tarare i 1000hz nel 567, se userei condensatore da 100 nf e resistenza trimmer da 100k?
-

carlomusumeci
353 5 7 - Sostenitore

- Messaggi: 526
- Iscritto il: 8 apr 2011, 0:35
3
voti
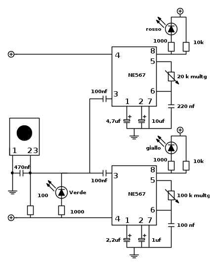
Ciao davidd:) ho comprato il 40106,tutto bene... :) ho montato l'oscillatore a 1 kHz e ricevitore a 1 kHz (con i valori che ti ho detto prima...il circuito funziona perfettamente...(certo qualcosina da perfezionare ci sarebbe) ma nel complesso è ottimo...fino a 12 metri (non sono riuscito ad andare oltre) funziona...P1 Led Rosso P2 Led Giallo...ora posto lo schema al completo,anche se ho dovuto apportare delle modifiche nei condensatori all'uscita dati del tsop.
-

carlomusumeci
353 5 7 - Sostenitore

- Messaggi: 526
- Iscritto il: 8 apr 2011, 0:35
2
voti
qui c'è lo stampato del TX (con modifiche apportate) c'era un errore nel pin 7-8, ho aggiunto condensatore, diodi e pulsanti 1 via...il ricevitore prima di fare lo stampato vorrei sistemare alcune piccolezze,ad esempio quando premo P1 corrispondente al led Rosso, se lo premo velocemente, avvolte si vede il led giallo accendere a intensita molto leggera,Con una porta Not triggerata non si potrebbe sistemare?o circuito antirimbalzo? vorrei anche scavalcare il segnale dei segnali ir dei telecomandi tv,che alcuni pulsanti interferiscono con i 2 ne567(credo che lo potrei sistemare regolando i trimmer)
-

carlomusumeci
353 5 7 - Sostenitore

- Messaggi: 526
- Iscritto il: 8 apr 2011, 0:35
0
voti
Noto che azionando il pulsante riguardante il led rosso nell'accendere e spegnere il led rosso si vede un lieve sfarfallio sul led giallo, se invece sto azionando il led giallo il led rosso non sfarfallia,secondo me sono i componenti di torno al 567 riguardante il led giallo... 
-

carlomusumeci
353 5 7 - Sostenitore

- Messaggi: 526
- Iscritto il: 8 apr 2011, 0:35
2
voti
Ciao Carlo,
devi disegnare lo schema per bene facendo attenzione che sia congruo al circuito (sia a livello di collegamenti che di valore dei componenti) altrimenti io non capisco nulla. Riguardalo attentamente:
-i led rosso e giallo continuano ad essere al contrario
-al pin3 del sensore IR non c'è collegato nulla
-i condensatori sul filtro d'uscita del 567 (pin1) hanno due valori differenti perché?
-il condensatore d'ingresso al pin3 del 567 deve essere di capacità maggiore (e ne basta uno) non ricordo se te l'avevo già detto ma mi pare di si. Montalo da 1uF minimo (se lo hai non polarizzato ovvero non elettrolitico) altrimenti montane due da 470nF in parallelo per raggiungere la capacità.
-Per il momento il led verde lo toglierei, lo rimonti dopo se vediamo che il resto va bene.
Dovresti misurare anche a che valore di resistenza è settato il trimmer da 100kohm? Ovviamente tra i due pin che interessano l'oscillatore.
devi disegnare lo schema per bene facendo attenzione che sia congruo al circuito (sia a livello di collegamenti che di valore dei componenti) altrimenti io non capisco nulla. Riguardalo attentamente:
-i led rosso e giallo continuano ad essere al contrario
-al pin3 del sensore IR non c'è collegato nulla
-i condensatori sul filtro d'uscita del 567 (pin1) hanno due valori differenti perché?
-il condensatore d'ingresso al pin3 del 567 deve essere di capacità maggiore (e ne basta uno) non ricordo se te l'avevo già detto ma mi pare di si. Montalo da 1uF minimo (se lo hai non polarizzato ovvero non elettrolitico) altrimenti montane due da 470nF in parallelo per raggiungere la capacità.
-Per il momento il led verde lo toglierei, lo rimonti dopo se vediamo che il resto va bene.
Dovresti misurare anche a che valore di resistenza è settato il trimmer da 100kohm? Ovviamente tra i due pin che interessano l'oscillatore.
0
voti
Ciao Davidd:)
allora ecco lo schema rivisitato...
se monto un solo condensatore al pin 3,appena collego il primo 567 tutto bene,ma non appena ponticello il pin 3 del primo 567 a secondo pin 3 del 567 non funziona più nemmeno il primo..
i led erano girati al contrario per via del copia incolla
ho eliminato il led verde
il problema riguardante l'interferenza con i telecomandi tv sembra si sia risolta non appena ho montato la resistenza da 10k tra il pin dati del tsop e i condensatori..
i valori del pin 1 del secondo 567 sono diversi perche li ho presi da uno schema che avevo in cartacep
ma in ogni caso mi sembra molto sensibile il secondo 567 rispetto al primo,il primo regolando il trimmer si ottiene una risposta più precisa...mentre per regolare il secondo si deve far girare il trimmer a meno di mezzo millimetro alla volta...in ogni caso misuro al trimmer da 100 k 7 kohm
allora ecco lo schema rivisitato...
se monto un solo condensatore al pin 3,appena collego il primo 567 tutto bene,ma non appena ponticello il pin 3 del primo 567 a secondo pin 3 del 567 non funziona più nemmeno il primo..
i led erano girati al contrario per via del copia incolla
ho eliminato il led verde
il problema riguardante l'interferenza con i telecomandi tv sembra si sia risolta non appena ho montato la resistenza da 10k tra il pin dati del tsop e i condensatori..
i valori del pin 1 del secondo 567 sono diversi perche li ho presi da uno schema che avevo in cartacep
ma in ogni caso mi sembra molto sensibile il secondo 567 rispetto al primo,il primo regolando il trimmer si ottiene una risposta più precisa...mentre per regolare il secondo si deve far girare il trimmer a meno di mezzo millimetro alla volta...in ogni caso misuro al trimmer da 100 k 7 kohm
-

carlomusumeci
353 5 7 - Sostenitore

- Messaggi: 526
- Iscritto il: 8 apr 2011, 0:35
2
voti
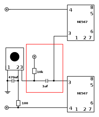
Mi sembra evidente che il secondo 567 non sta funzionando come deve, il valore della regolazione del trimmer dai calcoli viene parecchio diverso da come è impostato ora.
Andiamo per gradi, prova a fare esattamente quello che ti dico, ti ho evidenziato le modifiche nel rettangolo rosso. Eseguile e poi andiamo avanti anche se non funziona ancora:
Domande:
-Hai un trimmer multigiri da 20kohm?
-Hai un condensatore da 220nF?
Dimmi quando hai fatto...
Andiamo per gradi, prova a fare esattamente quello che ti dico, ti ho evidenziato le modifiche nel rettangolo rosso. Eseguile e poi andiamo avanti anche se non funziona ancora:
Domande:
-Hai un trimmer multigiri da 20kohm?
-Hai un condensatore da 220nF?
Dimmi quando hai fatto...
0
voti
Condensator da 220 nf si, i trimmer da 20k sono tutti montati nel Tx,ho trimmer da 100k e 10 k 1 k 22 k 5 k 50 k-
ho fatto ma anzinche un condensatore da 1 uf ne ho messo 2 in parallelo di 470 nf...
ho fatto ma anzinche un condensatore da 1 uf ne ho messo 2 in parallelo di 470 nf...
-

carlomusumeci
353 5 7 - Sostenitore

- Messaggi: 526
- Iscritto il: 8 apr 2011, 0:35
Chi c’è in linea
Visitano il forum: Google Adsense [Bot] e 75 ospiti

Elettrotecnica e non solo (admin)
Un gatto tra gli elettroni (IsidoroKZ)
Esperienza e simulazioni (g.schgor)
Moleskine di un idraulico (RenzoDF)
Il Blog di ElectroYou (webmaster)
Idee microcontrollate (TardoFreak)
PICcoli grandi PICMicro (Paolino)
Il blog elettrico di carloc (carloc)
DirtEYblooog (dirtydeeds)
Di tutto... un po' (jordan20)
AK47 (lillo)
Esperienze elettroniche (marco438)
Telecomunicazioni musicali (clavicordo)
Automazione ed Elettronica (gustavo)
Direttive per la sicurezza (ErnestoCappelletti)
EYnfo dall'Alaska (mir)
Apriamo il quadro! (attilio)
H7-25 (asdf)
Passione Elettrica (massimob)
Elettroni a spasso (guidob)
Bloguerra (guerra)




