Prova a guardare a pag 4 del data sheet la tabella
"Absolute Maximum Ratings"
e prova a chiederti quale paramentro e' stato superato da "rompere" l'integrato
Relay Carica batterie LX 327 (NE)
Moderatori:
carloc,
g.schgor,
BrunoValente,
IsidoroKZ
0
voti
Forse sarà la corrente o la temperatura interna...
-

gianniniivo
9.045 7 11 13 - No Rank
- Messaggi: 2875
- Iscritto il: 5 feb 2019, 23:50
0
voti
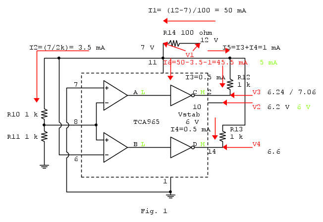
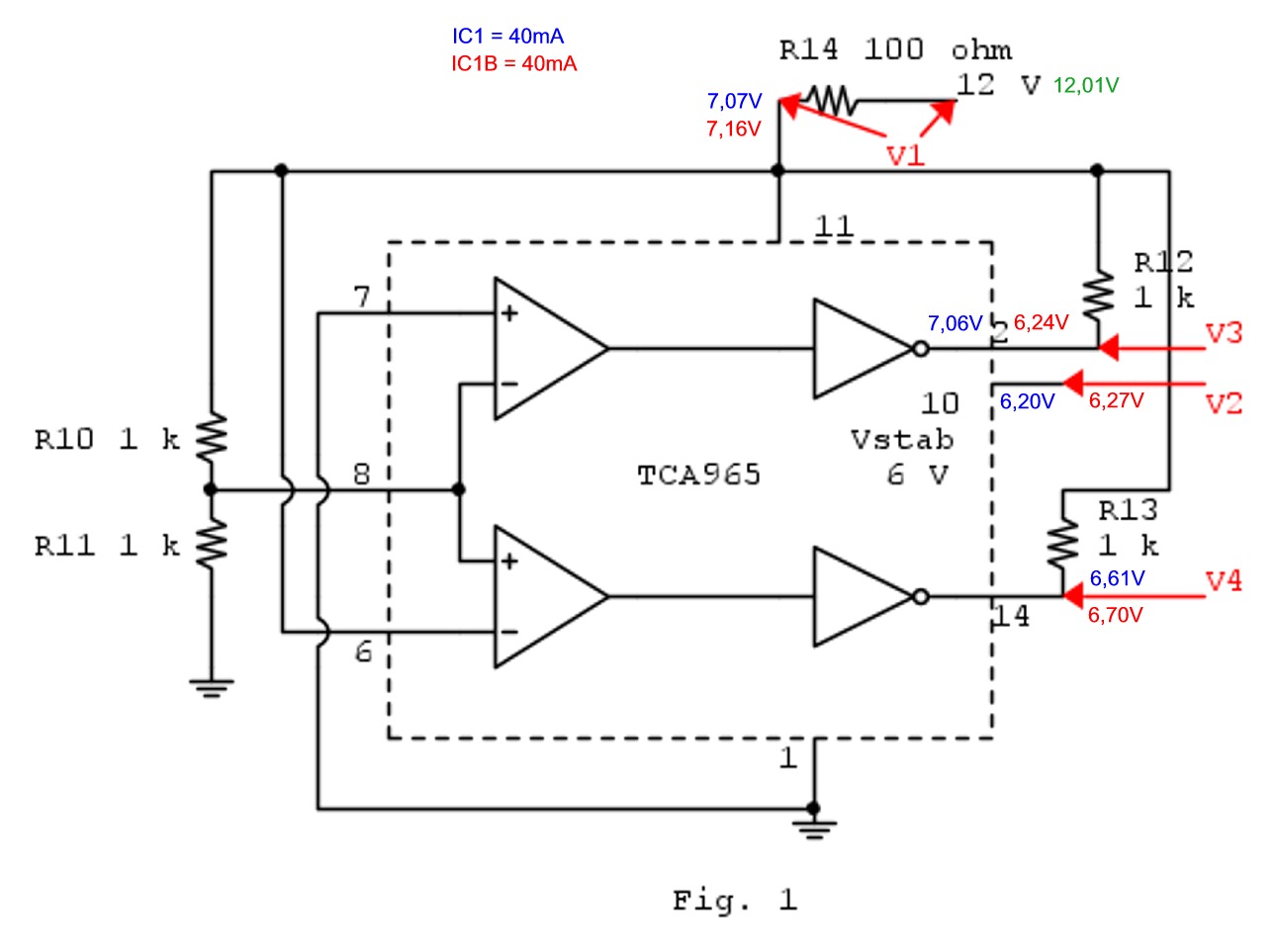
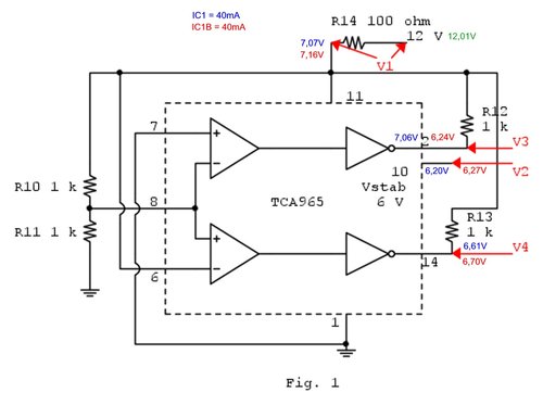
Ecco fatto,
elfo, ho cablato il tester che mi hai consigliato.
Ho riportato il consumo totale del circuito e le tensioni riscontrate tra massa e i punti da te indicati.
I colori distinguono i valori di IC1 da IC1B e la tensione d’ingresso è identica per entrambi.
Come dilettante non ci trovo particolari differenze ma lascio a te l’ardua sentenza.
Grazie.
Ho riportato il consumo totale del circuito e le tensioni riscontrate tra massa e i punti da te indicati.
I colori distinguono i valori di IC1 da IC1B e la tensione d’ingresso è identica per entrambi.
Come dilettante non ci trovo particolari differenze ma lascio a te l’ardua sentenza.
Grazie.
-

gianniniivo
9.045 7 11 13 - No Rank
- Messaggi: 2875
- Iscritto il: 5 feb 2019, 23:50
1
voti
Qui sotto trovi lo schema con alcune considerazioni:
- La corrente I6 "sugata" dal TCA965 (pin 11) risulta di 45.5 mA a fronte di 5 mA Typ (7 mA max) del datasheet
- tu scrivi IC1 = 40 mA - li hai calcolati o misurati - come?
- le uscite 2 e 15 del TCA965 sono Open Collector. Nella configurazione dello schema le uscite dovrebbero stare a livello "alto" quindi non assorbire corrente, mentre nel nostro caso "passano" circa 0.5 mA
- la tensione Vstab e' 6.2 V (in linea con 5.5 - 6.5 delle specifiche)
- sembra quindi che l'integrato sia "rotto" lato alimentazione (pin 11) e lato uscite Pin 2 e 14
Gli Absolute Maximum Ratings (valori massimi sopportabili) sono 30 V per tutti questi pin e 50 mA per le uscite.
Dovresti immaginare come questi valori possano essere stati superati.
I valori in verde nello schema sono quelli che ci "dovrebbero essere" con TCA965 "sano" .
Se ti azzardi (non mi assumo responabilita'
) a mettere nel circuito di test un TCA965 buono possiamo fare un confronto con I valori misurati.
- La corrente I6 "sugata" dal TCA965 (pin 11) risulta di 45.5 mA a fronte di 5 mA Typ (7 mA max) del datasheet
- tu scrivi IC1 = 40 mA - li hai calcolati o misurati - come?
- le uscite 2 e 15 del TCA965 sono Open Collector. Nella configurazione dello schema le uscite dovrebbero stare a livello "alto" quindi non assorbire corrente, mentre nel nostro caso "passano" circa 0.5 mA
- la tensione Vstab e' 6.2 V (in linea con 5.5 - 6.5 delle specifiche)
- sembra quindi che l'integrato sia "rotto" lato alimentazione (pin 11) e lato uscite Pin 2 e 14
Gli Absolute Maximum Ratings (valori massimi sopportabili) sono 30 V per tutti questi pin e 50 mA per le uscite.
Dovresti immaginare come questi valori possano essere stati superati.
I valori in verde nello schema sono quelli che ci "dovrebbero essere" con TCA965 "sano" .
Se ti azzardi (non mi assumo responabilita'
0
voti
Grazie per la risposta
elfo e cercherò di escludere qualche mia lacuna.
I 40mA che ho indicato, sono la risultanza misurata dall’amperometro dell’alimentatore a cui era collegato il tester costruito.
Sulle uscite non so cosa dire, non sono così competente. Ma l’uscita 15 non esiste, forse intendevi dire 14?
Non riesco ad immaginare quali Absolute Maximum Ratings possano esser stati superati in quanto la tensione massima applicata non ha mai superato i 14,8V, quindi anche tutto il resto non avrebbe dovuto superare i limiti.
Per quanto concerne l’inserimento degli integrati buoni nel tester, preferirei evitare, anche perché gli integrati sono già stati controllati con l’altro carica batteria con il relay Finder e sono integri. Sarebbe un controllo, diciamo, accademico ma che non è trasponibile con le condizioni reali in funzione. Ho già scollegato gli SSR e, se i circuito fosse in grado di funzionare ugualmente, toglierei anche TR3, ma ho bisogno di conferma.
A proposito, dal momento che la corrente minima per ogni SSR sembrerebbe essere di 1mA, non sarebbe possibile pilotare direttamente gli SSR collegando il positivo al partitore R6-R8 e togliere TR3 e il diodo DS2?
I 40mA che ho indicato, sono la risultanza misurata dall’amperometro dell’alimentatore a cui era collegato il tester costruito.
Sulle uscite non so cosa dire, non sono così competente. Ma l’uscita 15 non esiste, forse intendevi dire 14?
Non riesco ad immaginare quali Absolute Maximum Ratings possano esser stati superati in quanto la tensione massima applicata non ha mai superato i 14,8V, quindi anche tutto il resto non avrebbe dovuto superare i limiti.
Per quanto concerne l’inserimento degli integrati buoni nel tester, preferirei evitare, anche perché gli integrati sono già stati controllati con l’altro carica batteria con il relay Finder e sono integri. Sarebbe un controllo, diciamo, accademico ma che non è trasponibile con le condizioni reali in funzione. Ho già scollegato gli SSR e, se i circuito fosse in grado di funzionare ugualmente, toglierei anche TR3, ma ho bisogno di conferma.
A proposito, dal momento che la corrente minima per ogni SSR sembrerebbe essere di 1mA, non sarebbe possibile pilotare direttamente gli SSR collegando il positivo al partitore R6-R8 e togliere TR3 e il diodo DS2?
-

gianniniivo
9.045 7 11 13 - No Rank
- Messaggi: 2875
- Iscritto il: 5 feb 2019, 23:50
0
voti
Scusa
elfo, ho dimenticato di precisare che l'amperometro dell'alimentatore è di tipo analogico e potrebbe non essere molto preciso, aggiungi anche un possibile errore di parallasse, quindi i tuoi calcoli potrebbero essere più precisi dell'amperometro del mio alimentatore... 
Rettifico l'ultimo capoverso dell'ultimo mio post:
A proposito, dal momento che la corrente minima per ogni SSR sembrerebbe essere di 1mA, non sarebbe possibile pilotare direttamente gli SSR collegando il positivo alla resistenza R8 e togliere R6, TR3 e il diodo DS2?
Rettifico l'ultimo capoverso dell'ultimo mio post:
A proposito, dal momento che la corrente minima per ogni SSR sembrerebbe essere di 1mA, non sarebbe possibile pilotare direttamente gli SSR collegando il positivo alla resistenza R8 e togliere R6, TR3 e il diodo DS2?
Ultima modifica di
gianniniivo il 18 giu 2019, 21:55, modificato 1 volta in totale.
-

gianniniivo
9.045 7 11 13 - No Rank
- Messaggi: 2875
- Iscritto il: 5 feb 2019, 23:50
1
voti
Ti consiglio di fare mente locale sulle attività che hai svolto precedentemente intorno all'integrato: hai dissaldato e risaldato qualche componente? Hai aggiunto lo zoccolo che forse prima era assente?
Se è vero che ora l'integrato si brucia è evidente che qualcosa è cambiato.
Se è vero che ora l'integrato si brucia è evidente che qualcosa è cambiato.
-

BrunoValente
39,6k 7 11 13 - G.Master EY

- Messaggi: 7796
- Iscritto il: 8 mag 2007, 14:48
0
voti
Eh,
BrunoValente, secondo logica hai ragione ma non so quante volte o ricontrollato e non trovo niente di anomalo, potrei rifare tutte le saldature, comunque adesso scendo e controllo ancora. Potresti per cortesia darmi il tuo parere sulla modifica che ho proposto poc'anzi?
-

gianniniivo
9.045 7 11 13 - No Rank
- Messaggi: 2875
- Iscritto il: 5 feb 2019, 23:50
1
voti
Riguarda le piste a volte una piccolissima goccia di saldante potrebbe aver messo in corto due piste molto vicine, per vedere meglio prendi una lente di ingrandimento.
-

elektronik
7.800 4 6 7 - Master

- Messaggi: 3836
- Iscritto il: 12 mag 2015, 22:26
0
voti
Fatto
elektronik, ho utilizzato gli occhiali a lente da 8X, non riesco a trovare il problema...
Ho pensato che la causa potesse essere attribuita a qualche componente a valle dell'integrato ma
BrunoValente lo esclude categoricamente.
Ma tu guarda che rogna, "per 4 componenti..."
Ho pensato che la causa potesse essere attribuita a qualche componente a valle dell'integrato ma
Ma tu guarda che rogna, "per 4 componenti..."
-

gianniniivo
9.045 7 11 13 - No Rank
- Messaggi: 2875
- Iscritto il: 5 feb 2019, 23:50
Chi c’è in linea
Visitano il forum: Nessuno e 294 ospiti

Elettrotecnica e non solo (admin)
Un gatto tra gli elettroni (IsidoroKZ)
Esperienza e simulazioni (g.schgor)
Moleskine di un idraulico (RenzoDF)
Il Blog di ElectroYou (webmaster)
Idee microcontrollate (TardoFreak)
PICcoli grandi PICMicro (Paolino)
Il blog elettrico di carloc (carloc)
DirtEYblooog (dirtydeeds)
Di tutto... un po' (jordan20)
AK47 (lillo)
Esperienze elettroniche (marco438)
Telecomunicazioni musicali (clavicordo)
Automazione ed Elettronica (gustavo)
Direttive per la sicurezza (ErnestoCappelletti)
EYnfo dall'Alaska (mir)
Apriamo il quadro! (attilio)
H7-25 (asdf)
Passione Elettrica (massimob)
Elettroni a spasso (guidob)
Bloguerra (guerra)
