TX RX Infrarossi 2 canali
Moderatori:
carloc,
g.schgor,
BrunoValente,
IsidoroKZ
0
voti
Si perfettamente...solo che quando premo il suo pulsante sfarfalla il led giallo lievemente...
-

carlomusumeci
353 5 7 - Sostenitore

- Messaggi: 526
- Iscritto il: 8 apr 2011, 0:35
2
voti
Vai tranquillo, adesso vediamo di capire il perché
.
Attento che hai invertito i condensatori anche nel primo 567. Ti ho evidenziato tutti i valori dei componenti che devi cambiare, di trimmer prendi quello da 10k invece che quello da 100k e impostalo a 4,2kohm come scritto sullo schema:
Quando hai fatto tutto (mi raccomando con calma) prova a premere il pulsante dei 500Hz e dimmi che succede sia al led rosso che a quello giallo...
Attento che hai invertito i condensatori anche nel primo 567. Ti ho evidenziato tutti i valori dei componenti che devi cambiare, di trimmer prendi quello da 10k invece che quello da 100k e impostalo a 4,2kohm come scritto sullo schema:
Quando hai fatto tutto (mi raccomando con calma) prova a premere il pulsante dei 500Hz e dimmi che succede sia al led rosso che a quello giallo...
1
voti
fatto (con calma
) ,allora il trimmer regolato a 4,2 k non funzionava,lo dovuto spostare fin quando si è acceso il led giallo...ora sembra che il farfallio non ci sia piu...
-

carlomusumeci
353 5 7 - Sostenitore

- Messaggi: 526
- Iscritto il: 8 apr 2011, 0:35
2
voti
Buono
Secondo me però dovevi lasciare il trimmer impostato a 4,2kohm e regolare quello del trasmettitore per generare 1kHz. Comunque viste le tolleranze dei condensatori può andare bene anche così.
Il telecomando della TV interferisce?
A che resistenza è regolato ora il trimmer da 10kohm?
Come distanza a quanti metri arrivi?
Sul trasmettitore hai un solo led IR?
Secondo me però dovevi lasciare il trimmer impostato a 4,2kohm e regolare quello del trasmettitore per generare 1kHz. Comunque viste le tolleranze dei condensatori può andare bene anche così.
Il telecomando della TV interferisce?
A che resistenza è regolato ora il trimmer da 10kohm?
Come distanza a quanti metri arrivi?
Sul trasmettitore hai un solo led IR?
0
voti
1- Si ho un solo led con resistenza 39 ohm
2- Sono arrivato intorno agli 8 - 10 metri (oltre non ho potuto)
3- il trimmer da 10 k ora è regolato a : 2,5 kohm i condensatori considera sono tutti 10 %
il telecomando della tv,non interferisce,interferiva solo nel VOLUME + e CANALE 6
2- Sono arrivato intorno agli 8 - 10 metri (oltre non ho potuto)
3- il trimmer da 10 k ora è regolato a : 2,5 kohm i condensatori considera sono tutti 10 %
il telecomando della tv,non interferisce,interferiva solo nel VOLUME + e CANALE 6
-

carlomusumeci
353 5 7 - Sostenitore

- Messaggi: 526
- Iscritto il: 8 apr 2011, 0:35
2
voti
Ok, allora ci siamo.
Probabilmente non sarai proprio centrato sui 500 e sui 1000Hz ma poco importa visto che la banda passante è più o meno al 10%.
Come ultima cosa puoi provare a togliere la resistenza da 10k collegata tra il positivo e il pin d'uscita del Tsop, se vedi che la ricevente funziona ugualmente bene puoi eliminarla altrimenti rimontala. Io il led verde non lo metterei tanto non serve, poi vedi tu.
Domani do un occhio al PCB del trasmettitore.
Probabilmente non sarai proprio centrato sui 500 e sui 1000Hz ma poco importa visto che la banda passante è più o meno al 10%.
Come ultima cosa puoi provare a togliere la resistenza da 10k collegata tra il positivo e il pin d'uscita del Tsop, se vedi che la ricevente funziona ugualmente bene puoi eliminarla altrimenti rimontala. Io il led verde non lo metterei tanto non serve, poi vedi tu.
Domani do un occhio al PCB del trasmettitore.
1
voti
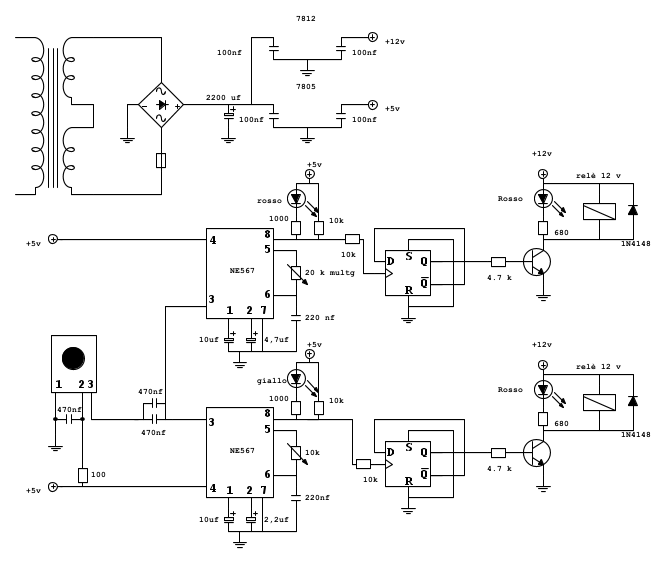
ciao davidd :) allora ho tolto la resistenza da 10 k e funziona tranquillamente...ho definito il modulo ricevente con i 4013 ora ti allego lo schema... oppure monterei questo di alimentatore,,,
quale credi sia migliore?
quale credi sia migliore?
-

carlomusumeci
353 5 7 - Sostenitore

- Messaggi: 526
- Iscritto il: 8 apr 2011, 0:35
2
voti
Ciao Carlo,
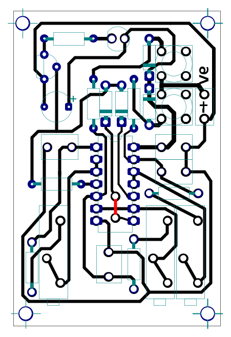
riguardo al trasmettitore ho controllato lo sbroglio e mi sembra che i collegamenti vanno bene. Ci sono però due aspetti che credo sia meglio rivedere:
- il condensatore da 100nF che fa capo ai pin di alimentazione dell'integrato ha la pista che lo collega allo 0V troppo lunga, deve essere molto più corta altrimenti è inutile. Io solitamente stagno un condensatore da 100nF multistrato direttamente ai pin dell'integrato montandolo sul "lato piste". Essendo poco ingombranti difficilmente danno fastidio e così facendo le distanze rimangono nei limiti consentiti.
- L'altro aspetto che ti conviene curare è la pista del riferimento (0V), nel tuo sbroglio è molto lunga e si collega all'emettitore del BC337 dopo essere passata ad alimentare gli oscillatori e l'integrato.
Quando il diodo IR lampeggia la corrente impulsiva che vi scorre è piuttosto intensa e crea delle cadute di tensione lungo la pista che si ripercuotono sul funzionamento dell'intero circuito. Solitamente è buona norma tenere separate le connessioni "di potenza" dalle altre, nel tuo caso dovresti quindi rivedere il PCB in modo che sulla presina d'ingresso (in pratica dove collegherai la batteria) il negativo si sdoppi. I collegamenti di bassa potenza li lasci come sono, scolleghi soltanto l'emettitore del BC337 e l'elettrolitico che dovranno arrivare al nodo d'ingresso seguendo un differente percorso (possibilmente corto).
Per il ricevitore invece io monterei uno stabilizzatore di tensione a 5V partendo da un trasformatore da 9V. I relè sono robusti e non importa una tensione curata, ti basterebbe prelevare i 12V dopo il condensatore di livellamento e saresti a posto. Nello schema mancano alcuni dati: bisognerebbe vedere tutti i collegamenti, la sigla esatta dei componenti e sapere il perché di alcune tue scelte. In linea generale comunque mi sembra a posto, ricordati di provarlo su breadboard per non avere sorprese dopo...
P.S.
Monta il condensatore da 100nF anche sui pin di alimentazione del secondo integrato.
riguardo al trasmettitore ho controllato lo sbroglio e mi sembra che i collegamenti vanno bene. Ci sono però due aspetti che credo sia meglio rivedere:
- il condensatore da 100nF che fa capo ai pin di alimentazione dell'integrato ha la pista che lo collega allo 0V troppo lunga, deve essere molto più corta altrimenti è inutile. Io solitamente stagno un condensatore da 100nF multistrato direttamente ai pin dell'integrato montandolo sul "lato piste". Essendo poco ingombranti difficilmente danno fastidio e così facendo le distanze rimangono nei limiti consentiti.
- L'altro aspetto che ti conviene curare è la pista del riferimento (0V), nel tuo sbroglio è molto lunga e si collega all'emettitore del BC337 dopo essere passata ad alimentare gli oscillatori e l'integrato.
Quando il diodo IR lampeggia la corrente impulsiva che vi scorre è piuttosto intensa e crea delle cadute di tensione lungo la pista che si ripercuotono sul funzionamento dell'intero circuito. Solitamente è buona norma tenere separate le connessioni "di potenza" dalle altre, nel tuo caso dovresti quindi rivedere il PCB in modo che sulla presina d'ingresso (in pratica dove collegherai la batteria) il negativo si sdoppi. I collegamenti di bassa potenza li lasci come sono, scolleghi soltanto l'emettitore del BC337 e l'elettrolitico che dovranno arrivare al nodo d'ingresso seguendo un differente percorso (possibilmente corto).
Per il ricevitore invece io monterei uno stabilizzatore di tensione a 5V partendo da un trasformatore da 9V. I relè sono robusti e non importa una tensione curata, ti basterebbe prelevare i 12V dopo il condensatore di livellamento e saresti a posto. Nello schema mancano alcuni dati: bisognerebbe vedere tutti i collegamenti, la sigla esatta dei componenti e sapere il perché di alcune tue scelte. In linea generale comunque mi sembra a posto, ricordati di provarlo su breadboard per non avere sorprese dopo...
P.S.
Monta il condensatore da 100nF anche sui pin di alimentazione del secondo integrato.
2
voti
ciao Davidd :) riguardo lo stampato del trasmittente hai ragione...il fatto è che sono troppo impacciosi i condensatori da 100 nf saldati nel lato piste....ora modifico i rami di GND
riguardo il ricevente, quale trasformatore credi sia migliore? e nei 567 credi ci voglia anche un condensatorino da 100 nf?
quali nome dei componenti e valore dei componenti non ti è chiaro?
riguardo il ricevente, quale trasformatore credi sia migliore? e nei 567 credi ci voglia anche un condensatorino da 100 nf?
quali nome dei componenti e valore dei componenti non ti è chiaro?
-

carlomusumeci
353 5 7 - Sostenitore

- Messaggi: 526
- Iscritto il: 8 apr 2011, 0:35
Chi c’è in linea
Visitano il forum: Google Adsense [Bot] e 48 ospiti

Elettrotecnica e non solo (admin)
Un gatto tra gli elettroni (IsidoroKZ)
Esperienza e simulazioni (g.schgor)
Moleskine di un idraulico (RenzoDF)
Il Blog di ElectroYou (webmaster)
Idee microcontrollate (TardoFreak)
PICcoli grandi PICMicro (Paolino)
Il blog elettrico di carloc (carloc)
DirtEYblooog (dirtydeeds)
Di tutto... un po' (jordan20)
AK47 (lillo)
Esperienze elettroniche (marco438)
Telecomunicazioni musicali (clavicordo)
Automazione ed Elettronica (gustavo)
Direttive per la sicurezza (ErnestoCappelletti)
EYnfo dall'Alaska (mir)
Apriamo il quadro! (attilio)
H7-25 (asdf)
Passione Elettrica (massimob)
Elettroni a spasso (guidob)
Bloguerra (guerra)




