Relay Carica batterie LX 327 (NE)
Moderatori:
carloc,
g.schgor,
BrunoValente,
IsidoroKZ
1
voti
ti dicevo questo perché per liberare i fori una volta tolto il componente, dopo averli riscaldati con il saldatore soffio dalla parte componenti per liberarli dallo stagno, un paio di volte però lo stagno e andato via per depositarsi su due piste e nonostante avessi controllato ho fatto il patatrac perche lo stagno era andato così preciso che sembrava una pista.
-

elektronik
7.800 4 6 7 - Master

- Messaggi: 3836
- Iscritto il: 12 mag 2015, 22:26
1
voti
Chissà che qualche altro occhio non riesca a vedere diversamente......nel senso che a volte mi capita di fare un errore e controllare e controllare ancora, ma rifaccio sempre il solito errore e quindi non lo vedo
Alex
Alex
https://www.facebook.com/Elettronicaeelettrotecnica
<< vedi di pigliare arditamente in mano, il dizionario che ti suona in bocca,
se non altro è schietto e paesano.
(Giuseppe Giusti) <<
https://www.facebook.com/Elettronicaeelettrotecnica
<< vedi di pigliare arditamente in mano, il dizionario che ti suona in bocca,
se non altro è schietto e paesano.
(Giuseppe Giusti) <<
2
voti
gianniniivo ha scritto:Ma l’uscita 15 non esiste, forse intendevi dire 14?
L'uscita e' il pin 14 (dove ho scritto pin 15?)
gianniniivo ha scritto:Per quanto concerne l’inserimento degli integrati buoni nel tester, preferirei evitare, anche perché gli integrati sono già stati controllati con l’altro carica batteria con il relay Finder e sono integri. Sarebbe un controllo, diciamo, accademico
La prova non e' per verificare che gli integrati sono buoni (quella e' la variabile indipendente) ma per verificare che l'ipotesi di funzionamento nel circuito di test e' corretta (es che l'uscite 2 e 14 a livello alto *non* assorbono corrente).
A questo punto procederei in questo modo:
- sul circuito del caricabatteria toglierei l'integrato
Circuito non alimentato
- farei 2 tabelline a due colonne
Prima tabella
- nella prima colonna metterei il numero del pin dell'integrato da 1 a 14
- nella seconda colonna metterei la misura della resistenza verso massa dei vari pin misurata sullo zoccolo
Es
pin 1 resistenza verso massa
pin 2 resistenza verso massa
pin 3 resistenza verso massa
....
pin 14 resistenza verso massa
Seconda tabella
- nella prima colonna metterei il numero del pin dell'integrato da 1 a 14
- nella seconda colonna metterei la misura della resistenza verso l'alimentazione dei vari pin misurata sullo zoccolo
Es
pin 1 resistenza verso alimentazione
pin 2 resistenza verso alimentazione
pin 3 resistenza verso alimentazione
....
pin 14 resistenza verso alimentazione
Circuito alimentato a 12 V
- farei 1 tabellina a due colonne
Tabella
- nella prima colonna metterei il numero del pin dell'integrato da 1 a 14
- nella seconda colonna metterei la misura della tensione riferita a massa sui vari pin misurata sullo zoccolo
Es
pin 1 tensione verso massa
pin 2 tensione verso massa
pin 3 tensione verso massa
....
pin 14 tensione verso massa
1
voti
elfo ha scritto: ...(dove ho scritto pin 15?)...
Nel post [154].
"Non farei mai parte di un club che accettasse la mia iscrizione" (G. Marx)
-

claudiocedrone
21,3k 4 7 9 - Master EY

- Messaggi: 15303
- Iscritto il: 18 gen 2012, 13:36
1
voti
Dai su, è ovvio che quando lo hai scritto ti è andato il dito sul 5 che è adiacente al 4 e non ci hai fatto caso...
"Non farei mai parte di un club che accettasse la mia iscrizione" (G. Marx)
-

claudiocedrone
21,3k 4 7 9 - Master EY

- Messaggi: 15303
- Iscritto il: 18 gen 2012, 13:36
0
voti
Niente da fare, bruciato anche il terzo integrato, mi arrendo!
Ho scollegato tutti i relay, ho ricontrollato tutti gli altri collegamenti, i semiconduttori, le resistenze e i condensatori. Ho rifatto le saldature, controllate con lente a 8X. Ho controllato pin to pin eventuali corti sullo zoccolo vuoto dell’integrato e su altri componenti. Ho pulito la PCB con alcol e spazzolino e, dopo tutti questi controlli e scollegamenti l’integrato si brucia ugualmente. Mi è rimasto un solo integrato ma non lo sacrificherò, lo terrò come eventuale ricambio per il carica batteria funzionante con il relay Finder, non si sa mai. E pensare che di questi carica batteria ne ho costruiti 2 esemplari con i relay Finder senza mai bruciare un solo integrato.
Che ci sia qualcosa che non va è una certezza ma quel che è peggio è che l’incognita è talmente occulta che non la rilevo. Comunque, adesso, con un solo integrato superstite, trovo inutile cercare di risolvere il problema occulto, sarei comunque intimorito a dare corrente al circuito, non mi fiderei.
Mi hanno detto che quell’integrato si potrebbe clonare con altri componenti ma non sono in grado di farlo in autonomia, soprattutto se devo far coincidere la zoccolatura attuale. Proverò a cercare qualcosa in rete per vedere se esiste qualcuno che ha avuto la necessità di sostituire quell’integrato con altri componenti meno costosi e delicati.
Domani farò il test del terzo integrato con il tester che mi ha fatto costruire
elfo, nonché gli altri test che mi ha consigliato un’ora fa (se l’idea di
elfo fosse arrivata prima magari mi avrebbe salvato un integrato). Comunicherò i risultati, poi si vedrà, ma credo che l’avventura si concluderà qui.
Comunque ringrazio tutti coloro che hanno cercato di aiutarmi.
P.S. per
elfo:
ma per quei controlli tabellati che mi hai suggerito, come la mettiamo con la regolazione dei trimmer? E gli SSR li lascio scollegati? Credo di si perché il terzo integrato si è bruciato anche con gli SSR completamente scollegati…
Ho scollegato tutti i relay, ho ricontrollato tutti gli altri collegamenti, i semiconduttori, le resistenze e i condensatori. Ho rifatto le saldature, controllate con lente a 8X. Ho controllato pin to pin eventuali corti sullo zoccolo vuoto dell’integrato e su altri componenti. Ho pulito la PCB con alcol e spazzolino e, dopo tutti questi controlli e scollegamenti l’integrato si brucia ugualmente. Mi è rimasto un solo integrato ma non lo sacrificherò, lo terrò come eventuale ricambio per il carica batteria funzionante con il relay Finder, non si sa mai. E pensare che di questi carica batteria ne ho costruiti 2 esemplari con i relay Finder senza mai bruciare un solo integrato.
Che ci sia qualcosa che non va è una certezza ma quel che è peggio è che l’incognita è talmente occulta che non la rilevo. Comunque, adesso, con un solo integrato superstite, trovo inutile cercare di risolvere il problema occulto, sarei comunque intimorito a dare corrente al circuito, non mi fiderei.
Mi hanno detto che quell’integrato si potrebbe clonare con altri componenti ma non sono in grado di farlo in autonomia, soprattutto se devo far coincidere la zoccolatura attuale. Proverò a cercare qualcosa in rete per vedere se esiste qualcuno che ha avuto la necessità di sostituire quell’integrato con altri componenti meno costosi e delicati.
Domani farò il test del terzo integrato con il tester che mi ha fatto costruire
Comunque ringrazio tutti coloro che hanno cercato di aiutarmi.
P.S. per
ma per quei controlli tabellati che mi hai suggerito, come la mettiamo con la regolazione dei trimmer? E gli SSR li lascio scollegati? Credo di si perché il terzo integrato si è bruciato anche con gli SSR completamente scollegati…
-

gianniniivo
9.070 7 11 13 - No Rank
- Messaggi: 2875
- Iscritto il: 5 feb 2019, 23:50
1
voti
Sono andato a vedere i prezzi di questo integrato, e una mazzata, adesso capisco perché ci tieni tanto a non bruciare anche quello che ti è rimasto. Una cosa è chiara che ci deve essere qualche componente in corto o una pista in corto non può essere diversamente, se hai saldato uno zoccolo e i fori per i reofori erano troppo larghi potrebbe essere successo che lo stagno e colato sotto lo zoccolo e ha messo in corto due reofori. prendi il tester e conta tre piedini metti un puntale a centro e misura asinistra e a destra e così fai per tutti i piedini.
-

elektronik
7.800 4 6 7 - Master

- Messaggi: 3836
- Iscritto il: 12 mag 2015, 22:26
1
voti
gianniniivo ha scritto:ma per quei controlli tabellati che mi hai suggerito, come la mettiamo con la regolazione dei trimmer? E gli SSR li lascio scollegati?
Grazie per voler fare le prove.
Comincerei col mettere i trimmer a meta' corsa (circa) e gli SSR scollegati e poi ci ragioniamo.
gianniniivo ha scritto:Mi hanno detto che quell’integrato si potrebbe clonare con altri componenti
Protremmo fra partire un progetto nella sezione del forum "Crowd Design".
Nei prox giorni provero' a buttare giu' uno schizzo.
1
voti
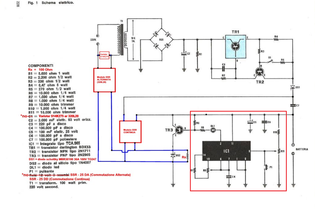
Potresti realizzare su basetta mille fori la parte di circuito all'interno del quadrato rosso e poi provarla/tararla a banco alimentandola con l'alimentatore, poi sarebbe facile inserirla nel circuito al posto della vecchia per comandare i relè statici, come vedi i punti di connessione tra la nuova scheda e il vecchio circuito sono solo 3.
Ti converrebbe abbondare con le dimensioni della mille fori in modo da avere spazio disponibile per eventuali altri componenti che potrebbero servire per far funzionare i relè statici.
Oppure, sempre su basetta mille fori da aggiungere al vecchio circuito, potresti montare un circuito fatto con un paio di comparatori e un regolatore per simulare il funzionamento del TCA965.
Ti converrebbe abbondare con le dimensioni della mille fori in modo da avere spazio disponibile per eventuali altri componenti che potrebbero servire per far funzionare i relè statici.
Oppure, sempre su basetta mille fori da aggiungere al vecchio circuito, potresti montare un circuito fatto con un paio di comparatori e un regolatore per simulare il funzionamento del TCA965.
-

BrunoValente
39,6k 7 11 13 - G.Master EY

- Messaggi: 7796
- Iscritto il: 8 mag 2007, 14:48
Chi c’è in linea
Visitano il forum: Nessuno e 139 ospiti

Elettrotecnica e non solo (admin)
Un gatto tra gli elettroni (IsidoroKZ)
Esperienza e simulazioni (g.schgor)
Moleskine di un idraulico (RenzoDF)
Il Blog di ElectroYou (webmaster)
Idee microcontrollate (TardoFreak)
PICcoli grandi PICMicro (Paolino)
Il blog elettrico di carloc (carloc)
DirtEYblooog (dirtydeeds)
Di tutto... un po' (jordan20)
AK47 (lillo)
Esperienze elettroniche (marco438)
Telecomunicazioni musicali (clavicordo)
Automazione ed Elettronica (gustavo)
Direttive per la sicurezza (ErnestoCappelletti)
EYnfo dall'Alaska (mir)
Apriamo il quadro! (attilio)
H7-25 (asdf)
Passione Elettrica (massimob)
Elettroni a spasso (guidob)
Bloguerra (guerra)
