TX RX Infrarossi 2 canali
Moderatori:
carloc,
g.schgor,
BrunoValente,
IsidoroKZ
3
voti
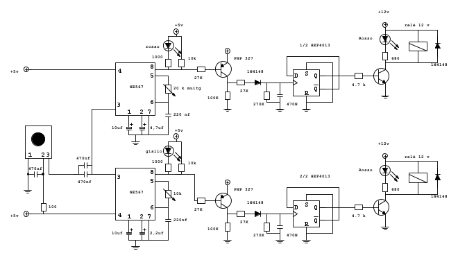
Ciao Davidd:))) oggi ho fatto la prova a di mettere un diodo 1N4148 tra I'uscita del 567 e il pin 3 del 4013 (Catodo verdo il pin 3) e la situzione sembra migliorata...qualche volta non è molto preciso,ma riesce comunque a far passare da stato 1 e stato 0 il Pin 1 del 4013...
Dici che in questo modo potrebbe sistemarsi?
Dici che in questo modo potrebbe sistemarsi?
-

carlomusumeci
353 5 7 - Sostenitore

- Messaggi: 526
- Iscritto il: 8 apr 2011, 0:35
0
voti
Così funziona perfettamente,davidd credi che sia meglio mettere una resistenza tra il pin 8 e il diodo?
-

carlomusumeci
353 5 7 - Sostenitore

- Messaggi: 526
- Iscritto il: 8 apr 2011, 0:35
4
voti
Ciao Carlo,
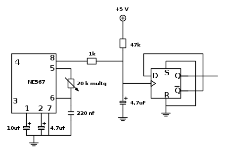
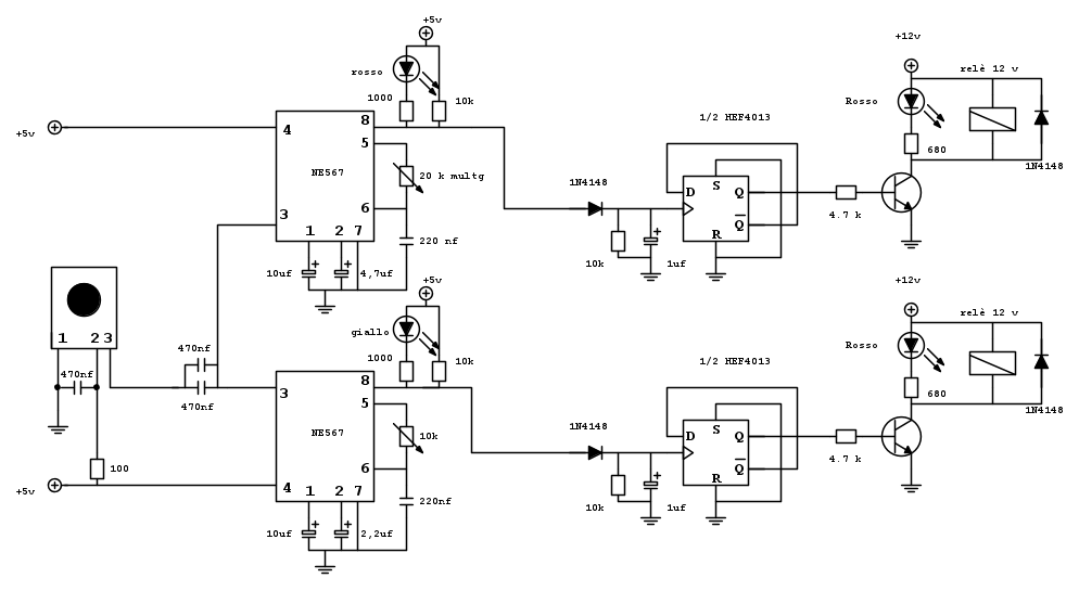
probabilmente quello che succede è che l'uscita del 567 non cambia stato in modo netto ma nel momento in cui riceve il segnale tende ad essere un po' "ballerina", questo fa si che il flip flop non sia preciso. Quello che devi fare è aggiungere un filtro, una cosa del genere dovrebbe bastare.
A parte questo il flip flop ha un altro problemino, il cambio di stato per l'uscita avviene quando il segnale di clock passa da basso ad alto e con un leggero ritardo (che dipende dai valori della resistenza da 47k e del condensatore da 4,7µF) rispetto all'istante in cui lasci il pulsante.
Per il momento prova la modifica, ricordati che i valori che ho messo io sono piuttosto casuali, puoi aggiustarli variando la capacità del condensatore o il valore della resistenza.
Se poi vorrai invertire la logica aggiungiamo il transistor...
P.S.
Io ho tolto anche il led ma puoi lasciarlo.
probabilmente quello che succede è che l'uscita del 567 non cambia stato in modo netto ma nel momento in cui riceve il segnale tende ad essere un po' "ballerina", questo fa si che il flip flop non sia preciso. Quello che devi fare è aggiungere un filtro, una cosa del genere dovrebbe bastare.
A parte questo il flip flop ha un altro problemino, il cambio di stato per l'uscita avviene quando il segnale di clock passa da basso ad alto e con un leggero ritardo (che dipende dai valori della resistenza da 47k e del condensatore da 4,7µF) rispetto all'istante in cui lasci il pulsante.
Per il momento prova la modifica, ricordati che i valori che ho messo io sono piuttosto casuali, puoi aggiustarli variando la capacità del condensatore o il valore della resistenza.
Se poi vorrai invertire la logica aggiungiamo il transistor...
P.S.
Io ho tolto anche il led ma puoi lasciarlo.
0
voti
Ho fatto la modifica...sembra quasi perfetto...difficilmente non risponde al segnale inviato dal pin 8...ho montato condensatore da 2,2 uf e resistenza 10k
-

carlomusumeci
353 5 7 - Sostenitore

- Messaggi: 526
- Iscritto il: 8 apr 2011, 0:35
3
voti
Bene!
La soluzione ideale sarebbe quella di montare un monostabile temporizzato, secondo me il ricevitore diverrebbe molto più pronto e sensibile però bisogna aggiungere un altro integrato (tipo 40106 o NE556) e non so se per te sia un problema.
Se vuoi lo aggiungiamo, decidi tu!
La soluzione ideale sarebbe quella di montare un monostabile temporizzato, secondo me il ricevitore diverrebbe molto più pronto e sensibile però bisogna aggiungere un altro integrato (tipo 40106 o NE556) e non so se per te sia un problema.
Se vuoi lo aggiungiamo, decidi tu!
0
voti
Ma magari regolando a meglio la resistenza e il condensatore al clock del 4013 non si arriva ad avere un clock piu preciso e pronto? in che consiste l'applicazione del 40106 (schematicamente)
-

carlomusumeci
353 5 7 - Sostenitore

- Messaggi: 526
- Iscritto il: 8 apr 2011, 0:35
3
voti
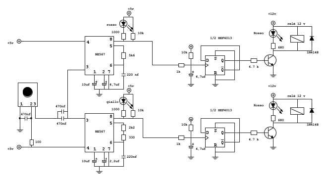
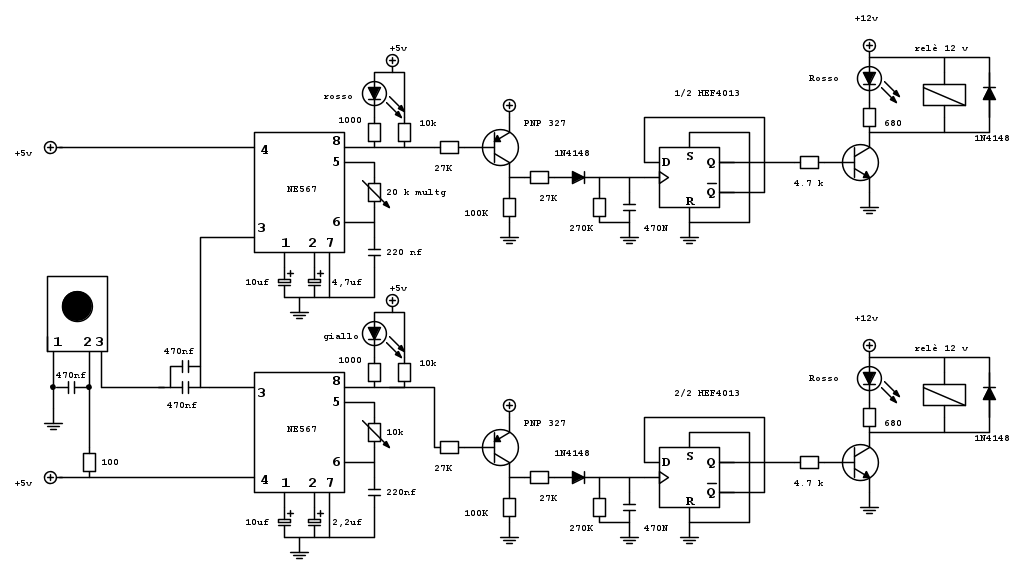
ho cambiato il condensatore e lo messo da 4,7 uf e la resistenza da 10k ,ora è tutto perfetto e risponde velocemente...ho anche eliminato i trimmer e messe le resistenze in base al valore fissato nel trimmer..ecco il tutto...A mio parere Ottimo :)
-

carlomusumeci
353 5 7 - Sostenitore

- Messaggi: 526
- Iscritto il: 8 apr 2011, 0:35
3
voti
ecco le foto dello stampato TX finito e funzionante,manca solo la scatola.
-

carlomusumeci
353 5 7 - Sostenitore

- Messaggi: 526
- Iscritto il: 8 apr 2011, 0:35
5
voti
Innanzi tutto complimenti per la bella copia del trasmettitore, mi fa piacere che funzioni bene
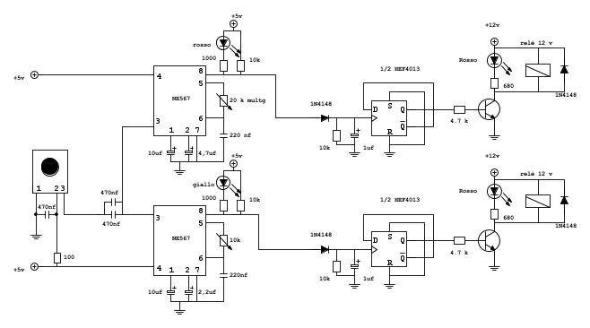
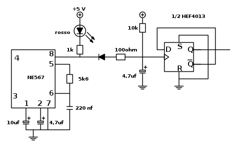
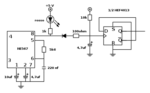
Per il ricevitore sarebbe opportuno modificare la parte tra il 567 e il 4013. Devi aggiungere un diodo in modo che la carica del condensatore da 4,7µF avvenga attraverso la resistenza da 10k:
Forse dovrai rivedere il valore del condensatore da 4,7µF e della resistenza da 10kohm, per il resto sei a posto...
Per il ricevitore sarebbe opportuno modificare la parte tra il 567 e il 4013. Devi aggiungere un diodo in modo che la carica del condensatore da 4,7µF avvenga attraverso la resistenza da 10k:
Forse dovrai rivedere il valore del condensatore da 4,7µF e della resistenza da 10kohm, per il resto sei a posto...
0
voti
Ciao davidd :) Ho effettuato la modifica con il diodo,tutto perfetto e il condesatore e la resistenza possono restare con questi valori...ora vorrei applicare come alimentazione quello senza trasformatore,credi che montato come da schema possa funzionare? Anche sapendo che con quel tipo di trasformatore ho sempre una FASE collegata al circuito...
-

carlomusumeci
353 5 7 - Sostenitore

- Messaggi: 526
- Iscritto il: 8 apr 2011, 0:35
Chi c’è in linea
Visitano il forum: Google [Bot] e 74 ospiti

Elettrotecnica e non solo (admin)
Un gatto tra gli elettroni (IsidoroKZ)
Esperienza e simulazioni (g.schgor)
Moleskine di un idraulico (RenzoDF)
Il Blog di ElectroYou (webmaster)
Idee microcontrollate (TardoFreak)
PICcoli grandi PICMicro (Paolino)
Il blog elettrico di carloc (carloc)
DirtEYblooog (dirtydeeds)
Di tutto... un po' (jordan20)
AK47 (lillo)
Esperienze elettroniche (marco438)
Telecomunicazioni musicali (clavicordo)
Automazione ed Elettronica (gustavo)
Direttive per la sicurezza (ErnestoCappelletti)
EYnfo dall'Alaska (mir)
Apriamo il quadro! (attilio)
H7-25 (asdf)
Passione Elettrica (massimob)
Elettroni a spasso (guidob)
Bloguerra (guerra)





