Controller automodelli
Moderatori:
carloc,
g.schgor,
BrunoValente,
IsidoroKZ
0
voti
ok,questo è il pulsante che avevo realizzato e su cui avevo chiesto l'aiuto ,la base su dove è montata la meccanica(la parte bianca)è una normalissima basetta in vetronite ramata su cui io ho ricavato le piste che vanno a collegarsi al cavo che a sua volta va a collegarsi ad un'altra basetta su cui è montata l'elettronica.potrai notare che il cursore ,montato su un grilletto plastico,è di metallo e che anche i due fine corsa sono di metallo quindi creano i contatti di cui io ti parlavo.volendo si potrebbero creare dei contatti separati, e se mai ti dovesse interessare, cercherò di spiegarti il meglio possibile, come:sul grilletto plastico è montata un'astina d'acciaio che termina con una pasticca di rame(questa si dovrebbe vedere abbastanza bene)essa non tocca i fine corsa,a serrare l'astina al grilletto ci pensa una U d'ottone(non so se si vede)che è quella che ha il compito di toccare i fine corsa,isolando l'astina dalla U possiamo ottenere dei contatti a se stanti.spero di essermi spiegato bene. se ti servoni più foto fammelo sapere .grazie di nuovo ciao yuri
0
voti
Bello il controller ! Complimenti !
Le fotografie mi hanno chiarito alcuni aspetti ora comncio a ragionarci seriamente. Se senza troppe complicazioni si riuscissero a realizzare contatti puliti a inizio e fine corsa sarebbe molto comodo. Quando sono pronto discutiamo le modifiche necessarie.
Dovresti però rispondere anche a questa domanda:
Fammi sapere così avrò tutti gli elementi per partire ...
Le fotografie mi hanno chiarito alcuni aspetti ora comncio a ragionarci seriamente. Se senza troppe complicazioni si riuscissero a realizzare contatti puliti a inizio e fine corsa sarebbe molto comodo. Quando sono pronto discutiamo le modifiche necessarie.
Dovresti però rispondere anche a questa domanda:
davidde ha scritto:quindi tu vorresti che quando l' acceleratore viene premuto fino a fine corsa il sistema antipattinamento entri in funzione, in poche parole in uscita dalla curva vuoi spingere a fine corsa l' acceleratore senza che la macchina esca di strada. Terminato il tempo che hai impostato il controller dovrebbe poi fornire al motore la massima potenza disponibile. Giusto ?
Fammi sapere così avrò tutti gli elementi per partire ...
0
voti
si,esattamente così.a me sembra la cosa più logica,non trovi?ciao yuri e come sempre grazie
2
voti
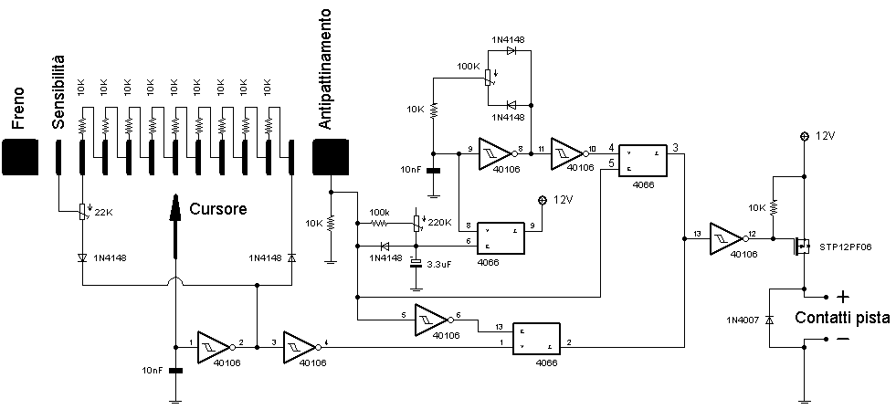
Ciao Yuri,
ti allego lo schema non ancora completo del pulsante per il pilotaggio di slot cars che avevamo discusso. Non l' ho finito perché si rendono necessarie delle modifiche meccaniche che volevo discutere con te prima di procedere.
Questo è lo schema (sotto trovi il link all' immagine ingrandita) :
http://www.mediafire.com/?do3ktq0gqge
I contatti relativi al freno e all' antipattinamento devono essere ancora predisposti sul controller ed è proprio di questo che volevo discutere. Secondo me sarebbe il caso di aggiungere due microswitch che vengano premuti nel momento in cui il cursore viene rilasciato (freno) oppure premuto a fondo (antipattinamento). Volevo quindi sapere se i microswitch ti possono andare bene oppure vuoi creare i contatti direttamente sul controller.
Non sapendo da dove partire ti faccio una veloce panoramica generale poi aggiustiamo il tiro strada facendo...
Il circuito funziona (speriamo
) grazie a due integrati: il 40106 che serve per generare i due segnali PWM e il 4066 che svolge la funzione di deviatore, fissando, in base alla posizione del cursore (cioè il gas) il segnale che pilota il mosfet finale. In poche parole al mosfet finale viene inviato un segnale PWM che presenta un Ton via via crescente man mano che ci si sposta dalla zona freno a quella antipattinamento. Le zone limite, freno ed antipattinamento, verranno invece gestite tramite diversi settaggi fatti prima della partenza in funzione della difficoltà della pista.
I trimmer che vedi sparsi in giro servono per le varie tarature (se apri l' immagine grande troverai la corrispondenza tra i nomi che elencherò ed i relativi componenti).
TR1 serve per tarare la sensibilità, ti permette di regolare il Ton dallo 0% al 25% massimo. Quando il cursore si troverà sul contatto sensibilità potrai quindi impostare tramite tale trimmer la velocità della macchina.
TR2 e TR3 invece sono trimmer relativi all' antipattinamento, con TR2 regoli il ritardo mentre con TR3 la velocità della macchina. Mi spiego, quando in uscita dalla curva premerai a fondo il gas, il cursore si sposterà sul relativo finecorsa. Non appena entri in questa zona il controllo scollega in automatico il segnale PWM relativo alla posizione del cursore e il mosfet finale verrà pilotato da un' altro segnale il cui duty cycle (regolabile da circa il 10% al 90%) verrà impostato tramite TR3. Il trimmer TR2 serve per regolare il tempo (da circa 0,5s a 1,5s) trascorso il quale il mosfet entrerà in piena conduzione (Ton 100%).
Manca ancora una regolazione (cioè l' intensità di frenata) che introdurrò non appena avremo chiarito come costruire i contatti di fine corsa...
Ora, per evitare di dire una marea di cose inutili ti passo la palla ed attendo tue domande
...
ti allego lo schema non ancora completo del pulsante per il pilotaggio di slot cars che avevamo discusso. Non l' ho finito perché si rendono necessarie delle modifiche meccaniche che volevo discutere con te prima di procedere.
Questo è lo schema (sotto trovi il link all' immagine ingrandita) :
http://www.mediafire.com/?do3ktq0gqge
I contatti relativi al freno e all' antipattinamento devono essere ancora predisposti sul controller ed è proprio di questo che volevo discutere. Secondo me sarebbe il caso di aggiungere due microswitch che vengano premuti nel momento in cui il cursore viene rilasciato (freno) oppure premuto a fondo (antipattinamento). Volevo quindi sapere se i microswitch ti possono andare bene oppure vuoi creare i contatti direttamente sul controller.
Non sapendo da dove partire ti faccio una veloce panoramica generale poi aggiustiamo il tiro strada facendo...
Il circuito funziona (speriamo
I trimmer che vedi sparsi in giro servono per le varie tarature (se apri l' immagine grande troverai la corrispondenza tra i nomi che elencherò ed i relativi componenti).
TR1 serve per tarare la sensibilità, ti permette di regolare il Ton dallo 0% al 25% massimo. Quando il cursore si troverà sul contatto sensibilità potrai quindi impostare tramite tale trimmer la velocità della macchina.
TR2 e TR3 invece sono trimmer relativi all' antipattinamento, con TR2 regoli il ritardo mentre con TR3 la velocità della macchina. Mi spiego, quando in uscita dalla curva premerai a fondo il gas, il cursore si sposterà sul relativo finecorsa. Non appena entri in questa zona il controllo scollega in automatico il segnale PWM relativo alla posizione del cursore e il mosfet finale verrà pilotato da un' altro segnale il cui duty cycle (regolabile da circa il 10% al 90%) verrà impostato tramite TR3. Il trimmer TR2 serve per regolare il tempo (da circa 0,5s a 1,5s) trascorso il quale il mosfet entrerà in piena conduzione (Ton 100%).
Manca ancora una regolazione (cioè l' intensità di frenata) che introdurrò non appena avremo chiarito come costruire i contatti di fine corsa...
Ora, per evitare di dire una marea di cose inutili ti passo la palla ed attendo tue domande
0
voti
bello!!!!!!!
i due fine corsa,essendo metallici,creano di per se i contatti che ci servono.tuttavia se reputi sia migliore,possiamo sostituirli con dei microswich che verranno premuti automaticamente dal cursore senza problemi.
una domanda:l' 1n4007,sembrerebbe montato sulla pista,o sbaglio? se fosse così ,purtroppo ti dico che io non posso intervenire su essa perché è proprietà del club. il mio deficit di competenze mi lascia solo pensare che esso sia dedicato a proteggere da accidentali cortocircuiti tra le bandelle o a proteggere dalla tensione prodotta dal motore in fase di frenata.(ti prego illuminami).
prefazione di un ultima considerazione che sto per fare:ormai la mia ignoranza in materia è palese e dichiarata quindi considera le cose che dirò come str.....e che escono dalla bocca di un' inetto.
quando il MOS entra in piena conduzione collega direttamente il + alimentazione al motore dandogli il 100% giusto?
ma da quanto mi risulta i MOS hanno un diodo nella loro struttura interna e i diodi sono soggetti a un calo di tensione.ti dispiacerebbe spiegarmi anche questa cosa?
comunque grazie e complimenti il lavoro e stupendo e mi ha lasciato senza parole! senza procedere con la fretta,aspetterò le ultime messe a punto per procedere con la realizzazione.di nuovo grazie yuri
i due fine corsa,essendo metallici,creano di per se i contatti che ci servono.tuttavia se reputi sia migliore,possiamo sostituirli con dei microswich che verranno premuti automaticamente dal cursore senza problemi.
una domanda:l' 1n4007,sembrerebbe montato sulla pista,o sbaglio? se fosse così ,purtroppo ti dico che io non posso intervenire su essa perché è proprietà del club. il mio deficit di competenze mi lascia solo pensare che esso sia dedicato a proteggere da accidentali cortocircuiti tra le bandelle o a proteggere dalla tensione prodotta dal motore in fase di frenata.(ti prego illuminami).
prefazione di un ultima considerazione che sto per fare:ormai la mia ignoranza in materia è palese e dichiarata quindi considera le cose che dirò come str.....e che escono dalla bocca di un' inetto.
quando il MOS entra in piena conduzione collega direttamente il + alimentazione al motore dandogli il 100% giusto?
ma da quanto mi risulta i MOS hanno un diodo nella loro struttura interna e i diodi sono soggetti a un calo di tensione.ti dispiacerebbe spiegarmi anche questa cosa?
comunque grazie e complimenti il lavoro e stupendo e mi ha lasciato senza parole! senza procedere con la fretta,aspetterò le ultime messe a punto per procedere con la realizzazione.di nuovo grazie yuri
1
voti
yuri ha scritto:i due fine corsa,essendo metallici,creano di per se i contatti che ci servono.
Purtroppo non è così o almeno dalle foto non sembra. Quando dico pulito intendo che non sia già collegato ad altro. Nel nostro caso il cursore è invece il prolungamento del filo (quello nero che si vede nelle foto) ed ha già il compito di collegare il pettine all' ingresso del 40106 (ingresso contraddistinto con il numero 1). Volendo ricavare dei contatti puliti dovresti fare delle modifiche impegnative al controller :
Considera le parti disegnate in nero come costruite in materiale isolante mentre quelle colorate in rosso come costruite in materiale conduttore. Inoltre questo disegno vuole soltanto fornirti gli elementi per capire cos' è che ci serve, poi ovviamente l' idea andrebbe messa in pratica in modo diverso ma non avendo il controller sotto mano non riesco a darti altri consigli. La stessa modifica andrebbe poi fatta davanti per l' antipattinamento.
yuri ha scritto:una domanda:l' 1n4007,sembrerebbe montato sulla pista,o sbaglio?
No, non è montato sulla pista ma sui morsetti d' uscita della scheda che dovrai costruire. Ai morsetti andranno poi collegati i cavi che vanno alla pista seguendo in tutto e per tutto le specifiche del sito che mi indicasti.
Quel diodo serve a proteggere il mosfet dai picchi che il motore genera quando gli viene tolta bruscamente l' alimentazione, inoltre tra il positivo e massa sarebbe il caso di montare un condensatore elettrolitico sufficientemente capiente (lo aggiungo nella nuova revisione dello schema).
yuri ha scritto:quando il MOS entra in piena conduzione collega direttamente il + alimentazione al motore dandogli il 100% giusto?ma da quanto mi risulta i MOS hanno un diodo nella loro struttura interna e i diodi sono soggetti a un calo di tensione.ti dispiacerebbe spiegarmi anche questa cosa?
Il mosfet che ho indicato nello schema ha una Rds on di 0,2ohm. Questo vuol semplicemente dire che quando è chiuso la sua resistenza è molto bassa e può essere paragonata a quella offerta dallo scambio di un relé. Detto ancora più semplicemente è come se non ci fosse.
Il diodo c'è ma è orientato nella direzione inversa rispetto a quella che la corrente percorre quando il componente è acceso.
Questo diodo è una semplice protezione e serve per evitare che la differenza di potenziale ai capi del componente (tra source e drain) superi quella massima ammessa e quindi possa causare guasti.
Per i complimenti puoi tranquillamente aspettare ..... ne abbiamo ancora tanta di strada da fare
0
voti
grazie per le delucidazioni! quindi imbocchiamo tranquillamente la strada dei microswich,nel frattempo attendo tue istruzioni(tu mi dici quello che devo fare... e io lo faccio
)ciao yuri
0
voti
No Yuri, non funziona così
. Purtroppo se non riesci a capire come deve funzionare il circuito non ci caviamo i piedi.
Al più presto completo lo schema poi ne parliamo e tu mi dici cosa non ti è chiaro. Poi passeremo alla realizzazione del circuito con tutti i problemi che questo comporterà ....
Intanto che io aggiorno lo schema tu comincia a sistemare i microswitch, uno deve essere premuto a pulsante rilasciato l' altro quando il pulsante è completamente premuto...
Ricorda che c' è un solo modo per fare le cose ed è farle bene. Per far bene le cose l' unico modo è capire cosa si stia facendo.
Al più presto completo lo schema poi ne parliamo e tu mi dici cosa non ti è chiaro. Poi passeremo alla realizzazione del circuito con tutti i problemi che questo comporterà ....
Intanto che io aggiorno lo schema tu comincia a sistemare i microswitch, uno deve essere premuto a pulsante rilasciato l' altro quando il pulsante è completamente premuto...
Ricorda che c' è un solo modo per fare le cose ed è farle bene. Per far bene le cose l' unico modo è capire cosa si stia facendo.
0
voti
hai perfettamente ragione concordo con quello che dici,ci tengo veramente a fare le cose bene, primo per non rendere vano il tempo che mi hai dedicato e secondo perché ho solo da guadagnarci. finora le cose mi sembrano chiare, mi sono già fatto un'idea di come posizionare le cose,i dubbi che avevo me li hai chiariti anche se ci sarebbe stata un'altra cosa che volevo chiarire ma riguarda il freno quindi ho preferito aspettare che esso sia completato perché ,magari,basterà lo schema a chiarirmi le cose.ciao yuri
0
voti
sto studiando il circuito e mi sono andato a leggere il data dei due integrati e mi chiedevo su quali mi devo orientare: cd40106 bm o bc . e per mc14066b quale case scegliere? grazie yuri
Chi c’è in linea
Visitano il forum: Nessuno e 66 ospiti

Elettrotecnica e non solo (admin)
Un gatto tra gli elettroni (IsidoroKZ)
Esperienza e simulazioni (g.schgor)
Moleskine di un idraulico (RenzoDF)
Il Blog di ElectroYou (webmaster)
Idee microcontrollate (TardoFreak)
PICcoli grandi PICMicro (Paolino)
Il blog elettrico di carloc (carloc)
DirtEYblooog (dirtydeeds)
Di tutto... un po' (jordan20)
AK47 (lillo)
Esperienze elettroniche (marco438)
Telecomunicazioni musicali (clavicordo)
Automazione ed Elettronica (gustavo)
Direttive per la sicurezza (ErnestoCappelletti)
EYnfo dall'Alaska (mir)
Apriamo il quadro! (attilio)
H7-25 (asdf)
Passione Elettrica (massimob)
Elettroni a spasso (guidob)
Bloguerra (guerra)


