Se hai un altro alimentatore a 5V, usa quello! Meno disturbi che ti arrivano dalle alimentazioni. Altrimenti fai in FidocadJ, per bene il circuito che hai fatto e poi ti faccio vedere come ricavare il 5V dal 12V.
Il ponte tiene 35A solo se e` MOLTO BEN dissipato, altrimenti tiene di meno!
Aiuto circuito di controllo e transistor
Moderatori:
carloc,
g.schgor,
BrunoValente,
IsidoroKZ
27 messaggi
• Pagina 3 di 3 • 1, 2, 3
0
voti
Per usare proficuamente un simulatore, bisogna sapere molta più elettronica di lui
Plug it in - it works better!
Il 555 sta all'elettronica come Arduino all'informatica! (entrambi loro malgrado)
Se volete risposte rispondete a tutte le mie domande
Plug it in - it works better!
Il 555 sta all'elettronica come Arduino all'informatica! (entrambi loro malgrado)
Se volete risposte rispondete a tutte le mie domande
0
voti
A me non serve la 5v, mi serve una 12v però molto stabile per poter alimentare l'arduino..
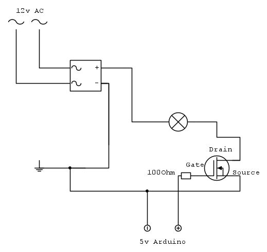
comunque, che gran ficata FidoCadJ!! Ecco uno schizzetto fatto in 10 minuti (devo uscire e devo imparare meglio ad usare il programma.. non ho scritto molto)
Dove metto il condensatore da 2200uF? :)

Ciao
Alex
comunque, che gran ficata FidoCadJ!! Ecco uno schizzetto fatto in 10 minuti (devo uscire e devo imparare meglio ad usare il programma.. non ho scritto molto)
Dove metto il condensatore da 2200uF? :)

Ciao
Alex
-

Destructor3
5 2 - Messaggi: 20
- Iscritto il: 24 set 2011, 16:11
0
voti
Per usare fidocadj non devi allegare l'immgine, ma il listato dell'immagine.
Quando hai finito il disegno fai CTRL-A selezioni tutto e diventa tutto verde. Poi fai CRTL-C e copi tutto nel buffer di windows.
Vieni nella finestra del messaggio schiacci il bottone fcd e compaiono i due tag di inizio e fine disegno fcd e /fcd. Metti il cursore fra i due tag, fai CTRL-V e il sorgente del disegno compare fra i due tag e sei a posto.
La scheda di Arduino ha sicuramente a bordo un regolatore di tensione, il mico non lavora a 12V. Trova le specifiche di alimentazione della scheda.
Quando hai finito il disegno fai CTRL-A selezioni tutto e diventa tutto verde. Poi fai CRTL-C e copi tutto nel buffer di windows.
Vieni nella finestra del messaggio schiacci il bottone fcd e compaiono i due tag di inizio e fine disegno fcd e /fcd. Metti il cursore fra i due tag, fai CTRL-V e il sorgente del disegno compare fra i due tag e sei a posto.
La scheda di Arduino ha sicuramente a bordo un regolatore di tensione, il mico non lavora a 12V. Trova le specifiche di alimentazione della scheda.
Per usare proficuamente un simulatore, bisogna sapere molta più elettronica di lui
Plug it in - it works better!
Il 555 sta all'elettronica come Arduino all'informatica! (entrambi loro malgrado)
Se volete risposte rispondete a tutte le mie domande
Plug it in - it works better!
Il 555 sta all'elettronica come Arduino all'informatica! (entrambi loro malgrado)
Se volete risposte rispondete a tutte le mie domande
0
voti
no, seriamente, l'arduino vuole più di 5v. Funziona a 5v, ma per alimentarlo vuole o la USB, o un alimentatore esterno a 9v (anche una batteria 9v), oppure una corrente nel pin VIN, da 6 a 20v, raccomandata da 7 a 12. Se gli dai una 5v non funziona!
Summary
Microcontroller ATmega1280
Operating Voltage 5V
Input Voltage (recommended) 7-12V
Input Voltage (limits) 6-20V
Digital I/O Pins 54 (of which 14 provide PWM output)
Analog Input Pins 16
DC Current per I/O Pin 40 mA
DC Current for 3.3V Pin 50 mA
Flash Memory 128 KB of which 4 KB used by bootloader
SRAM 8 KB
EEPROM 4 KB
Clock Speed 16 MHz
Power
The Arduino Mega can be powered via the USB connection or with an external power supply. The power source is selected automatically.
External (non-USB) power can come either from an AC-to-DC adapter (wall-wart) or battery. The adapter can be connected by plugging a 2.1mm center-positive plug into the board's power jack. Leads from a battery can be inserted in the Gnd and Vin pin headers of the POWER connector.
The board can operate on an external supply of 6 to 20 volt. If supplied with less than 7V, however, the 5V pin may supply less than five volt and the board may be unstable. If using more than 12V, the voltage regulator may overheat and damage the board. The recommended range is 7 to 12 volt.
The power pins are as follows:
VIN. The input voltage to the Arduino board when it's using an external power source (as opposed to 5 volt from the USB connection or other regulated power source). You can supply voltage through this pin, or, if supplying voltage via the power jack, access it through this pin.
5V. The regulated power supply used to power the microcontroller and other components on the board. This can come either from VIN via an on-board regulator, or be supplied by USB or another regulated 5V supply.
3V3. A 3.3 volt supply generated by the on-board FTDI chip. Maximum current draw is 50 mA.
GND. Ground pins.
-

Destructor3
5 2 - Messaggi: 20
- Iscritto il: 24 set 2011, 16:11
0
voti
Dai solo questo ultimo aiutino per il condensatore e ho finitoo :)
-

Destructor3
5 2 - Messaggi: 20
- Iscritto il: 24 set 2011, 16:11
0
voti
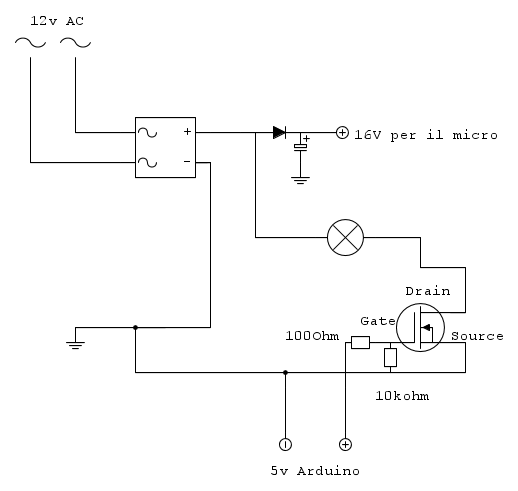
Questo lo schema con la continua per il micro. Metti una R da 10kohm fra gate e source e usa un MOS logic level (ma mi pare di averlo gia` detto).
Per usare proficuamente un simulatore, bisogna sapere molta più elettronica di lui
Plug it in - it works better!
Il 555 sta all'elettronica come Arduino all'informatica! (entrambi loro malgrado)
Se volete risposte rispondete a tutte le mie domande
Plug it in - it works better!
Il 555 sta all'elettronica come Arduino all'informatica! (entrambi loro malgrado)
Se volete risposte rispondete a tutte le mie domande
0
voti
Ciao, scusa se non sono venuto molto qui ma ho avuto da fare.. ora funziona tutto :)
Come avevi detto tu, caricando 20A sul mosfet succede che le lampade si accendono pianissimo e il mosfet schizza a una temperatura allucinante (mi sono cotto un dito)
Caricando 10A la temperatura è accettabile (saranno 70-80°C al mio tocco), non dissipato. Uso il MOS non logic.. le lampade si accendono piano e poi raggiungono la luminosità max al 90% circa (sono leggermente meno luminose che alimentate direttamente)
Non ho messo il condensatore perché il micro ho deciso di alimentarlo a parte con un ALIMENTATORE apposito (così non ho problemi di stabilità di corrente) da 500mAh 9v (una 10ina di euro)
Mi conviene mettere il condensatore prima dei mosfet? o lascio la corrente non bilanciata??
ORA COMPRO SU INTERNET I MOS LOGIC LEVEL COSI DOVREI AVERE MENO PROBLEMI :)
Grazie di tutto amico :)
Alex
Come avevi detto tu, caricando 20A sul mosfet succede che le lampade si accendono pianissimo e il mosfet schizza a una temperatura allucinante (mi sono cotto un dito)
Caricando 10A la temperatura è accettabile (saranno 70-80°C al mio tocco), non dissipato. Uso il MOS non logic.. le lampade si accendono piano e poi raggiungono la luminosità max al 90% circa (sono leggermente meno luminose che alimentate direttamente)
Non ho messo il condensatore perché il micro ho deciso di alimentarlo a parte con un ALIMENTATORE apposito (così non ho problemi di stabilità di corrente) da 500mAh 9v (una 10ina di euro)
Mi conviene mettere il condensatore prima dei mosfet? o lascio la corrente non bilanciata??
ORA COMPRO SU INTERNET I MOS LOGIC LEVEL COSI DOVREI AVERE MENO PROBLEMI :)
Grazie di tutto amico :)
Alex
-

Destructor3
5 2 - Messaggi: 20
- Iscritto il: 24 set 2011, 16:11
27 messaggi
• Pagina 3 di 3 • 1, 2, 3
Chi c’è in linea
Visitano il forum: Nessuno e 52 ospiti

Elettrotecnica e non solo (admin)
Un gatto tra gli elettroni (IsidoroKZ)
Esperienza e simulazioni (g.schgor)
Moleskine di un idraulico (RenzoDF)
Il Blog di ElectroYou (webmaster)
Idee microcontrollate (TardoFreak)
PICcoli grandi PICMicro (Paolino)
Il blog elettrico di carloc (carloc)
DirtEYblooog (dirtydeeds)
Di tutto... un po' (jordan20)
AK47 (lillo)
Esperienze elettroniche (marco438)
Telecomunicazioni musicali (clavicordo)
Automazione ed Elettronica (gustavo)
Direttive per la sicurezza (ErnestoCappelletti)
EYnfo dall'Alaska (mir)
Apriamo il quadro! (attilio)
H7-25 (asdf)
Passione Elettrica (massimob)
Elettroni a spasso (guidob)
Bloguerra (guerra)


