da
simo85 » 12 ott 2011, 16:58
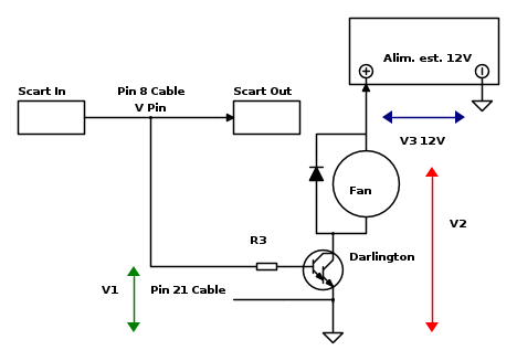
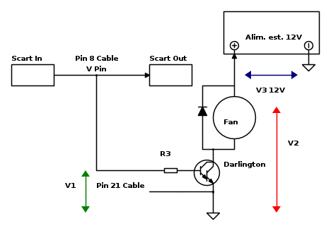
Per il consumo di quella ventola non servirebbe il Darlington. Provocherebbe solo un

di saturazione più elevata.
Di nuovo, non avresti il controllo della tensione di soglia, in più non avresti una polarizzazione fissa del transistore in quanto il
pin 8 ha una tensione di uscita variabile.
Ora, facendo un esempio
I

sicuri per la ventola li si possono ottenere solo dai terminali dell'alimentazione esterna, ossia V3.
Ipotizzando che

, questo valore è solo la differenza di potenziale tra il
pin 8 ed il
pin 21 Visto che quel riferimento non è lo stesso dell'alimentazione esterna, la differenza di potenziale vista sul terminale positivo di quest'ultima ed il
pin 21 potrebbe non essere di 12V, ma bensì differente, quindi di conseguenza la ventola non sarebbe alimentata a 12V ed il valore esatto lo si potrebbe solo misurare con il tester.