Schema Bremi BRS33.
Moderatori:
carloc,
g.schgor,
BrunoValente,
IsidoroKZ
0
voti
Ho notato una cosa, in prossimità delle due piazzole del cavetto verde e di quello rosso sono presenti due C, in questa foto si vede bene:
- Allegati
-
- 14102011-2.jpg (294.6 KiB) Osservato 4734 volte
0
voti
Il verde va a finire tramite resistenza da 2.2Kohm, ai pin 1/2 dell'integrato, si tratta della resistenza che si trova proprio sotto il regolatore, il marrone invece va direttamente al trimmer da 2,2kohm posto a sinistra dell'L146
- Allegati
-
- 14102011001-2.jpg (261.98 KiB) Osservato 4730 volte
0
voti
Di conseguenza, verde e marrone dovrebbero essere i due collegamenti relativi al pot. da 2.2K che regola la corrente.
Va da se, che gli altri due sono quelli per la regolazione della tensione. (pot. da 10K)

Va da se, che gli altri due sono quelli per la regolazione della tensione. (pot. da 10K)

marco
0
voti
Si il verde arriva tramite resistenza al pin 1e2 collegati nella stessa piazzola, e guardacaso si trova proprio una C sotto la piazzola del cavetto verde.
Per farmi capire meglio ho cerciato di nero i due punti.
L'altra C invece si trova sopra la piazzola del cavetto rosso, quindi presumo sia quello l'altro capo da collegare al potenziometro che regola la corrente, o sbaglio?
Per farmi capire meglio ho cerciato di nero i due punti.
L'altra C invece si trova sopra la piazzola del cavetto rosso, quindi presumo sia quello l'altro capo da collegare al potenziometro che regola la corrente, o sbaglio?
- Allegati
-
- 14102011-2.jpg (294.25 KiB) Osservato 4706 volte
0
voti
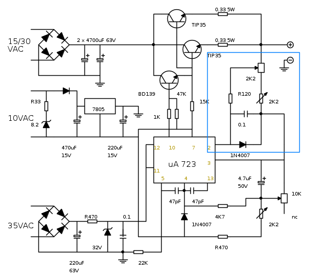
Seguendo le piste del circuito, cosa che tu puoi fare agevolmente avendolo sott'occhio, confrontale con la parte circoscritta in azzurro nello schema.
Io ho gia' controllato in parte e mi pare che ci siamo; purtroppo la mia vista non e' quella di un tempo.
Io ho gia' controllato in parte e mi pare che ci siamo; purtroppo la mia vista non e' quella di un tempo.
marco
0
voti
Lo schema che hai postato sembra combaciare in alcuni punti, ma quando mi sembra di aver sbrogliato la matassa ecco che mi incasino nuovamente!
Praticamente i due trimmer cerchiati in rosso sarebbero i due posti uno a destra e uno a sinistra del regolatore, Il problema è che non riesco nemmeno a risalire a quale sia uno e quali sia l'altro!
Praticamente i due trimmer cerchiati in rosso sarebbero i due posti uno a destra e uno a sinistra del regolatore, Il problema è che non riesco nemmeno a risalire a quale sia uno e quali sia l'altro!
0
voti
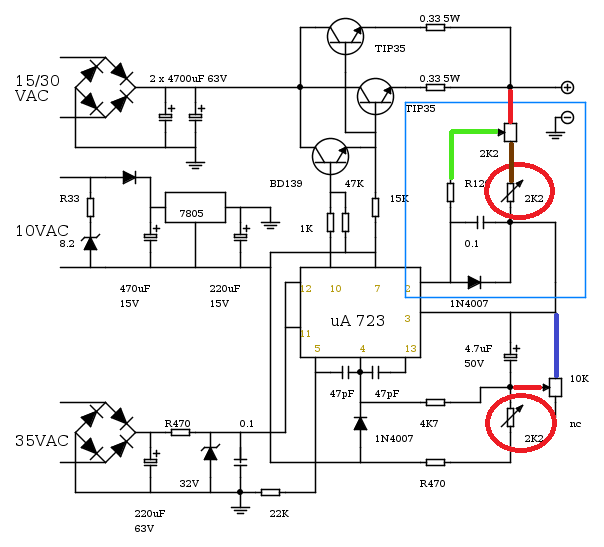
Allora ho fatto un po' di passi avanti, scusate se non vado tanto spedito ma le basi di elettronica sono poche anche se la passione è tanta.
La situazione è questa, sono riuscito a trovare il rosso al 100% lo segnato in rosso in basso a destra, infatti il ramo sullo schema postato da Marco proprio in quel punto è identico e combacia alla perfezione.
Il verde e marrone dovrebbero essere quelli sempre contrassegnati sulla schema, anche se qui sono meno sicuro perché risulta differente, per esclusione rimane il blu che non combacia per nulla sullo schema, ma essendo rimasto il potenziometro della tensione dovrebbe essere il suo.
Il rosso in alto a destra sul potenziometro della corrente che va al positivo in uscita, penso sia quasi sicuro che sia quel cavetto di cui parlavo qualche post fa che va a finire proprio sull'uscita positiva dell'ali.
Ho acceso per provare, come ricordavo il trafo si accende, anche il condensatore si carica, rilevo circa 47volt ai suoi capi, ora come mi consigliate di testare i finali e l'integrato?
La situazione è questa, sono riuscito a trovare il rosso al 100% lo segnato in rosso in basso a destra, infatti il ramo sullo schema postato da Marco proprio in quel punto è identico e combacia alla perfezione.
Il verde e marrone dovrebbero essere quelli sempre contrassegnati sulla schema, anche se qui sono meno sicuro perché risulta differente, per esclusione rimane il blu che non combacia per nulla sullo schema, ma essendo rimasto il potenziometro della tensione dovrebbe essere il suo.
Il rosso in alto a destra sul potenziometro della corrente che va al positivo in uscita, penso sia quasi sicuro che sia quel cavetto di cui parlavo qualche post fa che va a finire proprio sull'uscita positiva dell'ali.
Ho acceso per provare, come ricordavo il trafo si accende, anche il condensatore si carica, rilevo circa 47volt ai suoi capi, ora come mi consigliate di testare i finali e l'integrato?
- Allegati
-
- 55bf5f451c9ff3e72df6b29b6fbe227cde0e3cb0_3_650.png (45.25 KiB) Osservato 4682 volte
0
voti
Visto che il pin 2 e' collegato al trimmer posto alla sinistra dell'IC, questo e' il trimmer che contribuisce alla regolazione della corrente. Ad uno dei suoi capi e' connesso il cavo marrone da collegarsi al potenziometro.
Lo stesso pin 2 e' collegato, tramite una resistenza, al cavo verde che dovrebbe essere collegato al pin centrale dello stesso potenziometro.
Il terzo capo del potenziometro, andrebbe collegato all'uscita positiva.
Controlla se ho visto bene e, se si, confermami questi punti.
Cerca pero' di collaborare attivamente; io credo di aver fatto tutto il possibile ma sei tu che devi fare il resto.

Lo stesso pin 2 e' collegato, tramite una resistenza, al cavo verde che dovrebbe essere collegato al pin centrale dello stesso potenziometro.
Il terzo capo del potenziometro, andrebbe collegato all'uscita positiva.
Controlla se ho visto bene e, se si, confermami questi punti.
Cerca pero' di collaborare attivamente; io credo di aver fatto tutto il possibile ma sei tu che devi fare il resto.

marco
Chi c’è in linea
Visitano il forum: Google [Bot] e 82 ospiti

Elettrotecnica e non solo (admin)
Un gatto tra gli elettroni (IsidoroKZ)
Esperienza e simulazioni (g.schgor)
Moleskine di un idraulico (RenzoDF)
Il Blog di ElectroYou (webmaster)
Idee microcontrollate (TardoFreak)
PICcoli grandi PICMicro (Paolino)
Il blog elettrico di carloc (carloc)
DirtEYblooog (dirtydeeds)
Di tutto... un po' (jordan20)
AK47 (lillo)
Esperienze elettroniche (marco438)
Telecomunicazioni musicali (clavicordo)
Automazione ed Elettronica (gustavo)
Direttive per la sicurezza (ErnestoCappelletti)
EYnfo dall'Alaska (mir)
Apriamo il quadro! (attilio)
H7-25 (asdf)
Passione Elettrica (massimob)
Elettroni a spasso (guidob)
Bloguerra (guerra)



