Generatore/sorgente di rumore casuale
Moderatori:
carloc,
g.schgor,
BrunoValente,
IsidoroKZ
29 messaggi
• Pagina 3 di 3 • 1, 2, 3
8
voti
Questi sono i vari blocchi da implementare. Il LFSR potrebbe essere una cosa del genere:
Ho aggiunto l'inverter finale per fare l'albero di exnor e un gruppo RC per resettare il registro all'accensione. Se per caso partisse con tutti uno dentro, il circuito non funzionerebbe. Verifica che quei collegamenti delle exor diano una sequenza di lunghezza massima.
Ho aggiunto 4 indicazioni di possibili uscite di bit pseudocasuali alle uscite delle exor. Il numero di bit disponibili e` pero` sempre 8: se ad esempio usi l'uscita della prima XOR, NON puoi usare contemporaneamente Q3 e Q8, perche' il primo xor e` una combinazione lineare di Q3 e Q8. Le altre possibili uscite sugli exor servono solo per fare una sequenza di colori diversa.
Il generatore di clock per lo shift register e` fatto cosi`:
L'integrato e` uno dei 4 operazionali contenuti nell'LM324 ed e` alimentato a singola alimentazione, come la logica.
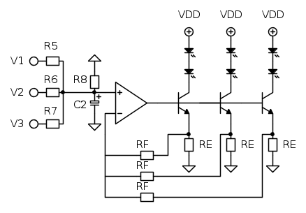
I convertitori A/D sono fatti in questo modo
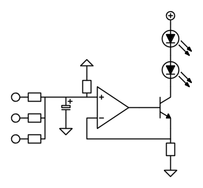
La tensione sul morsetto non invertente del 324 direi di tenerla al massimo a 1V. Se metti una sola serie di led il circuito va bene cosi`. Se metti delle stringhe in parallelo, ogni stringa deve avere una resistenza in serie per garantire che le correnti si dividano uniformemente.
Il condensatore sull'ingresso serve a fare il passaggio sfumato da un colore all'altro. Si puo` anche fare a due celle, in modo che il colore cominci a cambiare adagio poi acceleri il cambiamento e rallenti di nuovo verso la fine. Con un solo condensatore la variazione di colore e` veloce all'inizio della commutazione e poi rallenta.
Devi fare due circuiti uguali per rosso e verde, e uno con soli due ingressi per il blu. Gli 8 ingressi dei tre A/D li colleghi a caso sulle uscite dello shift register. Se non ti piace la sequenza che viene fuori, cambia l'ordine dei collegamenti dei D/A oppure usa anche le uscite supplementari che avevo indicato.
Non puoi alimentare il circuito direttamente da un alimentatore per laptop perche' sei fuori specifiche con la tensione di alimentazione delle porte logiche: di solito quegli alimentatori danno in uscita 19V (ma ce ne sono anche a 15V) e la tensione massima delle porte e` di 18V. Se alimenti a 19V una porta che ha tensione massima di 18V non capita nulla di male, ma professionalmente non si fa!
Se hai bisogno del calcolo dei componenti, sono qui.
Ho aggiunto l'inverter finale per fare l'albero di exnor e un gruppo RC per resettare il registro all'accensione. Se per caso partisse con tutti uno dentro, il circuito non funzionerebbe. Verifica che quei collegamenti delle exor diano una sequenza di lunghezza massima.
Ho aggiunto 4 indicazioni di possibili uscite di bit pseudocasuali alle uscite delle exor. Il numero di bit disponibili e` pero` sempre 8: se ad esempio usi l'uscita della prima XOR, NON puoi usare contemporaneamente Q3 e Q8, perche' il primo xor e` una combinazione lineare di Q3 e Q8. Le altre possibili uscite sugli exor servono solo per fare una sequenza di colori diversa.
Il generatore di clock per lo shift register e` fatto cosi`:
L'integrato e` uno dei 4 operazionali contenuti nell'LM324 ed e` alimentato a singola alimentazione, come la logica.
I convertitori A/D sono fatti in questo modo
La tensione sul morsetto non invertente del 324 direi di tenerla al massimo a 1V. Se metti una sola serie di led il circuito va bene cosi`. Se metti delle stringhe in parallelo, ogni stringa deve avere una resistenza in serie per garantire che le correnti si dividano uniformemente.
Il condensatore sull'ingresso serve a fare il passaggio sfumato da un colore all'altro. Si puo` anche fare a due celle, in modo che il colore cominci a cambiare adagio poi acceleri il cambiamento e rallenti di nuovo verso la fine. Con un solo condensatore la variazione di colore e` veloce all'inizio della commutazione e poi rallenta.
Devi fare due circuiti uguali per rosso e verde, e uno con soli due ingressi per il blu. Gli 8 ingressi dei tre A/D li colleghi a caso sulle uscite dello shift register. Se non ti piace la sequenza che viene fuori, cambia l'ordine dei collegamenti dei D/A oppure usa anche le uscite supplementari che avevo indicato.
Non puoi alimentare il circuito direttamente da un alimentatore per laptop perche' sei fuori specifiche con la tensione di alimentazione delle porte logiche: di solito quegli alimentatori danno in uscita 19V (ma ce ne sono anche a 15V) e la tensione massima delle porte e` di 18V. Se alimenti a 19V una porta che ha tensione massima di 18V non capita nulla di male, ma professionalmente non si fa!
Se hai bisogno del calcolo dei componenti, sono qui.
Per usare proficuamente un simulatore, bisogna sapere molta più elettronica di lui
Plug it in - it works better!
Il 555 sta all'elettronica come Arduino all'informatica! (entrambi loro malgrado)
Se volete risposte rispondete a tutte le mie domande
Plug it in - it works better!
Il 555 sta all'elettronica come Arduino all'informatica! (entrambi loro malgrado)
Se volete risposte rispondete a tutte le mie domande
0
voti
Grazie! Quasi non ho parole per ricambiare la tua gentilezza, credimi.
Per i calcoli dell'oscillatore non dovrei avere molti problemi, ma li posterò lo stesso.
Per il DA mi riapro il libro e posterò i calcoli con eventuali dubbi.
Per il pilotaggio di corrente controllato in tensione idem, che ho meno dimestichezza con questo..
Ora mi faccio il caffè e più tardi vedo di ragionare su tutte le indicazioni date.
Ancora grazie!
Per i calcoli dell'oscillatore non dovrei avere molti problemi, ma li posterò lo stesso.
Per il DA mi riapro il libro e posterò i calcoli con eventuali dubbi.
Per il pilotaggio di corrente controllato in tensione idem, che ho meno dimestichezza con questo..
Ora mi faccio il caffè e più tardi vedo di ragionare su tutte le indicazioni date.
Ancora grazie!

1
voti
Ciao
IsidoroKZ, arrivo un po' in ritardo dopo vari impegni..
Oscillatore:
Con LM324 alimentato a VDD, quindi
Probabile che in parallelo a
metta un condensatore variabile per variare la frequenza. O un potenziometro in serie a
.
Convertitore:
Quindi lasciando
e
uguali, nel caso in cui
(per convenienza la chiamo
,
quindi

Se non sbaglio:



Spero di non aver fatto troppi errori e di non aver sottovalutato o dimenticato qualcosa.
Aggiungo però un paio di dubbi..
1) Perché mantenere la tensione sul morsetto non invertente di circa 1V? Non mi è chiaro.
2) Secondo lo schema del convertitore da te iniziato posso usare i LED RGB in parallelo solo se ad anodo comune con resistore in serie come hai giustamente detto che comunque vale per qualsiasi stringa LED in parallelo.
Scrivo questo perché secondo il posizionamento dei LED nello schema attuale, ad ogni BJT una serie dello stesso colore.
Devo ancora verificare il polinomio.
Grazie.

Oscillatore:
Con LM324 alimentato a VDD, quindi

Probabile che in parallelo a
metta un condensatore variabile per variare la frequenza. O un potenziometro in serie a
.Convertitore:
IsidoroKZ ha scritto:La tensione sul morsetto non invertente del 324 direi di tenerla al massimo a 1V
Quindi lasciando
e
uguali, nel caso in cui
(per convenienza la chiamo
,
quindi 
Se non sbaglio:



Spero di non aver fatto troppi errori e di non aver sottovalutato o dimenticato qualcosa.
Aggiungo però un paio di dubbi..
1) Perché mantenere la tensione sul morsetto non invertente di circa 1V? Non mi è chiaro.
2) Secondo lo schema del convertitore da te iniziato posso usare i LED RGB in parallelo solo se ad anodo comune con resistore in serie come hai giustamente detto che comunque vale per qualsiasi stringa LED in parallelo.
Scrivo questo perché secondo il posizionamento dei LED nello schema attuale, ad ogni BJT una serie dello stesso colore.
Devo ancora verificare il polinomio.
Grazie.

5
voti
La frequenza dell'oscillatore non e` quella data dalla formula che hai postato, dipende anche dall'ampiezza dell'isteresi, che e` determinata dalle tre resistenze sull'ingresso non invertente. Per avere la formula che hai indicato le resistenze R1 ed R2 devono essere da 220kohm e da 200kohm. Se poi le metti entrambe da 220kohm va benissimo.
Nel convertitore D/A le tre resistenze devono avere valori scalati con le potenze di due, ad esempio 23.5kohm, 47kohm e 94kohm, che si fanno con 5 resistenze da 47kohm, se non trovi i valori che ci vanno vicino. Se poi metti 22kohm, 47kohm e 100kohm va benissimo lo stesso.
A questo punto la resistenza R deve essere da 1.1kohm. Con questa scelta, se decidi di avere la corrente massima di 20mA in uscita, la resistenza sull'emettitore deve essere da 47ohm.
Poi continuo, devo scappare prima che mi chiuda un negozio.
Nel convertitore D/A le tre resistenze devono avere valori scalati con le potenze di due, ad esempio 23.5kohm, 47kohm e 94kohm, che si fanno con 5 resistenze da 47kohm, se non trovi i valori che ci vanno vicino. Se poi metti 22kohm, 47kohm e 100kohm va benissimo lo stesso.
A questo punto la resistenza R deve essere da 1.1kohm. Con questa scelta, se decidi di avere la corrente massima di 20mA in uscita, la resistenza sull'emettitore deve essere da 47ohm.
Poi continuo, devo scappare prima che mi chiuda un negozio.
Per usare proficuamente un simulatore, bisogna sapere molta più elettronica di lui
Plug it in - it works better!
Il 555 sta all'elettronica come Arduino all'informatica! (entrambi loro malgrado)
Se volete risposte rispondete a tutte le mie domande
Plug it in - it works better!
Il 555 sta all'elettronica come Arduino all'informatica! (entrambi loro malgrado)
Se volete risposte rispondete a tutte le mie domande
0
voti
Grazie, ecco cosa avevo sottovalutato come un pistola.. 
Vorrà dire che mi rifarò i calcoli e ci ragionerò sopra.
Se non mi hai corretto i calcoli del convertitore suppongo di non aver fatto altri disastri.
A presto.

Vorrà dire che mi rifarò i calcoli e ci ragionerò sopra.
Se non mi hai corretto i calcoli del convertitore suppongo di non aver fatto altri disastri.
A presto.

5
voti
Nel convertitore non hai messo le resistenze pesate.
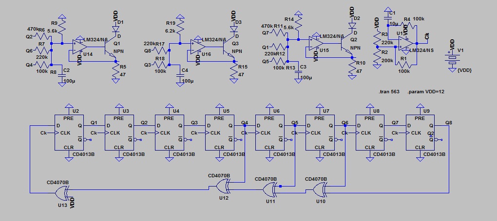
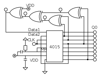
Qui lo schema del circuito fatto con ltspice. Non avevo il 4015 e ho fatto il registro con 8 flip flop.
Il "D/A" a due bit e` quello del blu, gli altri sono rosso e verde.
Non ho ridimensionato l'immagine altrimenti non era piu` leggibile.
Questa invece la simulazione della corrente nei led per tutto un ciclo, 255 colori, con quel clock circa 9 minuti.
Le tre tracce sono del colore dei rispettivi led. Verso il fondo si vede quando il ciclo ricomincia, con tutti e tre i led spenti.
Infine allego anche il file .asc usato per la simulazione con LTSpice. Ho usato le aggiunte LTSpice Plus che si trovano qui
Qui lo schema del circuito fatto con ltspice. Non avevo il 4015 e ho fatto il registro con 8 flip flop.
Il "D/A" a due bit e` quello del blu, gli altri sono rosso e verde.
Non ho ridimensionato l'immagine altrimenti non era piu` leggibile.
Questa invece la simulazione della corrente nei led per tutto un ciclo, 255 colori, con quel clock circa 9 minuti.
Le tre tracce sono del colore dei rispettivi led. Verso il fondo si vede quando il ciclo ricomincia, con tutti e tre i led spenti.
Infine allego anche il file .asc usato per la simulazione con LTSpice. Ho usato le aggiunte LTSpice Plus che si trovano qui
- Allegati
-
LFSR.zip- (1.72 KiB) Scaricato 138 volte
Per usare proficuamente un simulatore, bisogna sapere molta più elettronica di lui
Plug it in - it works better!
Il 555 sta all'elettronica come Arduino all'informatica! (entrambi loro malgrado)
Se volete risposte rispondete a tutte le mie domande
Plug it in - it works better!
Il 555 sta all'elettronica come Arduino all'informatica! (entrambi loro malgrado)
Se volete risposte rispondete a tutte le mie domande
0
voti
isidoroKZ ha scritto:Nel convertitore non hai messo le resistenze pesate.
Già.
IsidoroKZ ha scritto:Con questa scelta, se decidi di avere la corrente massima di 20mA in uscita, la resistenza sull'emettitore deve essere da 47ohm.
OK, quindi nel caso di rimanere un po' più su con la corrente di Collettore (per mettere magari i LED in parallelo) ora sono più sicuro sui conti da farmi in base alle formule postate riguardo il convertitore, tenendo poi in conto anche la dissipazione di potenza del transistore.
Prendo decisione riguardo ai LED, ossia a ciascun BJT stesso colore o RGB (penso quest'ultimo tipo anche se voglio fare un paio di prove "visive"), vedo di aggiustare eventualmente i valori e monto tutto l'ambaradan nei prossimi giorni. :)
Lo caricherò su YouTube come ho fatto in più casi.
Ancora grazie!

0
voti
Ciao
IsidoroKZ, ho un' ultima domanda prima di andare a comprare le XOR domani.
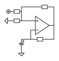
Ho pensato velocemente di aggiungere più operazionali (dato che di LM324 nel cassetto ne ho vari) in modo da avere il supporto per più LED magari. Avevo pensato a questa disposizione:
Per il momento non vedo nessun inconveniente, ma non vorrei mi stesse sfuggendo qualcosa come spesso mi capita..
Grazie ancora.
Ho pensato velocemente di aggiungere più operazionali (dato che di LM324 nel cassetto ne ho vari) in modo da avere il supporto per più LED magari. Avevo pensato a questa disposizione:
Per il momento non vedo nessun inconveniente, ma non vorrei mi stesse sfuggendo qualcosa come spesso mi capita..
Grazie ancora.
2
voti
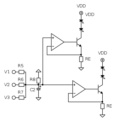
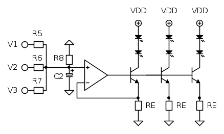
Si` puoi farlo, ma ci sono anche altre soluzioni.
Inoltre tieni presente che ho disegnato due led in serie, ma in realta` possono essere molti di piu`. La tensione totale sui led a corrente massima puo` arrivare fino a un paio di volt in meno dell'alimentazione. Se alimenti a 19V (mi pareva che volessi usare un adattatore da PC) puoi mettere 4 o 5 led blu in serie.
Se usi una alimentazione a 19V, metti un 7812 o un 7815 per alimentare l'elettronica e scala le resistenze del D/A per usare al massimo 1V circa.
Altre soluzioni, dicevo, possono essere le seguenti
in cui un ramo e` controllato, per gli altri si spera che le tolleranze delle resistenze e le differenze della VBE dei transistori non facciano troppe differenze.
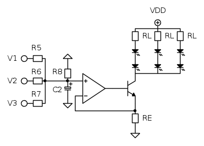
Altra soluzione e` la seguente in cui si controlla la corrente media dei rami, ma si confida sempre sul fatto che le tolleranze non siano troppo elevate:
Infine un'altra soluzione ancora, sempre nell'ottica di risparmiare operazionali e questa volta anche transistori, e` la seguente
In questo circuito la RE va scalata di un fattore pari al numero di rami: se hai 3 rami, al posto di 47ohm, come mi pare fosse, la metti da 15ohm o da 16ohm. Le resistenze RL servono ad assorbire la differenza di tensione delle varie stringhe: se ad esempio prevedi che le stringhe abbiano una differenza di tensione di 0.4V e vuoi una differenza di corrente massima fra le stringhe di 3mA, la resistenza deve essere da 120 ohm, che pero` fa una caduta di 2.4V e riduce di una unita` il numero di led che puoi mettere in serie.
Come regola pratica sulla resistenza aggiunta su ogni ramo alla massima corrente si puo` far cadere una tensione pari a quella di un led.
Inoltre tieni presente che ho disegnato due led in serie, ma in realta` possono essere molti di piu`. La tensione totale sui led a corrente massima puo` arrivare fino a un paio di volt in meno dell'alimentazione. Se alimenti a 19V (mi pareva che volessi usare un adattatore da PC) puoi mettere 4 o 5 led blu in serie.
Se usi una alimentazione a 19V, metti un 7812 o un 7815 per alimentare l'elettronica e scala le resistenze del D/A per usare al massimo 1V circa.
Altre soluzioni, dicevo, possono essere le seguenti
in cui un ramo e` controllato, per gli altri si spera che le tolleranze delle resistenze e le differenze della VBE dei transistori non facciano troppe differenze.
Altra soluzione e` la seguente in cui si controlla la corrente media dei rami, ma si confida sempre sul fatto che le tolleranze non siano troppo elevate:
Infine un'altra soluzione ancora, sempre nell'ottica di risparmiare operazionali e questa volta anche transistori, e` la seguente
In questo circuito la RE va scalata di un fattore pari al numero di rami: se hai 3 rami, al posto di 47ohm, come mi pare fosse, la metti da 15ohm o da 16ohm. Le resistenze RL servono ad assorbire la differenza di tensione delle varie stringhe: se ad esempio prevedi che le stringhe abbiano una differenza di tensione di 0.4V e vuoi una differenza di corrente massima fra le stringhe di 3mA, la resistenza deve essere da 120 ohm, che pero` fa una caduta di 2.4V e riduce di una unita` il numero di led che puoi mettere in serie.
Come regola pratica sulla resistenza aggiunta su ogni ramo alla massima corrente si puo` far cadere una tensione pari a quella di un led.
Per usare proficuamente un simulatore, bisogna sapere molta più elettronica di lui
Plug it in - it works better!
Il 555 sta all'elettronica come Arduino all'informatica! (entrambi loro malgrado)
Se volete risposte rispondete a tutte le mie domande
Plug it in - it works better!
Il 555 sta all'elettronica come Arduino all'informatica! (entrambi loro malgrado)
Se volete risposte rispondete a tutte le mie domande
29 messaggi
• Pagina 3 di 3 • 1, 2, 3
Chi c’è in linea
Visitano il forum: Nessuno e 73 ospiti

Elettrotecnica e non solo (admin)
Un gatto tra gli elettroni (IsidoroKZ)
Esperienza e simulazioni (g.schgor)
Moleskine di un idraulico (RenzoDF)
Il Blog di ElectroYou (webmaster)
Idee microcontrollate (TardoFreak)
PICcoli grandi PICMicro (Paolino)
Il blog elettrico di carloc (carloc)
DirtEYblooog (dirtydeeds)
Di tutto... un po' (jordan20)
AK47 (lillo)
Esperienze elettroniche (marco438)
Telecomunicazioni musicali (clavicordo)
Automazione ed Elettronica (gustavo)
Direttive per la sicurezza (ErnestoCappelletti)
EYnfo dall'Alaska (mir)
Apriamo il quadro! (attilio)
H7-25 (asdf)
Passione Elettrica (massimob)
Elettroni a spasso (guidob)
Bloguerra (guerra)










