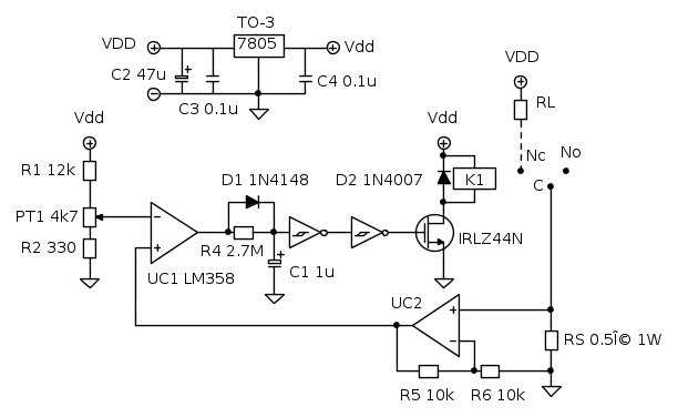
Ciao, questo è lo schema.
Ricorda le considerazioni sul regolatore dette in precedenza, K1 può avere una tensione nominale di 6V.
Tra il pin di Vdd e GND sugli integrati metti un condensatore di bypass così:
Stesso discorso per il 74HC14.
Ovviamente quando regoli la limitazione dovrai servirti del voltmetro sul pin invertente di UC1.
protezione da cortocircuito per alimentatori
Moderatori:
carloc,
g.schgor,
BrunoValente,
IsidoroKZ
45 messaggi
• Pagina 3 di 5 • 1, 2, 3, 4, 5
0
voti
e nel caso dell'ali da 5v VDD e Vdd coincidono?
-

mikydrummer
88 1 5 - New entry

- Messaggi: 66
- Iscritto il: 1 mag 2012, 18:09
1
voti
Ci sono un paio di cose che non mi convincono:
1) L'alimentatore di partenza non è protetto, ma non c'è proprio limitazione di corrente? In tal caso, la protezione con relè è quasi sicuramente troppo lenta per salvare l'alimentatore da un cortocircuito.
2) In caso di cortocircuito sull'uscita, finché non viene rimosso il cortocircuito, la protezione farebbe accendere e spegnere il relè con un periodo dipendente dal ritardo inserito nell'anello. E ciò non è bello.
1) L'alimentatore di partenza non è protetto, ma non c'è proprio limitazione di corrente? In tal caso, la protezione con relè è quasi sicuramente troppo lenta per salvare l'alimentatore da un cortocircuito.
2) In caso di cortocircuito sull'uscita, finché non viene rimosso il cortocircuito, la protezione farebbe accendere e spegnere il relè con un periodo dipendente dal ritardo inserito nell'anello. E ciò non è bello.
It's a sin to write
instead of
(Anonimo).
...'cos you know that
ain't
, right?
You won't get a sexy tan if you write
in lieu of
.
Take a log for a fireplace, but don't take
for
arithm.
instead of
(Anonimo)....'cos you know that
ain't
, right?You won't get a sexy tan if you write
in lieu of
.Take a log for a fireplace, but don't take
for
arithm.-

DirtyDeeds
55,9k 7 11 13 - G.Master EY

- Messaggi: 7012
- Iscritto il: 13 apr 2010, 16:13
- Località: Somewhere in nowhere
4
voti
Si chiama hic-up mode: ci prova, se c'e` ancora il corto sta buono per un po', poi ci riprova ancora.
Per usare proficuamente un simulatore, bisogna sapere molta più elettronica di lui
Plug it in - it works better!
Il 555 sta all'elettronica come Arduino all'informatica! (entrambi loro malgrado)
Se volete risposte rispondete a tutte le mie domande
Plug it in - it works better!
Il 555 sta all'elettronica come Arduino all'informatica! (entrambi loro malgrado)
Se volete risposte rispondete a tutte le mie domande
1
voti
Sempre che sia sopravvissuto al primo corto 
It's a sin to write
instead of
(Anonimo).
...'cos you know that
ain't
, right?
You won't get a sexy tan if you write
in lieu of
.
Take a log for a fireplace, but don't take
for
arithm.
instead of
(Anonimo)....'cos you know that
ain't
, right?You won't get a sexy tan if you write
in lieu of
.Take a log for a fireplace, but don't take
for
arithm.-

DirtyDeeds
55,9k 7 11 13 - G.Master EY

- Messaggi: 7012
- Iscritto il: 13 apr 2010, 16:13
- Località: Somewhere in nowhere
1
voti
gohan ha scritto:In effetti i relè sono un po' lenti..
Sì e no, dipende com'è fatto l'alimentatore, ma questo ce lo dovrebbe dire
D'altra parte, se per esempio colleghi all'uscita dell'alimentatore un circuito che ha in ingresso un grosso condensatore e limiti la corrente a un valore basso, prima che il condensatore si carichi di "singhiozzi" il relè ne deve fare parecchi, soprattutto se uno imposta un tempo di intervento breve.
It's a sin to write
instead of
(Anonimo).
...'cos you know that
ain't
, right?
You won't get a sexy tan if you write
in lieu of
.
Take a log for a fireplace, but don't take
for
arithm.
instead of
(Anonimo)....'cos you know that
ain't
, right?You won't get a sexy tan if you write
in lieu of
.Take a log for a fireplace, but don't take
for
arithm.-

DirtyDeeds
55,9k 7 11 13 - G.Master EY

- Messaggi: 7012
- Iscritto il: 13 apr 2010, 16:13
- Località: Somewhere in nowhere
0
voti
credo abbia solo un fusibile... comunque è questo o simile a questo
http://www.monclick.it/schede/nokia/02702K6/ac-8e.htm
http://www.monclick.it/schede/nokia/02702K6/ac-8e.htm
-

mikydrummer
88 1 5 - New entry

- Messaggi: 66
- Iscritto il: 1 mag 2012, 18:09
3
voti
mikydrummer ha scritto: è questo o simile a questo
http://www.monclick.it/schede/nokia/02702K6/ac-8e.htm
Io credo (ma e' solo un'opinione personale) che in certi casi sia necessario valutare anche il lato economico della cosa; hai considerato che, probabilmente, per fare la protezione spenderai piu' di quello che costa l'alimentatore?
Se poi lo consideri come un esercizio volto ad imparare qualcosa, allora nulla da dire.
marco
0
voti
esattamente
lo faccio principalmente per scopo didattico, e per unire l'utile al dilettevole 
-

mikydrummer
88 1 5 - New entry

- Messaggi: 66
- Iscritto il: 1 mag 2012, 18:09
45 messaggi
• Pagina 3 di 5 • 1, 2, 3, 4, 5
Chi c’è in linea
Visitano il forum: Nessuno e 81 ospiti

Elettrotecnica e non solo (admin)
Un gatto tra gli elettroni (IsidoroKZ)
Esperienza e simulazioni (g.schgor)
Moleskine di un idraulico (RenzoDF)
Il Blog di ElectroYou (webmaster)
Idee microcontrollate (TardoFreak)
PICcoli grandi PICMicro (Paolino)
Il blog elettrico di carloc (carloc)
DirtEYblooog (dirtydeeds)
Di tutto... un po' (jordan20)
AK47 (lillo)
Esperienze elettroniche (marco438)
Telecomunicazioni musicali (clavicordo)
Automazione ed Elettronica (gustavo)
Direttive per la sicurezza (ErnestoCappelletti)
EYnfo dall'Alaska (mir)
Apriamo il quadro! (attilio)
H7-25 (asdf)
Passione Elettrica (massimob)
Elettroni a spasso (guidob)
Bloguerra (guerra)



