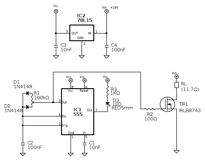
In quel caso R2 serve e il MOS li non carica l'output del 555
Pilotare in PWM un piccolo carico resistivo
Moderatori:
carloc,
g.schgor,
BrunoValente,
IsidoroKZ
40 messaggi
• Pagina 3 di 4 • 1, 2, 3, 4
0
voti
Il MOS può essere pilotato sul pin 7. In questo articolo di
g.schgor viene descritto il PWM e 555 con quella tipologia.
In quel caso R2 serve e il MOS li non carica l'output del 555
In quel caso R2 serve e il MOS li non carica l'output del 555
1
voti
Grazie mille
PietroBaima per aver reso lo schema molto più ordinato e leggibile
Sono piuttosto disordinato, devo migliorare molto.
Ma hai sbagliato o hai messo di proposito Vcc sul carico RL invece che Vin 19V?
Comunque, per quale motivo non vi piace il LED sul pin 7? Pensate che potrebbe ostacolare il corretto funzionamento del Mosfet? Se lo spostassi sul pin 3 non causerebbe qualche altro problema?
Sono piuttosto disordinato, devo migliorare molto.
Ma hai sbagliato o hai messo di proposito Vcc sul carico RL invece che Vin 19V?
Comunque, per quale motivo non vi piace il LED sul pin 7? Pensate che potrebbe ostacolare il corretto funzionamento del Mosfet? Se lo spostassi sul pin 3 non causerebbe qualche altro problema?
2
voti
Sì, quella resistenza non serve.
Ho rifatto lo schema, ero di corsa e non l'ho controllato.
Conviene derivare il comando del MOS dall'uscita 3 e magari usare l'uscita 7 per fare accendere il led (il quale apparirà acceso in PWM anche lui)
Ho rifatto lo schema, ero di corsa e non l'ho controllato.
Conviene derivare il comando del MOS dall'uscita 3 e magari usare l'uscita 7 per fare accendere il led (il quale apparirà acceso in PWM anche lui)
-

PietroBaima
90,7k 7 12 13 - G.Master EY

- Messaggi: 12207
- Iscritto il: 12 ago 2012, 1:20
- Località: Londra
2
voti
Tricka90 ha scritto:Ma hai sbagliato o hai messo di proposito Vcc sul carico RL invece che Vin 19V?
No, ho sbagliato!

Tricka90 ha scritto:Comunque, per quale motivo non vi piace il LED sul pin 7?
Sul pin 7 c'è un semplice transitor che "chiude" verso lo 0V.
Tricka90 ha scritto: Se lo spostassi sul pin 3 non causerebbe qualche altro problema?
Al limite potrebbe rallentare un po' i fronti, ma è un problema che non esiste per questo specifico circuito.
Puoi collegarlo al 7 o al 3.
Adesso modifico lo schema.
Apprezzo molto che tu abbia detto che devi migliorare con gli schemi.
Non dico di più, ma se cerchi sui blog magari trovi un articolo con dei consigli su come fare gli schemi

-

PietroBaima
90,7k 7 12 13 - G.Master EY

- Messaggi: 12207
- Iscritto il: 12 ago 2012, 1:20
- Località: Londra
0
voti
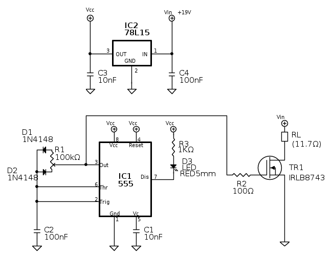
Vi ringrazio adesso apporto la correzione, mi sento più tranquillo anch'io se li tengo separati!
Giusto per togliermi la curiosità, c'è qualche motivo interessante per cui mi consigliate di spostare il Mosfet sul pin 3?
A parte il fatto che li il segnale sarebbe più quadrato, devo dire che sul pin 7 è già quadratissimo, esattamente quanto le PWM che genero coi PIC (sempre che quelle possano considerarsi abbastanza quadrate, non sono esperto).
Giusto per togliermi la curiosità, c'è qualche motivo interessante per cui mi consigliate di spostare il Mosfet sul pin 3?
3
voti
-

PietroBaima
90,7k 7 12 13 - G.Master EY

- Messaggi: 12207
- Iscritto il: 12 ago 2012, 1:20
- Località: Londra
1
voti
Tricka90 ha scritto:Giusto per togliermi la curiosità, c'è qualche motivo interessante per cui mi consigliate di spostare il Mosfet sul pin 3?![]()
Pilotando il MOS dal pin 7 bisogna necessariamente avere una resistenza di pull up, la quale non può essere troppo bassa per non far scorrere nel BJT interno al 555 troppa corrente, quando è chiuso e impone l'uscita a livello logico basso. 10k
sembrano essere un valore del tutto ragionevole.La stessa resistenza deve però caricare la capacità di gate del MOS, per cui la sua velocità di accensione non può essere così elevata come quella che avrebbe se fosse collegato al pin 3, dove invece l'uscita può imporre anche il livello alto perché è fatta con un push-pull e non c'è bisogno di alcuna resistenza di pull up.
Tricka90 ha scritto:devo dire che sul pin 7 è già quadratissimo
Questa è solo una questione di scala sull'oscilloscopio.
Per vedere la differenza dovresti visualizzare entrambi i segnali, con un MOS sul pin 7 e un altro sul pin 3 e zoomare sul fronte di salita. Dovresti vedere una bella differenza.
-

PietroBaima
90,7k 7 12 13 - G.Master EY

- Messaggi: 12207
- Iscritto il: 12 ago 2012, 1:20
- Località: Londra
0
voti
Grazie infinite!!!
Mi hai fatto capire un sacco di cose, e non vedo l'ora di fare il test con l'oscilloscopio, che figata!!!
Solo una cosa non mi è chiara:
...mmm non ti seguo e quindi che svantaggio dovrebbe comportare sul LED?
Infine, dato che il circuito stavolta è piuttosto piccolo, stavo pensando di aggiungere un pizzico di sfida saldando il tutto in SMD!
Non ho mai provato e sarebbe una bella occasione per fare un tentativo. Pensate che troverei tutti questi componenti in SMD (a parte LED e resistenze di carico ovviamente)? Il costo sarebbe superiore o inferiore?.....ma soprattutto pensate sia fattibile con un semplice saldatore economico (per non dire cinese
), un supporto di saldatura con lente di ingrandimento, e realizzando la PCB con metodo "stira e ammira"? O dovrei per forza procurarmi degli strumenti adatti?
Mi hai fatto capire un sacco di cose, e non vedo l'ora di fare il test con l'oscilloscopio, che figata!!!
Solo una cosa non mi è chiara:
PietroBaima ha scritto:Sul pin 7 c'è un semplice transitor che "chiude" verso lo 0V.
...mmm non ti seguo e quindi che svantaggio dovrebbe comportare sul LED?
Infine, dato che il circuito stavolta è piuttosto piccolo, stavo pensando di aggiungere un pizzico di sfida saldando il tutto in SMD!
2
voti
Tricka90 ha scritto:...mmm non ti seguo e quindi che svantaggio dovrebbe comportare sul LED?
Quando il pin 7 "si apre" il led vede una resistenza pari a 10k
+1k
, troppo alta perché possa accendersi ad una luminosità soddisfacente (e poi la luminosità è anche soggetta al PWM)Tricka90 ha scritto:Infine, dato che il circuito stavolta è piuttosto piccolo, stavo pensando di aggiungere un pizzico di sfida saldando il tutto in SMD!
Direi che è fattibilissimo. Prendi un 555 in SOIC e le resistenze 1206 e vedrai che con lo stira e ammira e saldatore con punta grande non avrai problemi. da RS trovi tutto senza problemi.
-

PietroBaima
90,7k 7 12 13 - G.Master EY

- Messaggi: 12207
- Iscritto il: 12 ago 2012, 1:20
- Località: Londra
40 messaggi
• Pagina 3 di 4 • 1, 2, 3, 4
Chi c’è in linea
Visitano il forum: Nessuno e 116 ospiti

Elettrotecnica e non solo (admin)
Un gatto tra gli elettroni (IsidoroKZ)
Esperienza e simulazioni (g.schgor)
Moleskine di un idraulico (RenzoDF)
Il Blog di ElectroYou (webmaster)
Idee microcontrollate (TardoFreak)
PICcoli grandi PICMicro (Paolino)
Il blog elettrico di carloc (carloc)
DirtEYblooog (dirtydeeds)
Di tutto... un po' (jordan20)
AK47 (lillo)
Esperienze elettroniche (marco438)
Telecomunicazioni musicali (clavicordo)
Automazione ed Elettronica (gustavo)
Direttive per la sicurezza (ErnestoCappelletti)
EYnfo dall'Alaska (mir)
Apriamo il quadro! (attilio)
H7-25 (asdf)
Passione Elettrica (massimob)
Elettroni a spasso (guidob)
Bloguerra (guerra)
del LED. Pirla che sono 

pigreco]=π