Quando ho avuto necessità di piccole correnti costanti le ho sempre ottenute da un semplice circuito tramite OP, tipo questo:
http://electronics.stackexchange.com/questions/65753/constant-current-source-math-using-ad8276-differential-op-amp
(bel sito puoi anche simulre il circuito.)
unico dubbio è la risposta in alte frequenze.
saluti.
LM317 corrente pulsante
Moderatori:
carloc,
g.schgor,
BrunoValente,
IsidoroKZ
0
voti
-

lelerelele
4.899 3 7 9 - Master

- Messaggi: 5505
- Iscritto il: 8 giu 2011, 8:57
- Località: Reggio Emilia
0
voti
Grazie

Atlant.
Behind every great man is a woman rolling her eyes.
Behind every great man is a woman rolling her eyes.
0
voti
Ciao a tutti, rieccomi
Sto provando a simulare il circuito potato in [20], giusto per vedere cosa succede. Funziona bene ma ha un problema, non mi spegne il regolatore.
Mi spiego meglio, sto modulando con un onda quadra. Quando il segnale in ingresso è alto sul carico ho la massima corrente per cui è stato dimensionato il regolatore (12mA nel mio caso). Il problema sorge quando la modulante è a zero, la forma della corrente sul carico rispecchia quella della modulante ma non va a zero.
Ho notato che la tensione minima in uscita dal regolatore è 1.2V e più in giù di li non va.
Ho provato ad alimentare gli operazionali con tensione duale nella speranza che l'uscita dell'operazionale che va sul terminale adj dell'LM317 potesse raggiungere un valore tale da eliminarmi questo offset ma non ne vuole sapere.
Qualche idea su come posso forzare a zero la corrente sul carico quando la modulante è nulla? Mi sta sfuggendo qualcosa?
Dopo cena posto i risultati di qualche simulazione, così magari si capisce meglio il problema.
Intanto grazie
Sto provando a simulare il circuito potato in [20], giusto per vedere cosa succede. Funziona bene ma ha un problema, non mi spegne il regolatore.
Mi spiego meglio, sto modulando con un onda quadra. Quando il segnale in ingresso è alto sul carico ho la massima corrente per cui è stato dimensionato il regolatore (12mA nel mio caso). Il problema sorge quando la modulante è a zero, la forma della corrente sul carico rispecchia quella della modulante ma non va a zero.
Ho notato che la tensione minima in uscita dal regolatore è 1.2V e più in giù di li non va.
Ho provato ad alimentare gli operazionali con tensione duale nella speranza che l'uscita dell'operazionale che va sul terminale adj dell'LM317 potesse raggiungere un valore tale da eliminarmi questo offset ma non ne vuole sapere.
Qualche idea su come posso forzare a zero la corrente sul carico quando la modulante è nulla? Mi sta sfuggendo qualcosa?
Dopo cena posto i risultati di qualche simulazione, così magari si capisce meglio il problema.
Intanto grazie

Atlant.
Behind every great man is a woman rolling her eyes.
Behind every great man is a woman rolling her eyes.
1
voti
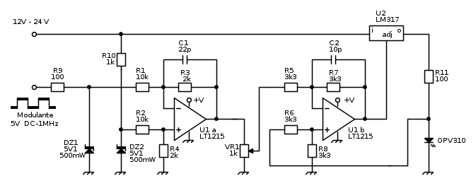
Metto lo schema aggiornato perché mi sono accorto che quello postato in precedenza ha qualche imprecisione:
Questi sono i risultati di due simulazioni.
Nel primo grafico ho fatto una transient, entro con una modulante 0-5V con frequenza 1kHz, la tensione modulante è a curva viola mentre la corrente sul carico è quella fucsia, si vede che al massimo della modulante mi corrisponde il massimo della corrente erogabile dal regolatore in quella configurazione (circa 12mA). Però quando la modulante è a zero la corrente non scende oltre i 6mA, cosa negativa per la mia applicazione perché con quella corrente il laser resta acceso.
Nella seconda ho messo una tensione costante come modulante e ho fatto uno sweep di questa tensione tra -2 e 6V, l'intervallo utile è 0-5V ma in questo modo si evidenziava meglio il problema.
Sull'asse delle ascisse c'è la tensione modulante mentre su quella delle ordinate c'è la corrente sul carico.
Si vede che quando la tensione è a 5V sul carico ho tutta la corrente erogabile, e la corrente rimane tale anche all'aumentare della tensione, giustamente perché c'è lo zener in ingresso che limita.
Però la curva che mi aspetto è lineare nel senso che dovrebbe passare per l'origine degli assi, cosa che non fa, la corrente si mantiene costante fino a circa 1.25V e poi ha quel ginocchio e sale linearmente.
Quell'1.25V mi ricorda molto la tensione tra il terminale OUT e ADJ del LM317 per questa ragione ho pensato che fosse lui il problema, probabilmente non mi si spegne e rimane qualche offset a dare fastidio, ma non capisco come posso risolvere il problema.
Questi sono i risultati di due simulazioni.
Nel primo grafico ho fatto una transient, entro con una modulante 0-5V con frequenza 1kHz, la tensione modulante è a curva viola mentre la corrente sul carico è quella fucsia, si vede che al massimo della modulante mi corrisponde il massimo della corrente erogabile dal regolatore in quella configurazione (circa 12mA). Però quando la modulante è a zero la corrente non scende oltre i 6mA, cosa negativa per la mia applicazione perché con quella corrente il laser resta acceso.
Nella seconda ho messo una tensione costante come modulante e ho fatto uno sweep di questa tensione tra -2 e 6V, l'intervallo utile è 0-5V ma in questo modo si evidenziava meglio il problema.
Sull'asse delle ascisse c'è la tensione modulante mentre su quella delle ordinate c'è la corrente sul carico.
Si vede che quando la tensione è a 5V sul carico ho tutta la corrente erogabile, e la corrente rimane tale anche all'aumentare della tensione, giustamente perché c'è lo zener in ingresso che limita.
Però la curva che mi aspetto è lineare nel senso che dovrebbe passare per l'origine degli assi, cosa che non fa, la corrente si mantiene costante fino a circa 1.25V e poi ha quel ginocchio e sale linearmente.
Quell'1.25V mi ricorda molto la tensione tra il terminale OUT e ADJ del LM317 per questa ragione ho pensato che fosse lui il problema, probabilmente non mi si spegne e rimane qualche offset a dare fastidio, ma non capisco come posso risolvere il problema.
Atlant.
Behind every great man is a woman rolling her eyes.
Behind every great man is a woman rolling her eyes.
0
voti

"Non farei mai parte di un club che accettasse la mia iscrizione" (G. Marx)
-

claudiocedrone
21,3k 4 7 9 - Master EY

- Messaggi: 15303
- Iscritto il: 18 gen 2012, 13:36
1
voti
Si potrebbe anche sollevare il riferimento di OPV di 1.25V "copiando" la tensione di riferimento di quel LM317 con un amplificatore differenziale tra OUT e REF. Volendo fare le cose meno bene si potrebbe usare un altro LM317.
Purtroppo quella tensione non si leva altrimenti.
Ciao,
Pietro.
EDIT: si potrebbe anche utilizzare una tensione negativa al riferimento, adesso che ci penso
Purtroppo quella tensione non si leva altrimenti.
Ciao,
Pietro.
EDIT: si potrebbe anche utilizzare una tensione negativa al riferimento, adesso che ci penso
-

PietroBaima
90,7k 7 12 13 - G.Master EY

- Messaggi: 12207
- Iscritto il: 12 ago 2012, 1:20
- Località: Londra
5
voti
perché invece di tirare in ballo regolatori e circuiti complicati non hai considerato una soluzione di questo tipo?
Il circuito è ancora in fase di principio, ma è una buona base di partenza. Anche la compensazione va pensata bene: magari si può anche omettere, ma bisogna fare i calcoli per bene.
-

EnChamade
6.498 2 8 12 - G.Master EY

- Messaggi: 588
- Iscritto il: 18 giu 2009, 12:00
- Località: Padova - Feltre
0
voti
Grazie per le risposte,
PietroBaima, io avrei avuto un'idea un po' più rude e ancora da testare, se mettessi due diodi dopo l'uscita del regolatore? Ovviamente scelti in modo opportuno da accendersi con la corrente diretta che fornisco, però mi viene in mente ora che la corrente pulsa quindi prima o poi raggiungerebbe un valore tale per cui i diodi si spegnerebbero...
EnChamade, ho scelto il regolatore per la qualità dei suoi fronti di salita e discesa, per la sua stabilità e per il buon comportamento in frequenza. Mi piaceva anche il fatto di poter dare una qualsiasi modulante e di poter "dimmerare" in maniera "sicura" la corrente sul carico, vista la brutta bestia che devo far lampeggiare.
Poi potrei aver fatto la scelta sbagliata ma sono praticamente stato costretto a fare l'ordine dei componenti prima ancora di aver perfettamente chiaro il comportamento del circuito (cioè avevo capito come funzionava però ad esempio a questo problema non sarei mai arrivato con il ragionamento, mi è servita la simulazione per vedere come vanno davver le cose).
I componenti sono arrivati per cui volevo vedere se si riesce a sistemare questo schema, se poi non è possibile ovviamente passerò ad altro, di operazionali ne ho parecchi, ho anche dei BJT ma posso recuperare i mosfet, quindi potrei portare avanti in parallelo il circuito che mi hai proposto, è un convertitore tensione corrente giusto?
Poi potrei aver fatto la scelta sbagliata ma sono praticamente stato costretto a fare l'ordine dei componenti prima ancora di aver perfettamente chiaro il comportamento del circuito (cioè avevo capito come funzionava però ad esempio a questo problema non sarei mai arrivato con il ragionamento, mi è servita la simulazione per vedere come vanno davver le cose).
I componenti sono arrivati per cui volevo vedere se si riesce a sistemare questo schema, se poi non è possibile ovviamente passerò ad altro, di operazionali ne ho parecchi, ho anche dei BJT ma posso recuperare i mosfet, quindi potrei portare avanti in parallelo il circuito che mi hai proposto, è un convertitore tensione corrente giusto?
Atlant.
Behind every great man is a woman rolling her eyes.
Behind every great man is a woman rolling her eyes.
1
voti
PietroBaima ha scritto:si potrebbe anche utilizzare una tensione negativa al riferimento, adesso che ci penso
Ho provato ad alimentare gli perazionali con tensione duale sperando che i miracoli della retroazione mi aiutassero ma ciò non è successo
Atlant.
Behind every great man is a woman rolling her eyes.
Behind every great man is a woman rolling her eyes.
Chi c’è in linea
Visitano il forum: Nessuno e 127 ospiti

Elettrotecnica e non solo (admin)
Un gatto tra gli elettroni (IsidoroKZ)
Esperienza e simulazioni (g.schgor)
Moleskine di un idraulico (RenzoDF)
Il Blog di ElectroYou (webmaster)
Idee microcontrollate (TardoFreak)
PICcoli grandi PICMicro (Paolino)
Il blog elettrico di carloc (carloc)
DirtEYblooog (dirtydeeds)
Di tutto... un po' (jordan20)
AK47 (lillo)
Esperienze elettroniche (marco438)
Telecomunicazioni musicali (clavicordo)
Automazione ed Elettronica (gustavo)
Direttive per la sicurezza (ErnestoCappelletti)
EYnfo dall'Alaska (mir)
Apriamo il quadro! (attilio)
H7-25 (asdf)
Passione Elettrica (massimob)
Elettroni a spasso (guidob)
Bloguerra (guerra)


pigreco]=π