Cos'è ElectroYou | Login Iscriviti

ElectroYou - la comunità dei professionisti del mondo elettrico

Pilotaggio NPN

Elettronica lineare e digitale: didattica ed applicazioni

Moderatori: Foto Utentecarloc, Foto Utenteg.schgor, Foto UtenteBrunoValente, Foto UtenteIsidoroKZ

0
voti

[21] Re: Pilotaggio NPN

Messaggioda Foto UtenteMARCO VARONE » 18 dic 2014, 17:13

MARCO VARONE ha scritto:Grazie, sicuramente è molto piu intelligente come mi hai fatto vedere tu...comunque secondo lo schema che avevo allegato prima, perché i LED dovrebbero spegnersi sul primo npn?
Solo per capire...
grazie

Help. Devo capire questa cosa
Avatar utente
Foto UtenteMARCO VARONE
10 3
New entry
New entry
 
Messaggi: 51
Iscritto il: 2 ago 2007, 9:10

1
voti

[22] Re: Pilotaggio NPN

Messaggioda Foto UtenteAlbertoBianchi » 18 dic 2014, 17:38


come puoi vedere dallo schema a dx, mancando una resistenza di limitazione della corrente di base del seconddo transistor, la giunzione b-e di quest' ultimo, shunterà completamente il primo, rendendolo inefficace; per farti capire meglio, Il circuito equivalente che ne risulata è quello a sx.
A.
Avatar utente
Foto UtenteAlbertoBianchi
2.009 3 5
Master
Master
 
Messaggi: 836
Iscritto il: 4 dic 2014, 18:30
Località: Lastra a Signa (FI)

0
voti

[23] Re: Pilotaggio NPN

Messaggioda Foto UtenteMARCO VARONE » 18 dic 2014, 17:55

MARCO VARONE ha scritto:Ma sul collettore sono sempre accesi, attraverso la resistenza di base del secondo npn, e poi attraverso il primo transistor. ... O mi sbaglio?

Quello che dici l'ho capito e lo avevo già capito, quello che continuo a non capire è perché secondo simo, la fila di led di sx (del primo npn), si spegne quando si attiva il secondo npn...non capisco
Grazie
Avatar utente
Foto UtenteMARCO VARONE
10 3
New entry
New entry
 
Messaggi: 51
Iscritto il: 2 ago 2007, 9:10

0
voti

[24] Re: Pilotaggio NPN

Messaggioda Foto Utentesimo85 » 18 dic 2014, 17:59

Dato che hai postato uno schema senza valori è possibile che abbia sbagliato.
Sai com'è ... può succedere. :-)

Sicuramente quando l'uscita del 555 va giù l'NPN di destra è acceso. Quello di sinistra dovrebbe quindi essere spento.
Avatar utente
Foto Utentesimo85
30,9k 7 12 13
Disattivato su sua richiesta
 
Messaggi: 9927
Iscritto il: 30 ago 2010, 4:59

1
voti

[25] Re: Pilotaggio NPN

Messaggioda Foto UtenteAlbertoBianchi » 18 dic 2014, 18:00

MARCO VARONE ha scritto:
MARCO VARONE ha scritto:Ma sul collettore sono sempre accesi, attraverso la resistenza di base del secondo npn, e poi attraverso il primo transistor. ... O mi sbaglio?

Quello che dici l'ho capito e lo avevo già capito, quello che continuo a non capire è perché secondo simo, la fila di LED di sx (del primo npn), si spegne quando si attiva il secondo npn...non capisco
Grazie

Secondo me, le due file di led stanno accese fisse entrambe
Avatar utente
Foto UtenteAlbertoBianchi
2.009 3 5
Master
Master
 
Messaggi: 836
Iscritto il: 4 dic 2014, 18:30
Località: Lastra a Signa (FI)

0
voti

[26] Re: Pilotaggio NPN

Messaggioda Foto Utentesimo85 » 18 dic 2014, 18:03

AlbertoBianchi ha scritto:le due file di LED stanno accese fisse entrambe

Scusa ma se l'uscita del 555 va a livello basso come può stare accesa la striscia sull' collettore emettitore dell' NPN di sinistra ?

:-M
Ultima modifica di Foto Utentesimo85 il 18 dic 2014, 18:08, modificato 1 volta in totale.
Motivazione: correzione post
Avatar utente
Foto Utentesimo85
30,9k 7 12 13
Disattivato su sua richiesta
 
Messaggi: 9927
Iscritto il: 30 ago 2010, 4:59

0
voti

[27] Re: Pilotaggio NPN

Messaggioda Foto UtenteAlbertoBianchi » 18 dic 2014, 18:55

Mi riferivo allo schema del post 14, quello coi leds sul collettore.
Quello di MARCO VARONE al post 5, ha un funzionamento non definibile, perché è molto condizionato dal valore dei componenti che è ignoto.
A.
Avatar utente
Foto UtenteAlbertoBianchi
2.009 3 5
Master
Master
 
Messaggi: 836
Iscritto il: 4 dic 2014, 18:30
Località: Lastra a Signa (FI)

1
voti

[28] Re: Pilotaggio NPN

Messaggioda Foto UtentePixy » 21 dic 2014, 1:39

MARCO VARONE ha scritto:
MARCO VARONE ha scritto:Grazie, sicuramente è molto piu intelligente come mi hai fatto vedere tu...comunque secondo lo schema che avevo allegato prima, perché i LED dovrebbero spegnersi sul primo npn?
Solo per capire...
grazie

Help. Devo capire questa cosa


Il circuito siffatto con i due transistor in effetti non può funzionare proprio bene

Quando è in conduzione il BJT di sinistra se questo va in saturazione totale accende la fila di dei led di sinistra e quella di destra rimarrà spenta ( ma solo se il BJT è in saturazione totale, altrimenti si accendono tutte e due le file ).
Quando il BJT di sinistra è interdetto, quello di destra va in conduzione e accende i led di destra, ma la corrente di base attraversa i led di sinistra e anche se in serie alla base del secondo BJT metti una resistenza per limitare la corrente che altrimenti sarebbe eccessiva, ( come ti ha fatto notare anche Alberto ) questa piccola corrente attraversa i led di sinistra ( se per esempio la corrente di base fosse 1 mA, i led faranno una piccola luce, che se è giorno non si vedrà, ma se l' ambiente è scuro si vedrà qualcosa )

Sicché, diciamo che il circuito non è il massimo..

Se i led assorbono poca corrente, fai come ti hanno consigliato usando solo l' uscita del 555

Purtroppo hai acquistato solo e tutti NPN #-o


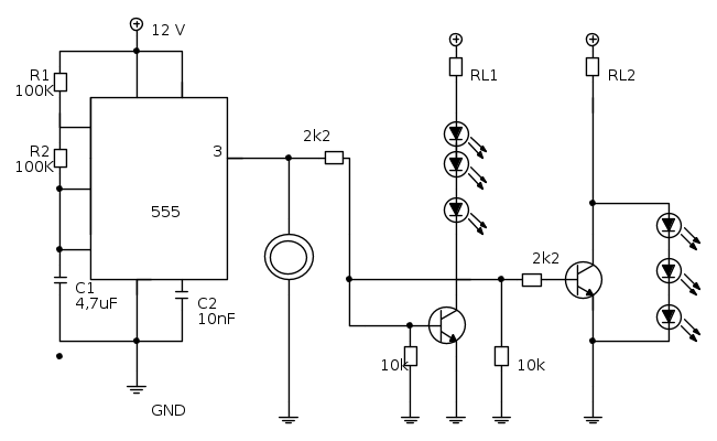
Per pura curiosità, il sistema per pilotarli alternativamente avendo solo a disposizione solo NPN ( ma anche se fossero solo PNP ) è mettere un BJT in serie al carico e l' altro in parallelo al carico, per esempio,come qui sotto

Avatar utente
Foto UtentePixy
559 2 7
Expert EY
Expert EY
 
Messaggi: 478
Iscritto il: 20 nov 2012, 20:14

0
voti

[29] Re: Pilotaggio NPN

Messaggioda Foto UtenteMARCO VARONE » 22 dic 2014, 17:52

Ciao,
anche se per sbaglio ho comprato 100 transistor, alla fine non ne uso neanche uno : in###
Ho gia fatto: ho usato l'NE555 senza nessun disaccoppiamento, e funziona benissimo
Grazie a tutti
Avatar utente
Foto UtenteMARCO VARONE
10 3
New entry
New entry
 
Messaggi: 51
Iscritto il: 2 ago 2007, 9:10

0
voti

[30] Re: Pilotaggio NPN

Messaggioda Foto Utentemarco438 » 22 dic 2014, 18:46

MARCO VARONE ha scritto:Ho gia fatto: ho usato l'NE555 senza nessun disaccoppiamento, e funziona benissimo
Grazie a tutti

Ma va? Lo avevo detto al post 11 ma pare tu non abbia letto. :D
marco
Avatar utente
Foto Utentemarco438
37,1k 7 11 13
-EY Legend-
-EY Legend-
 
Messaggi: 16323
Iscritto il: 24 mar 2010, 15:09
Località: Versilia

PrecedenteProssimo

Torna a Elettronica generale

Chi c’è in linea

Visitano il forum: Nessuno e 152 ospiti