Circuito amplificatore a Banda limitata a due BJT
Moderatori:
carloc,
g.schgor,
BrunoValente,
IsidoroKZ
3
voti
In analisi AC il valore del generatore non è importante dato che il simulatore lavora sul circuito linearizzato. Per comodità puoi mettere un generatore di corrente da 1 A e leggere la tensione ai suoi capi che, come valore numerico, coincide con l'impedenza che cerchi. Il condensatore che è un circuito aperto lo puoi togliere oppure puoi cambiare il valore portandolo a 0 F.
mark
2
voti
Strano che il prof chieda delle cose che non ha mai fatto e neanche detto di guardarsi!
Quando cerchi il comportamento in bassa frequenza C5 lo puoi lasciare del suo valore, oppure togliere dal circuito. Il generatore AC puo` avere qualunque ampiezza perche' l'analisi in AC e` fatta su un circuito linearizzato. Anche se mettessi dei kilovolt non cambierebbe nulla. La scelta normale per il generatore AC e` di 1V o in questo caso di 1A, cosi` si vedono immediatamente le impedenze in ohm, mentre se metti 1mA hai le impedenze in kiloohm.
Aggiunta! OOPS non avevo visto il messaggio di
MarkyMark
Quando cerchi il comportamento in bassa frequenza C5 lo puoi lasciare del suo valore, oppure togliere dal circuito. Il generatore AC puo` avere qualunque ampiezza perche' l'analisi in AC e` fatta su un circuito linearizzato. Anche se mettessi dei kilovolt non cambierebbe nulla. La scelta normale per il generatore AC e` di 1V o in questo caso di 1A, cosi` si vedono immediatamente le impedenze in ohm, mentre se metti 1mA hai le impedenze in kiloohm.
Aggiunta! OOPS non avevo visto il messaggio di
Per usare proficuamente un simulatore, bisogna sapere molta più elettronica di lui
Plug it in - it works better!
Il 555 sta all'elettronica come Arduino all'informatica! (entrambi loro malgrado)
Se volete risposte rispondete a tutte le mie domande
Plug it in - it works better!
Il 555 sta all'elettronica come Arduino all'informatica! (entrambi loro malgrado)
Se volete risposte rispondete a tutte le mie domande
0
voti
Ok, però quando prendo il generatore mi spuntano due etichette con scritto Ac e Vc devo mettere entrambi a zero nel generatore V2 e poi metto 1A solo nella parte ac nel generatore I1 ?
0
voti
E` da tanto che non uso pspice. Posta lo schema con le etichette.
Per usare proficuamente un simulatore, bisogna sapere molta più elettronica di lui
Plug it in - it works better!
Il 555 sta all'elettronica come Arduino all'informatica! (entrambi loro malgrado)
Se volete risposte rispondete a tutte le mie domande
Plug it in - it works better!
Il 555 sta all'elettronica come Arduino all'informatica! (entrambi loro malgrado)
Se volete risposte rispondete a tutte le mie domande
0
voti
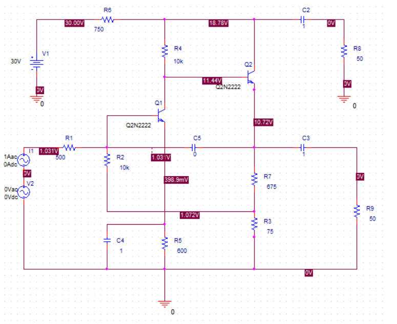
Qui vi è il circuito in allegato con il discorso fatto prima.
0
voti
Ok, mi sembra giusto. Adesso guarda la tensione ai capi di I1, tensione in AC. E` una tensione che varia con la frequenza, ma se fai il grafico di Bode, probabilmente dalle parti di qualche decina di hertz o meno a qualche megahertz o piu` e` un diagramma piatto e la zona piatta dice qual e` l'impedenza vista da C1 con gli altri condensatori in cortocircuito. Poi fai lo stesso per ciascuno dei tre condensatori rimanenti.
Per usare proficuamente un simulatore, bisogna sapere molta più elettronica di lui
Plug it in - it works better!
Il 555 sta all'elettronica come Arduino all'informatica! (entrambi loro malgrado)
Se volete risposte rispondete a tutte le mie domande
Plug it in - it works better!
Il 555 sta all'elettronica come Arduino all'informatica! (entrambi loro malgrado)
Se volete risposte rispondete a tutte le mie domande
0
voti
ok, ma che valori metto nell'analisi ac sweep cioè il range di frequenza. Io leggo una tensione ai capi I1 di
1.031 volt, ti riferisci a questo?
1.031 volt, ti riferisci a questo?
0
voti
E' impossibile che vengono questo valori in ascissa, bho.
2
voti
A me sembra giusto. L'impedenza che risulta da quel grafico e` di circa 1470ohm. Con i cursori puoi leggerla in modo piu` preciso.
Sei assolutamente sicuro che nel tuo corso non sia mai stato usato/citato spice? Mi pare strano che venga fuori un problema cosi`, "out of the blue", in cui viene richiesto di usare spice.
Sei assolutamente sicuro che nel tuo corso non sia mai stato usato/citato spice? Mi pare strano che venga fuori un problema cosi`, "out of the blue", in cui viene richiesto di usare spice.
Per usare proficuamente un simulatore, bisogna sapere molta più elettronica di lui
Plug it in - it works better!
Il 555 sta all'elettronica come Arduino all'informatica! (entrambi loro malgrado)
Se volete risposte rispondete a tutte le mie domande
Plug it in - it works better!
Il 555 sta all'elettronica come Arduino all'informatica! (entrambi loro malgrado)
Se volete risposte rispondete a tutte le mie domande
0
voti
E' stato citato ma non abbiamo fatto esercitazioni o robe simili, non sono un Elettronico quindi da per scontato che sappiamo usare Spice. Io leggo in ascissa 1.3 kV , 1,4 kV (kiloVolt), mi sembra valori assurdi di tensione.
Chi c’è in linea
Visitano il forum: Nessuno e 171 ospiti

Elettrotecnica e non solo (admin)
Un gatto tra gli elettroni (IsidoroKZ)
Esperienza e simulazioni (g.schgor)
Moleskine di un idraulico (RenzoDF)
Il Blog di ElectroYou (webmaster)
Idee microcontrollate (TardoFreak)
PICcoli grandi PICMicro (Paolino)
Il blog elettrico di carloc (carloc)
DirtEYblooog (dirtydeeds)
Di tutto... un po' (jordan20)
AK47 (lillo)
Esperienze elettroniche (marco438)
Telecomunicazioni musicali (clavicordo)
Automazione ed Elettronica (gustavo)
Direttive per la sicurezza (ErnestoCappelletti)
EYnfo dall'Alaska (mir)
Apriamo il quadro! (attilio)
H7-25 (asdf)
Passione Elettrica (massimob)
Elettroni a spasso (guidob)
Bloguerra (guerra)




