Generatore corrente costante
Moderatori:
carloc,
g.schgor,
BrunoValente,
IsidoroKZ
33 messaggi
• Pagina 3 di 4 • 1, 2, 3, 4
1
voti
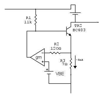
Non mi pare ci siano particolari controindicazioni: se la tensione di alimentazione e` un paio di volt al di sopra della tensione massima delle batterie, il circuito dovrebbe funzionare correttamente. Forse ci sara` da abbassare la resistenza R1 che alimenta la base di TR2.
Per usare proficuamente un simulatore, bisogna sapere molta più elettronica di lui
Plug it in - it works better!
Il 555 sta all'elettronica come Arduino all'informatica! (entrambi loro malgrado)
Se volete risposte rispondete a tutte le mie domande
Plug it in - it works better!
Il 555 sta all'elettronica come Arduino all'informatica! (entrambi loro malgrado)
Se volete risposte rispondete a tutte le mie domande
0
voti
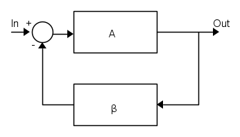
Visto che studi ingegneria, potresti provare a calcolare il guadagno di anello del sistema retroazionato.
La grandezza di uscita e` ovviamente la corrente del carico, e il prelievo (sample) della retroazione e` in serie o in corrente.
Ma qual e` l'ingresso del sistema retroazionato? E che tipo di confronto e` presente?
La grandezza di uscita e` ovviamente la corrente del carico, e il prelievo (sample) della retroazione e` in serie o in corrente.
Ma qual e` l'ingresso del sistema retroazionato? E che tipo di confronto e` presente?
Per usare proficuamente un simulatore, bisogna sapere molta più elettronica di lui
Plug it in - it works better!
Il 555 sta all'elettronica come Arduino all'informatica! (entrambi loro malgrado)
Se volete risposte rispondete a tutte le mie domande
Plug it in - it works better!
Il 555 sta all'elettronica come Arduino all'informatica! (entrambi loro malgrado)
Se volete risposte rispondete a tutte le mie domande
0
voti
Mi verrebbe da dire che l'ingresso del sistema reazionato sia la base di TR2 e venga fatto un confronto in tensione quindi in serie. Prelevare una corrente e confrontare una tensione è un comportamento di un amplificatore (in retroazione) di transimpedenza. Quante stupidaggini ho detto?
0
voti
Nessuna!
Qual e` la grandezza di ingresso? Vale a dire il segnale che viene amplificato?
Per usare proficuamente un simulatore, bisogna sapere molta più elettronica di lui
Plug it in - it works better!
Il 555 sta all'elettronica come Arduino all'informatica! (entrambi loro malgrado)
Se volete risposte rispondete a tutte le mie domande
Plug it in - it works better!
Il 555 sta all'elettronica come Arduino all'informatica! (entrambi loro malgrado)
Se volete risposte rispondete a tutte le mie domande
0
voti
la corrente di base di TR1?
La corrente di collettore di TR1 genera una caduta di potenziale sulla resistenza da 7ohm e questa se la immagino come un generatore di tensione fa scorrere una corrente in base di TR1.
Mi piace un sacco questa discussione!
La corrente di collettore di TR1 genera una caduta di potenziale sulla resistenza da 7ohm e questa se la immagino come un generatore di tensione fa scorrere una corrente in base di TR1.
Mi piace un sacco questa discussione!

0
voti
No, quello non e` il segnale di ingresso del sistema retroazionato. Considera il sistema come il solito schema fatto con i blocchi A e beta
Out e` la corrente di emettitore, e quindi praticamente anche quella di collettore. Chi e` In?
Out e` la corrente di emettitore, e quindi praticamente anche quella di collettore. Chi e` In?
Per usare proficuamente un simulatore, bisogna sapere molta più elettronica di lui
Plug it in - it works better!
Il 555 sta all'elettronica come Arduino all'informatica! (entrambi loro malgrado)
Se volete risposte rispondete a tutte le mie domande
Plug it in - it works better!
Il 555 sta all'elettronica come Arduino all'informatica! (entrambi loro malgrado)
Se volete risposte rispondete a tutte le mie domande
2
voti
E` la tensione VBE di TR2. Al posto del transistor puoi mettere un sistema equivalente fatto dalla tensione VBE e da un amplificatore di transconduttanza, come qui
In realta` il modello dovrebbe essere un po' piu` complicato, avere anche una resistenza di ingresso dell'operazionale, pari a
, aggiungere le correnti di offset in ingresso, ma anche cosi` va bene dato che la resistenza di ingresso e` molto maggiore della R2.
Da questo schema si capisce come mai le variazioni di temperatura siano molto importanti, e si riesce anche a stimare facilmente l'effetto delle variazioni della tensione di ingresso.
E ora trova il guadagno di anello (o il rapporto di ritorno).
In realta` il modello dovrebbe essere un po' piu` complicato, avere anche una resistenza di ingresso dell'operazionale, pari a
, aggiungere le correnti di offset in ingresso, ma anche cosi` va bene dato che la resistenza di ingresso e` molto maggiore della R2. Da questo schema si capisce come mai le variazioni di temperatura siano molto importanti, e si riesce anche a stimare facilmente l'effetto delle variazioni della tensione di ingresso.
E ora trova il guadagno di anello (o il rapporto di ritorno).
Per usare proficuamente un simulatore, bisogna sapere molta più elettronica di lui
Plug it in - it works better!
Il 555 sta all'elettronica come Arduino all'informatica! (entrambi loro malgrado)
Se volete risposte rispondete a tutte le mie domande
Plug it in - it works better!
Il 555 sta all'elettronica come Arduino all'informatica! (entrambi loro malgrado)
Se volete risposte rispondete a tutte le mie domande
33 messaggi
• Pagina 3 di 4 • 1, 2, 3, 4
Chi c’è in linea
Visitano il forum: Nessuno e 82 ospiti

Elettrotecnica e non solo (admin)
Un gatto tra gli elettroni (IsidoroKZ)
Esperienza e simulazioni (g.schgor)
Moleskine di un idraulico (RenzoDF)
Il Blog di ElectroYou (webmaster)
Idee microcontrollate (TardoFreak)
PICcoli grandi PICMicro (Paolino)
Il blog elettrico di carloc (carloc)
DirtEYblooog (dirtydeeds)
Di tutto... un po' (jordan20)
AK47 (lillo)
Esperienze elettroniche (marco438)
Telecomunicazioni musicali (clavicordo)
Automazione ed Elettronica (gustavo)
Direttive per la sicurezza (ErnestoCappelletti)
EYnfo dall'Alaska (mir)
Apriamo il quadro! (attilio)
H7-25 (asdf)
Passione Elettrica (massimob)
Elettroni a spasso (guidob)
Bloguerra (guerra)





