Consiglio gestione segnale
Moderatori:
carloc,
g.schgor,
BrunoValente,
IsidoroKZ
26 messaggi
• Pagina 3 di 3 • 1, 2, 3
0
voti
ira83 ha scritto:ho pensato di farmi del male....
non male, molto male
Prova cosi'
0
voti
Grazie mille elfo!!!
cosi facendo ho una quadra con duty 50% e il tempo HIGH coincide con il tempo di discesa dell'onda triangolare e il tempo LOW con la salita
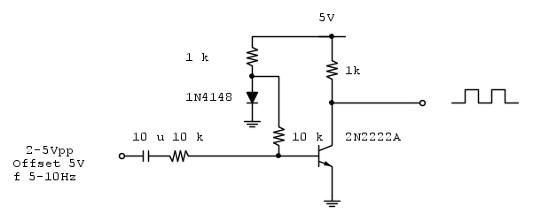
secondo te questo circuito è applicabile a questa forma d'onda? (ovviamente tarata su valori di tensioni Vpp 2-5V e offset 5v)

fonte: https://www.picoauto.com/library/automotive-guided-tests/crankshaft-inductive-running/
cosi facendo ho una quadra con duty 50% e il tempo HIGH coincide con il tempo di discesa dell'onda triangolare e il tempo LOW con la salita
secondo te questo circuito è applicabile a questa forma d'onda? (ovviamente tarata su valori di tensioni Vpp 2-5V e offset 5v)

fonte: https://www.picoauto.com/library/automotive-guided-tests/crankshaft-inductive-running/
0
voti
Non mi torna molto la forma d'onda, in particolare la fase tra I due segnali.
Mi aspettavo qualcosa del genere (osserva la transizione dell'onda quadra in corrispondenza del "punto di mezzo" dell'onda triangolare).
Pe quanto rigurda l'altro segnale, non riesco a capire come si comporta il circuito - a causa del condensatore in ingresso - nel punto chiamato ‘missing tooth’
Mi aspettavo qualcosa del genere (osserva la transizione dell'onda quadra in corrispondenza del "punto di mezzo" dell'onda triangolare).
Pe quanto rigurda l'altro segnale, non riesco a capire come si comporta il circuito - a causa del condensatore in ingresso - nel punto chiamato ‘missing tooth’
0
voti
..questo circuito è applicabile a questa forma d'onda?..tarata su valori di Vpp 2-5V e offset 5v)
Secondo me, SI. Ma dipende a cosa ti serve.
Se misuri la frequenza degli impulsi, contandoli, alle volte con il "buco" in mezzo avrai un valore più basso.
Complicando il circuito con un opportuno raddrizzatore e filtro passa basso, potresti riconoscere il "buco" e fare partire il contatore appena riconosciuto la fine del "buco". Avresi una misura di frequenza di valore costante
Lo schema di
Ma se l'ampiezza della triangolare è grande rispetto agli 0,6 V della Vbe, anche con un solo resistore dovrebbe funzionare, solo il duty cicle diventa meno simmetrico.
Prova cortocircuitando il diodo.
Riguerdo lo sfasamento fra triangolare e quadra che rende perplesso elfo, probabilmente è dovuto alla frequenza bassa, per cui la tensione ai capi del condensatore pulsa in modo significativo.
Se aumentassi la frequenza della triangolare da 10 a 100 Hz, la tensione ai capi del condensatore diventa quasi costante e lo sfasamento diventa quello supposto da elfo.
Prova e riferisci.

1
voti
MarcoD ha scritto:se l'ampiezza della triangolare è grande rispetto agli 0,6 V della Vbe, anche con un solo resistore dovrebbe funzionare, solo il duty cicle diventa meno simmetrico.
Provato, confermo la tua teoria
MarcoD ha scritto:Se aumentassi la frequenza della triangolare da 10 a 100 Hz, la tensione ai capi del condensatore diventa quasi costante e lo sfasamento diventa quello supposto da elfo.
Provato, confermo nuovamente
Ora provo a scrivere un semplice programma arduino che legge le onde quadre con un contatore di campionamento e restituisce la frequenza.. vediamo quanta precisione raggiunge
26 messaggi
• Pagina 3 di 3 • 1, 2, 3
Chi c’è in linea
Visitano il forum: Google [Bot] e 152 ospiti

Elettrotecnica e non solo (admin)
Un gatto tra gli elettroni (IsidoroKZ)
Esperienza e simulazioni (g.schgor)
Moleskine di un idraulico (RenzoDF)
Il Blog di ElectroYou (webmaster)
Idee microcontrollate (TardoFreak)
PICcoli grandi PICMicro (Paolino)
Il blog elettrico di carloc (carloc)
DirtEYblooog (dirtydeeds)
Di tutto... un po' (jordan20)
AK47 (lillo)
Esperienze elettroniche (marco438)
Telecomunicazioni musicali (clavicordo)
Automazione ed Elettronica (gustavo)
Direttive per la sicurezza (ErnestoCappelletti)
EYnfo dall'Alaska (mir)
Apriamo il quadro! (attilio)
H7-25 (asdf)
Passione Elettrica (massimob)
Elettroni a spasso (guidob)
Bloguerra (guerra)






