Purtroppo per il momento ho trovato la versione senza le modifiche. Quello modificato cambia per l'estensione a 80V e qualche altro dettaglio che però potrebbe non essere stato ancora inserito nello schema perché non ancora considerato definitivo. Per ora ti mando questo, domani cerco meglio ed eventualmente completo il file.
Se non lo leggi te lo stampo in Jpg.
COMMUTAZIONE AUTOMATICA DI TENSIONE
Moderatori:
carloc,
g.schgor,
BrunoValente,
IsidoroKZ
0
voti
Mi serve uso schema grafico, non .sch, che credo sia pspice, non lo uso piu` da parecchio!
Per usare proficuamente un simulatore, bisogna sapere molta più elettronica di lui
Plug it in - it works better!
Il 555 sta all'elettronica come Arduino all'informatica! (entrambi loro malgrado)
Se volete risposte rispondete a tutte le mie domande
Plug it in - it works better!
Il 555 sta all'elettronica come Arduino all'informatica! (entrambi loro malgrado)
Se volete risposte rispondete a tutte le mie domande
0
voti
Si é impallato il PC, scrivo col cellulare ma devo attendere che ai sblocchi...
-

gianniniivo
9.045 7 11 13 - No Rank
- Messaggi: 2875
- Iscritto il: 5 feb 2019, 23:50
0
voti
Ok, in qualche modo ti mando lo schema ma tieni presente che è la versione senza implementazione. Normalmente non modifico lo schema fino a quando non è definitivo, comunque se questo non ti permette di capire, domani integro le modifiche e stampo lo schema attuale. Chiedo scusa per l'inconveniente.
-

gianniniivo
9.045 7 11 13 - No Rank
- Messaggi: 2875
- Iscritto il: 5 feb 2019, 23:50
0
voti
Isidoro io chiudo, domani mattina sveglia all'alba; anzi tra qualche ora.
Ci aggiorniamo, un saluto.
Ci aggiorniamo, un saluto.
-

gianniniivo
9.045 7 11 13 - No Rank
- Messaggi: 2875
- Iscritto il: 5 feb 2019, 23:50
1
voti
Come cantavano quelle due... "La notte e` piccola per noi..." e ho preparato un po' di risposte, inclusa la tua.
Ok, ho visto lo schema, essendo accampato in giro per il mondo, ho dovuto metterlo su un televisore da 32 pollici per vedere tutto lo schema e capire che cosa facesse.
A 100V e` parecchio tirato, se fai un corto sull'uscita i transistori finali potrebbero defungere: la tensione massima, se ben ricordo e` di 70V.
Comunque mi sa che lo schema non lo hai guardato bene. Il ground dell'elettronica, c'e` l'etichetta a sinistra in basso, vicino allo zener, e` collegato direttamente all'uscita POSITIVA: le alimentazioni degli integrati sono "flottanti", una e` 15V in piu` dell'uscita, l'altra 6V in meno dell'uscita (piu` o meno, dovresti misurarle servono se si vuole mettere un'isteresi precisa. La resistenza da 47Ω di cui parlavi e` solo il collegamento locale se non si usa il remote sensing.
La linea che va ai due potenziometri e regolatori e` la tensione di riferimento, 7V circa, piu` positiva della della tensione di uscita.
Il rele` che vuoi usare quanta corrente assorbe sull'avvolgimento? Mi serve per vedere dove collegarlo. Se e` un rele` che assorbe parecchio, bisogna complicare un po' il circuito.
Questo e` lo schema di controllo del rele` e` qualcosa del genere
L'operazionale e` un LM358 o equivalente, alimentato fra il +15V e il -6V riferiti al positivo (in pratica l'uscita del ponte raddrizzatore dell'ausiliaria). Il ground che si vede nel circuito e` quello dell'elettronica, collegato al positivo dell'uscita.
I 7V regolati sono quelli che arrivano dal 723 e che vanno anche ai potenziometri. Il VOUTNEGATIVO e` l`uscita negativa dell'alimentatore, dove si collega anche il lato di sotto di R29.
Servono le misure delle alimentazioni degli operazionali rispetto al ground dell'elettronica (positivo dell'uscita) e le caratteristiche dei rele`.
Fra un po' me ne vado a dormire io
Ok, ho visto lo schema, essendo accampato in giro per il mondo, ho dovuto metterlo su un televisore da 32 pollici per vedere tutto lo schema e capire che cosa facesse.
A 100V e` parecchio tirato, se fai un corto sull'uscita i transistori finali potrebbero defungere: la tensione massima, se ben ricordo e` di 70V.
Comunque mi sa che lo schema non lo hai guardato bene. Il ground dell'elettronica, c'e` l'etichetta a sinistra in basso, vicino allo zener, e` collegato direttamente all'uscita POSITIVA: le alimentazioni degli integrati sono "flottanti", una e` 15V in piu` dell'uscita, l'altra 6V in meno dell'uscita (piu` o meno, dovresti misurarle servono se si vuole mettere un'isteresi precisa. La resistenza da 47Ω di cui parlavi e` solo il collegamento locale se non si usa il remote sensing.
La linea che va ai due potenziometri e regolatori e` la tensione di riferimento, 7V circa, piu` positiva della della tensione di uscita.
Il rele` che vuoi usare quanta corrente assorbe sull'avvolgimento? Mi serve per vedere dove collegarlo. Se e` un rele` che assorbe parecchio, bisogna complicare un po' il circuito.
Questo e` lo schema di controllo del rele` e` qualcosa del genere
L'operazionale e` un LM358 o equivalente, alimentato fra il +15V e il -6V riferiti al positivo (in pratica l'uscita del ponte raddrizzatore dell'ausiliaria). Il ground che si vede nel circuito e` quello dell'elettronica, collegato al positivo dell'uscita.
I 7V regolati sono quelli che arrivano dal 723 e che vanno anche ai potenziometri. Il VOUTNEGATIVO e` l`uscita negativa dell'alimentatore, dove si collega anche il lato di sotto di R29.
Servono le misure delle alimentazioni degli operazionali rispetto al ground dell'elettronica (positivo dell'uscita) e le caratteristiche dei rele`.
Fra un po' me ne vado a dormire io
Per usare proficuamente un simulatore, bisogna sapere molta più elettronica di lui
Plug it in - it works better!
Il 555 sta all'elettronica come Arduino all'informatica! (entrambi loro malgrado)
Se volete risposte rispondete a tutte le mie domande
Plug it in - it works better!
Il 555 sta all'elettronica come Arduino all'informatica! (entrambi loro malgrado)
Se volete risposte rispondete a tutte le mie domande
2
voti
Un breve fuori tema:
certo che un giovanotto che alle 7:04 A.M. è sveglio al punto di intonare un brano delle gemelle KESSLER e concludere dicendo: FRA UN PO’ ME NE VADO A DORMIRE IO, significa che, o fa un lavoro notturno in Italia (ma lo riterrei poco credibile) o sta da qualche parte del pianeta dove vige un fuso orario ben diverso da quello europeo. Cosi, a spanne, potrei collocarti negli USA. Se così fosse ti esorterei a tornare immediatamente a casa prima che ci perdiamo il Gatto. E quando tornerai, fatti infilare un tampone in tutte le fessure del Body, nessuna esclusa, perché quella è una nazione di mentecatti. Basti considerare che con la guerra in Vietnam hanno subìto perdite per 60.000 morti in oltre dieci anni di combattimenti, più o meno ufficiali, mentre per la sottovalutazione di un virus sono già arrivati ad averne 220.000 di morti, ma nel giro di qualche mese, un bel record no? E siamo soltanto all'inizio. Questa iattura durerà almeno due lustri, potrebbe riportarci a vivere nelle caverne… Ma concludo qui, vah, ho sconfinato anche troppo, poi va a finire che a Pietro gli tocca allungare troppo il respiro (lui sa, lui sa).
Tornando al mio giochino, devo ammettere che mi hai preso alla sprovvista, non mi aspettavo la richiesta dello schema, pensavo che sarebbero state sufficienti le risposte alle domande e così mi è toccato rivelare al mondo che gli schema li completo soltanto quando sono definitivi e le varianti esistono soltanto nella mia testa o su qualche scarabocchio su carta. Vabbé, occorre un po’ di pazienza, io non sono un "ricercatore" rigoroso, CONTRARIIS REJECTIS!
Tuttavia, costringendomi a rivedere un po’ l’insieme, mi sono reso conto che, effettivamente, le modifiche introdotte al circuito non possono più essere considerate piccoli o marginali dettagli e le tue osservazioni sono fondate quando sollevi riserve circa la funzionalità del progetto in determinate condizioni operative. Ti do un aggiornamento al volo, che già di per se ristabilisce un minimo di coerenza per quel che in precedenza poteva risultare velleitario. In sintesi, lo stadio di potenza è stato sostituito da 4 generosi finali MJ15024 e un 2SD1138 come pilota. Inoltre sulla PCB, per questa versione di alimentatore, non alloggia nessun componente di potenza perché sono tutti ricollocati all'esterno della basetta. La PCB è utilizzata soltanto come regolatore, poi c’è anche dell’altro ma ho capito che è meglio che mi dedichi all'aggiornamento dello schema così già che ci sono lo ridisegno con FidoCad, anche se non posso certo dire di essere contento di doverlo rifare per intero. Ma possibile che non esista un convertitore per FidoCad?
FidoCad è comodo si, ma per gli altri (Cambronne!)…
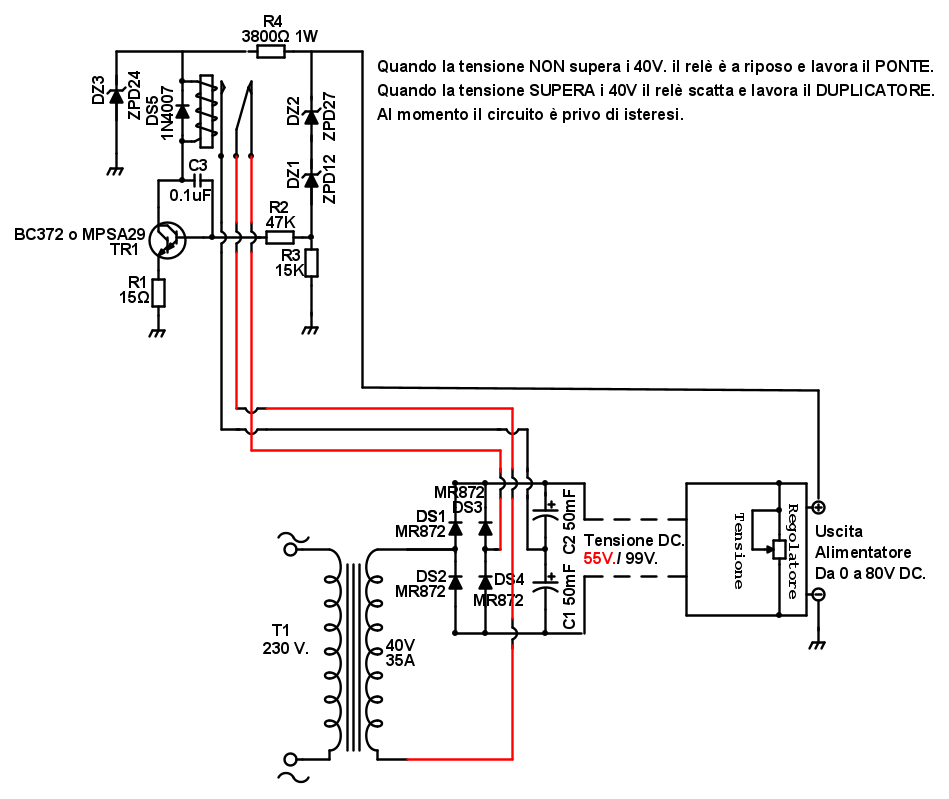
Ma… concludendo, ti voglio informare di un esperimento, sperando che tu non ci rimanga male (è soltanto un esperimento). L’altro giorno, mentre attendevo una tua risposta, mi sono messo a fare una modifica al giochino per la commutazione automatica e tutto sommato non mi è sembrata poi così male in termini di funzionamento. Certo, tecnologicamente immagino che la definirai un reperto archeologico però devo attestare che non sbaglia un colpo. Purtroppo non ha la funzione isteresi ma se aggiungessimo un trigger composto da un paio di transistorini magari potrebbe anche fregiarsi dell’isteresi. Inoltre non ha nessun problema di tensione alta o bassa, negativi o positivi, consumo o non consumo, funziona con la tensione di uscita e i transistor sono meno permalosi per la gestione delle tensioni di valore elevato. La pubblico, non si sa mai, è la seguente:
Inizio il rifacimento dello schema in FidoCad, mi occorrerà del tempo (CAMBRONNE 2 !)
certo che un giovanotto che alle 7:04 A.M. è sveglio al punto di intonare un brano delle gemelle KESSLER e concludere dicendo: FRA UN PO’ ME NE VADO A DORMIRE IO, significa che, o fa un lavoro notturno in Italia (ma lo riterrei poco credibile) o sta da qualche parte del pianeta dove vige un fuso orario ben diverso da quello europeo. Cosi, a spanne, potrei collocarti negli USA. Se così fosse ti esorterei a tornare immediatamente a casa prima che ci perdiamo il Gatto. E quando tornerai, fatti infilare un tampone in tutte le fessure del Body, nessuna esclusa, perché quella è una nazione di mentecatti. Basti considerare che con la guerra in Vietnam hanno subìto perdite per 60.000 morti in oltre dieci anni di combattimenti, più o meno ufficiali, mentre per la sottovalutazione di un virus sono già arrivati ad averne 220.000 di morti, ma nel giro di qualche mese, un bel record no? E siamo soltanto all'inizio. Questa iattura durerà almeno due lustri, potrebbe riportarci a vivere nelle caverne… Ma concludo qui, vah, ho sconfinato anche troppo, poi va a finire che a Pietro gli tocca allungare troppo il respiro (lui sa, lui sa).
Tornando al mio giochino, devo ammettere che mi hai preso alla sprovvista, non mi aspettavo la richiesta dello schema, pensavo che sarebbero state sufficienti le risposte alle domande e così mi è toccato rivelare al mondo che gli schema li completo soltanto quando sono definitivi e le varianti esistono soltanto nella mia testa o su qualche scarabocchio su carta. Vabbé, occorre un po’ di pazienza, io non sono un "ricercatore" rigoroso, CONTRARIIS REJECTIS!
Tuttavia, costringendomi a rivedere un po’ l’insieme, mi sono reso conto che, effettivamente, le modifiche introdotte al circuito non possono più essere considerate piccoli o marginali dettagli e le tue osservazioni sono fondate quando sollevi riserve circa la funzionalità del progetto in determinate condizioni operative. Ti do un aggiornamento al volo, che già di per se ristabilisce un minimo di coerenza per quel che in precedenza poteva risultare velleitario. In sintesi, lo stadio di potenza è stato sostituito da 4 generosi finali MJ15024 e un 2SD1138 come pilota. Inoltre sulla PCB, per questa versione di alimentatore, non alloggia nessun componente di potenza perché sono tutti ricollocati all'esterno della basetta. La PCB è utilizzata soltanto come regolatore, poi c’è anche dell’altro ma ho capito che è meglio che mi dedichi all'aggiornamento dello schema così già che ci sono lo ridisegno con FidoCad, anche se non posso certo dire di essere contento di doverlo rifare per intero. Ma possibile che non esista un convertitore per FidoCad?
FidoCad è comodo si, ma per gli altri (Cambronne!)…
Ma… concludendo, ti voglio informare di un esperimento, sperando che tu non ci rimanga male (è soltanto un esperimento). L’altro giorno, mentre attendevo una tua risposta, mi sono messo a fare una modifica al giochino per la commutazione automatica e tutto sommato non mi è sembrata poi così male in termini di funzionamento. Certo, tecnologicamente immagino che la definirai un reperto archeologico però devo attestare che non sbaglia un colpo. Purtroppo non ha la funzione isteresi ma se aggiungessimo un trigger composto da un paio di transistorini magari potrebbe anche fregiarsi dell’isteresi. Inoltre non ha nessun problema di tensione alta o bassa, negativi o positivi, consumo o non consumo, funziona con la tensione di uscita e i transistor sono meno permalosi per la gestione delle tensioni di valore elevato. La pubblico, non si sa mai, è la seguente:
Inizio il rifacimento dello schema in FidoCad, mi occorrerà del tempo (CAMBRONNE 2 !)
-

gianniniivo
9.045 7 11 13 - No Rank
- Messaggi: 2875
- Iscritto il: 5 feb 2019, 23:50
0
voti
Salve a tutti, mi inserisco nel 3D per ricevere puntualmente gli aggiornamenti perché sono interessato a questo tipo di circuito.
Poi vorrei anche chiedere a
gianniniivo se è un giornalista perché i suoi interventi, più che dei post, sembrano degli editoriali.
Se preferisci non rispondere non c’è problema però ti dico che sto raccogliendo tutti post più simpatici e interessanti. Continua così...

Poi vorrei anche chiedere a
Se preferisci non rispondere non c’è problema però ti dico che sto raccogliendo tutti post più simpatici e interessanti. Continua così...

2
voti
Non è un giornalista, è un avvocato
non sono editoriali ma arringhe 
"Non farei mai parte di un club che accettasse la mia iscrizione" (G. Marx)
-

claudiocedrone
21,3k 4 7 9 - Master EY

- Messaggi: 15303
- Iscritto il: 18 gen 2012, 13:36
Chi c’è in linea
Visitano il forum: Nessuno e 153 ospiti

Elettrotecnica e non solo (admin)
Un gatto tra gli elettroni (IsidoroKZ)
Esperienza e simulazioni (g.schgor)
Moleskine di un idraulico (RenzoDF)
Il Blog di ElectroYou (webmaster)
Idee microcontrollate (TardoFreak)
PICcoli grandi PICMicro (Paolino)
Il blog elettrico di carloc (carloc)
DirtEYblooog (dirtydeeds)
Di tutto... un po' (jordan20)
AK47 (lillo)
Esperienze elettroniche (marco438)
Telecomunicazioni musicali (clavicordo)
Automazione ed Elettronica (gustavo)
Direttive per la sicurezza (ErnestoCappelletti)
EYnfo dall'Alaska (mir)
Apriamo il quadro! (attilio)
H7-25 (asdf)
Passione Elettrica (massimob)
Elettroni a spasso (guidob)
Bloguerra (guerra)




