No, il moduletto lo metti a valle di un alimentatore in tensione, puoi riciclarlo da qualsiasi cosa (anche un vecchio portatile) oppure lo compri appositamente (anche quello costerà qualche euro). Devi solo valutare la tensione in uscita che ti serve in base al numero di led da mettere in serie.
Il tuo modulo essendo un alimentatore in corrente se imposti una corrente inferiore a quella nominale sparerà la tensione massima (50V che fa bruciare il componente), se usi una corrente troppo alta invece la tensione crolla (perché cerca di imporre una corrente più bassa di quella richiesta).
Ok, allora rimaniamo in attesa dello schema.
Pareri su driver led dimmerabile
Moderatori:
carloc,
g.schgor,
BrunoValente,
IsidoroKZ
24 messaggi
• Pagina 3 di 3 • 1, 2, 3
0
voti
drGremi ha scritto: Ok, allora rimaniamo in attesa dello schema.
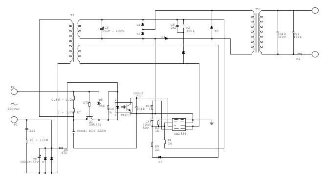
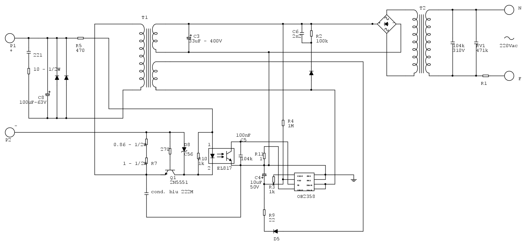
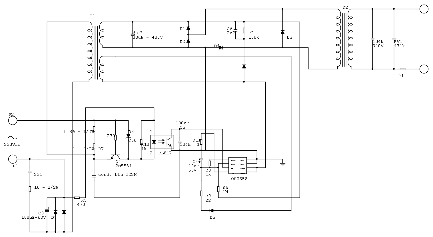
Ho disegnato il circuito partendo dal PCB e lo posto qui. Come ben sapete, sebbene il circuito è semplice con PCB a una sola faccia, nel fare un simile lavoro è facile confondersi, quindi se qualche errore c'è, spero me lo perdoniate e comunque ricontrollerò e rettificherò eventualmente.
Ho anche contattato il produttore Tecnoswitch (azienda pugliese) per avere dettagli su un altro loro prodotto, ovvero il driver programmabile e dimmerabile DI001LE di cui allego la scheda. Risolverei direttamente acquistando questo secondo driver che, sulla base di alcune impostazioni di un dip-switch, si trasforma in un driver in tensione o in corrente e per divere potenze. Purtroppo la regolazione d'intensità avviene con un pulsante e ogni volta che il driver viene scollegato dalla rete perde l'impostazione dimmerata in precedenza. Ora, considerate che questo mio driver non è sempre collegato alla rete 220 V ma ad un interruttore crepuscolare e questo fatto mi ha un po' interdetto nel procedere all'acquisto sperando invece di trovare una soluzione per modificare l'attuale driver non dimmerabile attualmente in mio possesso.
- Allegati
-
Scheda tecnica DI001LE.pdf- (387.35 KiB) Scaricato 92 volte
0
voti
Trovato alcuni errori parecchio grossolani... modifico schema con quest'altro di seguito
24 messaggi
• Pagina 3 di 3 • 1, 2, 3
Chi c’è in linea
Visitano il forum: Nessuno e 173 ospiti

Elettrotecnica e non solo (admin)
Un gatto tra gli elettroni (IsidoroKZ)
Esperienza e simulazioni (g.schgor)
Moleskine di un idraulico (RenzoDF)
Il Blog di ElectroYou (webmaster)
Idee microcontrollate (TardoFreak)
PICcoli grandi PICMicro (Paolino)
Il blog elettrico di carloc (carloc)
DirtEYblooog (dirtydeeds)
Di tutto... un po' (jordan20)
AK47 (lillo)
Esperienze elettroniche (marco438)
Telecomunicazioni musicali (clavicordo)
Automazione ed Elettronica (gustavo)
Direttive per la sicurezza (ErnestoCappelletti)
EYnfo dall'Alaska (mir)
Apriamo il quadro! (attilio)
H7-25 (asdf)
Passione Elettrica (massimob)
Elettroni a spasso (guidob)
Bloguerra (guerra)




