Cos'è ElectroYou | Login Iscriviti

ElectroYou - la comunità dei professionisti del mondo elettrico

Semplice oscillatore sinusoidale variabile.

Elettronica lineare e digitale: didattica ed applicazioni

Moderatori: Foto Utentecarloc, Foto Utenteg.schgor, Foto UtenteBrunoValente, Foto UtenteIsidoroKZ

2
voti

[21] Re: Semplice oscillatore sinusoidale variabile.

Messaggioda Foto UtenteMarcoD » 15 dic 2020, 17:23

Mi pare che il circuito dello schema possa funzionare.
Secondo me non serve il potenziometro doppio per variare la frequenza.
Un potenziometro serve a variare l'ampiezza del segnale da limitare per generare la sinusoide.
Per facilitare la comprensione, metterei i pallini in corrispondenza dei collegamenti con incrocio.
Se lo schema interessa, si potrebbe completarlo identificando con una sigla tutti i componenti.
O_/
Avatar utente
Foto UtenteMarcoD
12,2k 5 9 13
Master EY
Master EY
 
Messaggi: 6696
Iscritto il: 9 lug 2015, 16:58
Località: Torino

2
voti

[22] Re: Semplice oscillatore sinusoidale variabile.

Messaggioda Foto UtenteElidur » 15 dic 2020, 17:31

No so niente di quello che è stato detto da maxmix69. Il circuito è stato ricavato dal reverse di un progetto già costruito su basetta millefori e che funziona perfettamente e senza potenziometro doppio. Al limite potrebbe essere utile (non indispensabile) un potenziometro multigiri. Concordo con quanto detto da MarcoD. Cercherò di completare nel più breve tempo possibile.
O_/
Avatar utente
Foto UtenteElidur
1.515 2 6 9
Sostenitore
Sostenitore
 
Messaggi: 1126
Iscritto il: 6 mag 2017, 18:10

0
voti

[23] Re: Semplice oscillatore sinusoidale variabile.

Messaggioda Foto Utentelucaking » 15 dic 2020, 18:57

maxmix69 ha scritto:Volevo sapere però ogni quanto tempo la vuoi cambiare. Te lo chiedo per capire quale possa essere il tipo di oscillatore più adatto.

Ma, direi che una volta scelta quella che piu piace si ci esercita con quella, magari dopo qualche volta si cambia per non abituarsi al tono, quindi direi che non andra variata frequentemente.
Avatar utente
Foto Utentelucaking
1.651 4 5 8
Expert
Expert
 
Messaggi: 1445
Iscritto il: 29 mag 2015, 14:28

4
voti

[24] Re: Semplice oscillatore sinusoidale variabile.

Messaggioda Foto UtenteElidur » 15 dic 2020, 18:59

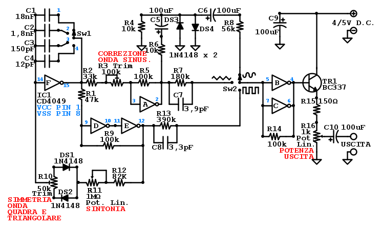
Salve, ecco lo schema completo.

Tensione di alimentazione = 4/5 volt
Assorbimento medio = 8-10 mA
Campo di freq. 1° portata = 20 Hz - 200 Hz
Campo di freq. 2° portata = 200 Hz - 2.000 Hz
Campo di freq. 3° portata = 2.000 Hz - 20.000 Hz
Campo di freq. 4° portata = 20.000 Hz -100.000 Hz
Impedenza d'uscita = 1.000 ohm circa
ampiezza max onda sinusoidale = 1,5 volt p.p.
ampiezza max onda quadra = 1,5 volt p.p.
ampiezza max onda triangolare = 1,5 volt p.p.

I commutatori possono anche essere sostituiti con dei Jumper
O_/
Avatar utente
Foto UtenteElidur
1.515 2 6 9
Sostenitore
Sostenitore
 
Messaggi: 1126
Iscritto il: 6 mag 2017, 18:10

1
voti

[25] Re: Semplice oscillatore sinusoidale variabile.

Messaggioda Foto Utenteabusivo » 15 dic 2020, 19:59

MarcoD ha scritto:Mi pare che il circuito dello schema possa funzionare....

Confermo!
Se quello che funziona basta non lo tocca' sennò te lassa!
Avatar utente
Foto Utenteabusivo
13,3k 4 7 10
Master
Master
 
Messaggi: 7008
Iscritto il: 16 ott 2012, 18:43
Località: L'Aquila

1
voti

[26] Re: Semplice oscillatore sinusoidale variabile.

Messaggioda Foto UtenteElidur » 15 dic 2020, 20:06

Ho dimenticato di precisare che il generatore viene alimentato con 3 batterie AA in serie contenute nel porta batterie sotto riportato. Hanno una durata notevole...
Allegati
Holder 3 AA.jpg
Holder 3 AA.jpg (22.13 KiB) Osservato 4233 volte
Avatar utente
Foto UtenteElidur
1.515 2 6 9
Sostenitore
Sostenitore
 
Messaggi: 1126
Iscritto il: 6 mag 2017, 18:10

2
voti

[27] Re: Semplice oscillatore sinusoidale variabile.

Messaggioda Foto Utenteabusivo » 15 dic 2020, 20:14

Elidur ha scritto:Ho dimenticato...

Non posso far altro che riconfermare ed aggiungo che il CD4049 dovrebbe essere la versione UB cioè Un Buffered.
Se quello che funziona basta non lo tocca' sennò te lassa!
Avatar utente
Foto Utenteabusivo
13,3k 4 7 10
Master
Master
 
Messaggi: 7008
Iscritto il: 16 ott 2012, 18:43
Località: L'Aquila

2
voti

[28] Re: Semplice oscillatore sinusoidale variabile.

Messaggioda Foto UtenteElidur » 15 dic 2020, 20:43

Foto Utenteabusivo, in questo momento il circuito monta un HBF4049AE ma quel circuito l'ho utilizzato anche come tester per provare tutti i cMos della stessa serie che ho in casa e funziona con tutti, anche con CD4049 senza suffisso o MC14049.
Avatar utente
Foto UtenteElidur
1.515 2 6 9
Sostenitore
Sostenitore
 
Messaggi: 1126
Iscritto il: 6 mag 2017, 18:10

1
voti

[29] Re: Semplice oscillatore sinusoidale variabile.

Messaggioda Foto Utenteabusivo » 15 dic 2020, 20:49

Ne ho realizzato un circuito molto più semplificato ma senza la versione UB non funziona.
Va anche con un 4069 ma sempre UB.
Per questo ho usato il condizionale "dovrebbe"!
Se quello che funziona basta non lo tocca' sennò te lassa!
Avatar utente
Foto Utenteabusivo
13,3k 4 7 10
Master
Master
 
Messaggi: 7008
Iscritto il: 16 ott 2012, 18:43
Località: L'Aquila

0
voti

[30] Re: Semplice oscillatore sinusoidale variabile.

Messaggioda Foto UtenteElidur » 15 dic 2020, 21:45

Abusivo, magari farò una domanda superflua ma il tuo schema prevede il transistor separatore di uscita?

Il circuito potrebbe funzionare anche senza il transistor finale ma dal momento che il segnale proviene da un'uscita ad alta impedenza, se non ci fosse il transistor si caricherebbe eccessivamente l'integrato.
Avatar utente
Foto UtenteElidur
1.515 2 6 9
Sostenitore
Sostenitore
 
Messaggi: 1126
Iscritto il: 6 mag 2017, 18:10

PrecedenteProssimo

Torna a Elettronica generale

Chi c’è in linea

Visitano il forum: Nessuno e 57 ospiti