Cos'è ElectroYou | Login Iscriviti

ElectroYou - la comunità dei professionisti del mondo elettrico

Riparazione tektronix TDS1012

Elettronica lineare e digitale: didattica ed applicazioni

Moderatori: Foto Utentecarloc, Foto Utenteg.schgor, Foto UtenteBrunoValente, Foto UtenteIsidoroKZ

0
voti

[21] Re: Riparazione tektronix TDS1012

Messaggioda Foto UtenteEtemenanki » 19 ott 2022, 14:55

AleEl ha scritto:... tester per gli avvolgimenti dei trasformatori...


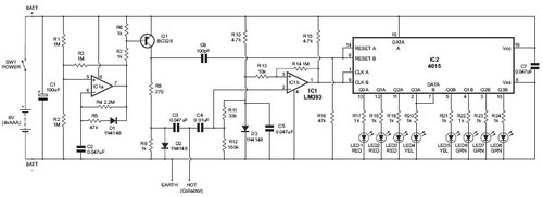
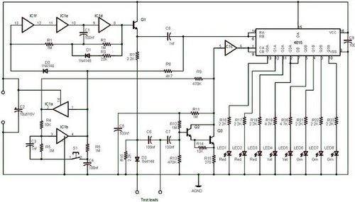
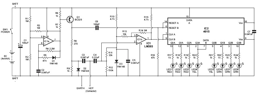
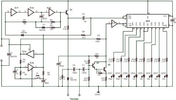
Nel caso ti andasse di provarci, ad assemblartene uno semplice, questi sono i due schemi piu semplici che ho trovato, piu o meno uno vale l'altro (io ne avevo assemblato uno con i display, ma e' leggermente piu complesso, e la mia versione usava componenti SMD, mentre questi li puoi tranquillamente assemblare anche su un ritaglio di millefori)

0rt1.jpeg


0rt2.jpg
"Sopravvivere" e' attualmente l'unico lusso che la maggior parte dei Cittadini italiani,
sia pure a costo di enormi sacrifici, riesce ancora a permettersi.
Avatar utente
Foto UtenteEtemenanki
9.527 3 6 10
Master
Master
 
Messaggi: 5948
Iscritto il: 2 apr 2021, 23:42
Località: Dalle parti di un grande lago ... :)

0
voti

[22] Re: Riparazione tektronix TDS1012

Messaggioda Foto UtenteAleEl » 19 ott 2022, 15:28

Ciao, grazie!
Forse andrò sul secondo schema, sempre se può andare un LM358 al posto del LM393 originario del circuito.
Poi, ti volevo chiedere una cosa: qual è il funzionamento del circuito, e la lettura del risultato tramite i led?
Grazie!
Avatar utente
Foto UtenteAleEl
782 1 5 13
Sostenitore
Sostenitore
 
Messaggi: 818
Iscritto il: 9 ago 2016, 20:22

0
voti

[23] Re: Riparazione tektronix TDS1012

Messaggioda Foto UtenteEtemenanki » 19 ott 2022, 16:06

Fondamentalmente tutti quei circuiti funzionano allo stesso modo, mandano brevi impulsi sull'avvolgimento e contano il numero delle oscillazioni in risposta, se nessuno degli avvolgimenti e' in corto hai un certo numero di oscillazioni (che dipende dal valore dell'induttanza e dal tipo di nucleo, ma comunque ci sono sempre piu o meno 6 o 7 oscillazioni apprezzabili), mentre se uno qualsiasi degli avvolgimenti ha una o piu spire in corto, queste riducono il numero di tali oscillazioni, quindi piu led si accendono e piu l'avvolgimento e' buono, mentre se se ne accende solo uno o due potrebbe esserci una spira o piu in corto (anche in uno degli avvolgimenti non sotto prova, l'effetto e' lo stesso, per cui testandone uno vede il corto anche sugli altri se presente).

Ho trovato questo video in italiano che spiega anche con degli esempi (ignora la parte iniziale, il circuito disegnato a penna e' sbagliato, parti da 10:00 ... ed ignora anche le spiritosaggini :mrgreen: )
"Sopravvivere" e' attualmente l'unico lusso che la maggior parte dei Cittadini italiani,
sia pure a costo di enormi sacrifici, riesce ancora a permettersi.
Avatar utente
Foto UtenteEtemenanki
9.527 3 6 10
Master
Master
 
Messaggi: 5948
Iscritto il: 2 apr 2021, 23:42
Località: Dalle parti di un grande lago ... :)

Precedente

Torna a Elettronica generale

Chi c’è in linea

Visitano il forum: Nessuno e 269 ospiti