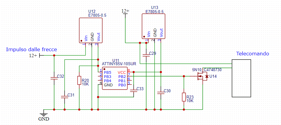
Andando di fretta oggi ho fatto un piccolo schizzo sul surface che allego. Con calma provo a farlo ocn fidocad.
Ho dato per scontato che anche il tx è alimentato da una batteria da 12 VDC, diversamente la alimenterai come richiesto.
Prendi alimentazione 12VDC sotto quadro e con il 7805 abbatti la tensione ai 5VDC richiesti. L'assorbimento è irrilevante ed il 7805 NON dovrebbe scaldare.
Prelevi il segnale pilota dal tasto freccia/abb - occhio che qui potrebbe essere necessario adattarlo all'entrata del micro (gli esperti veri ci diranno come), e lo invi al pin di input da te scelto.
Dopo aver verificato il tipo di segnale che il tasto del TX chiude, potrai definire il collegamento dei piedini di output. Faccio un esempio...ipotizzando che anche il TX sia alimentato a 12VDC ed il tastino chiuda a massa, non dovrai fare altro che far dare la massa dal piedino del micro.
Il codice dovrà seguire questa logica:
- settaggio pin input/output;
- leggere lo stato del pin input;
- se lo stato del pin input sarà di un certo tipo...
- attivare il piedino di uscita ponendonolo in stato HIGH o LOW...
- lo stato HIGH/LOW verrà mantenuto o finché iltasto è premuto OPPURE per un certo tempo da te scelto.
Spero di essere stato sufficentemente chiaro.
telecomando cancello collegato alle luci frecce
Moderatori:
carloc,
g.schgor,
BrunoValente,
IsidoroKZ
1
voti
Scusate ma non si fa prima a prendere la tensione direttamente dall'interruttore delle frecce dove non è intermittente e amen?
-

BrunoValente
39,6k 7 11 13 - G.Master EY

- Messaggi: 7796
- Iscritto il: 8 mag 2007, 14:48
0
voti
La tensione di alimentazione del circuito ed eventualmente del TX (laddove alimentato a 12VDC) puoi prenderla dove vuoi basta che sia sotto quadro per ovvi motivi di sicurezza.
0
voti
@brunovalente non sono riuscito a trovare un'alimentazione pulita, credo che sia tutto collegato alla centralina tramite can-bus
@vince59 ma questo proprio non ti piaceva ? a parte le remore per non usare il 7805 per una tensione impulsiva (che non condivido, ma comunque mi piace anche meno un partitore di tensione su una tensione che oscilla), in questo modo si limita la tensione entrante nell' attiny85 che non può superare i 5V.
@vince59 ma questo proprio non ti piaceva ? a parte le remore per non usare il 7805 per una tensione impulsiva (che non condivido, ma comunque mi piace anche meno un partitore di tensione su una tensione che oscilla), in questo modo si limita la tensione entrante nell' attiny85 che non può superare i 5V.
2
voti
Ma scusate, il circuito con il solo mosfet non è più piccolo, più pulito e soprattutto più appropriato e più affidabile? a che serve tutto quel casino prima del mosfet quando basta un condensatore e qualche resistore?
-

BrunoValente
39,6k 7 11 13 - G.Master EY

- Messaggi: 7796
- Iscritto il: 8 mag 2007, 14:48
0
voti
Come premesso, io non sono un tecnico ma un hobbysta smanettone quindi non sono in grado di valutare la bontà di una soluzione rispetto ad un'altra soprattutto dal punto di vista tecnico.
Ho utilizzato il circuito che ho esposto in molteplici applicazioni ed occasioni senza avere alcun problema.
Non capisco le tue perplessità del prelevare la tensione 12VDC. Io - in moto/auto/barca - l'ho sempre prelevata da qualsiasi cavo sotto quadro. Quella tensione va ad alimentare il circuito, sarà poi il segnale del tasto della moto (a tua scelta) ad inviare il segnale di attivazione. Tieni conto che il micro h assorbimenti assolutamente ridicoli.
Ho utilizzato il circuito che ho esposto in molteplici applicazioni ed occasioni senza avere alcun problema.
Non capisco le tue perplessità del prelevare la tensione 12VDC. Io - in moto/auto/barca - l'ho sempre prelevata da qualsiasi cavo sotto quadro. Quella tensione va ad alimentare il circuito, sarà poi il segnale del tasto della moto (a tua scelta) ad inviare il segnale di attivazione. Tieni conto che il micro h assorbimenti assolutamente ridicoli.
0
voti
BrunoValente ha scritto:Ma scusate, il circuito con il solo mosfet non è più piccolo, più pulito e soprattutto più appropriato e più affidabile?
Come al post precedente, non ho idea. Se puoi spiegare mi arricchirei...
Però dal mio punto di vista non lo vedo né più piccolo, né più appropriato e non capisco perché dovrebbe essere più affidabile avendo parti meccaniche il micro non ha.
Tra l'altro il micro lo puoi temprizzare...il msfet si può?
2
voti
Con il solo mosfet non ci sono parti meccaniche, è sicuramente più semplice di quel casino fatto con il micro e due regolatori e, visto che il telecomando va a 12V serve comunque mettere un mosfet anche se utilizzi il micro.
Mettendo solo il mosfet per temporizzarlo basta aggiungere un condensatore e qualche resistore.
Ma, visto che il telecomando assorbe poco, forse potrebbe anche bastare qualcosa del genere.
Mettendo solo il mosfet per temporizzarlo basta aggiungere un condensatore e qualche resistore.
Ma, visto che il telecomando assorbe poco, forse potrebbe anche bastare qualcosa del genere.
-

BrunoValente
39,6k 7 11 13 - G.Master EY

- Messaggi: 7796
- Iscritto il: 8 mag 2007, 14:48
0
voti
Non capisco davvero come fai a definire "casino" l'utilizzo del micro a fronte di tutti i componenti della tua soluzione. Il mio semplicissimo dispositivo incluso di tastino sta sul polpastrello di un dito!! Puo essere cablato senza nemmeno la basetta e colato con resina/colla calda rendendolo stagno. Ti ripeto che l'ho messo anche sui droni (acrobatici quindi molto piccoli e sensibili al peso) per pilotare la sezione TX.
La tua mi sembra più una posizione "politica" che tecnica.
Non mi hai spiegato come farebbe a:
- essere più piccolo; il mio ha max 3 componenti;
- più pulito; vedi sopra (tra l'altro hai bisogno di altri componenti per temporizzare);
- più appropriato; DEVE pilotare un pulsante del TX apricancello.
PS: ho ipotizzato, ma non è certo, che il TX sia alimentato a 12VDC
La tua mi sembra più una posizione "politica" che tecnica.
Non mi hai spiegato come farebbe a:
- essere più piccolo; il mio ha max 3 componenti;
- più pulito; vedi sopra (tra l'altro hai bisogno di altri componenti per temporizzare);
- più appropriato; DEVE pilotare un pulsante del TX apricancello.
PS: ho ipotizzato, ma non è certo, che il TX sia alimentato a 12VDC
2
voti
Lo schema che hai proposto non va bene perché il telecomando va a 12V e non ha un input a 5V per attivarlo, quindi serve cortocircuitare il pulsante che ha a bordo e per attivarlo bisogna semplicemente alimentarlo, quindi bisogna fornire 12V.
Per fare questo con il tuo micro serve aggiungere un mosfet, perciò i due circuiti da confrontare sono: il tuo che è costituito da un micro (microscopico) più due regolatori più alcuni condensatori che vanno messi in ingresso e in uscita ai regolatori più un mosfet che deve pure essere logic level visto che a causa del micro bisogna che possa funzionare con soli 3-5V sul gate, il mio circuito che è costituito da un mosfet di qualsiasi tipo da un condensatore e da un paio di resistori.
Secondo te quale dei due circuiti è più piccolo e più semplice?
Per fare questo con il tuo micro serve aggiungere un mosfet, perciò i due circuiti da confrontare sono: il tuo che è costituito da un micro (microscopico) più due regolatori più alcuni condensatori che vanno messi in ingresso e in uscita ai regolatori più un mosfet che deve pure essere logic level visto che a causa del micro bisogna che possa funzionare con soli 3-5V sul gate, il mio circuito che è costituito da un mosfet di qualsiasi tipo da un condensatore e da un paio di resistori.
Secondo te quale dei due circuiti è più piccolo e più semplice?
-

BrunoValente
39,6k 7 11 13 - G.Master EY

- Messaggi: 7796
- Iscritto il: 8 mag 2007, 14:48
Chi c’è in linea
Visitano il forum: Majestic-12 [Bot] e 69 ospiti

Elettrotecnica e non solo (admin)
Un gatto tra gli elettroni (IsidoroKZ)
Esperienza e simulazioni (g.schgor)
Moleskine di un idraulico (RenzoDF)
Il Blog di ElectroYou (webmaster)
Idee microcontrollate (TardoFreak)
PICcoli grandi PICMicro (Paolino)
Il blog elettrico di carloc (carloc)
DirtEYblooog (dirtydeeds)
Di tutto... un po' (jordan20)
AK47 (lillo)
Esperienze elettroniche (marco438)
Telecomunicazioni musicali (clavicordo)
Automazione ed Elettronica (gustavo)
Direttive per la sicurezza (ErnestoCappelletti)
EYnfo dall'Alaska (mir)
Apriamo il quadro! (attilio)
H7-25 (asdf)
Passione Elettrica (massimob)
Elettroni a spasso (guidob)
Bloguerra (guerra)



