Sicuramente è come dici tu,
ma parlavo della mia esperienza personale.
Opero in un contesto in cui molte di persone che ti pongono quesiti, portano reperti, chiedono "come è successo", e ciò non lo faccio per attività di lucro, per cui certamente non voglio dire che il mio sia il verbo, ma solo come la percentuale di eventi pone verso un fronte o l'altro.
saluti
Controllo carica batterie Ni-Cd
Moderatori:
carloc,
g.schgor,
BrunoValente,
IsidoroKZ
1
voti
Sia ben chiaro che opero solo in contesto no profit,
quindi penso che i casi che vengono posti a professionisti del settore siano leggermente diversi da quelli con cui ho a che fare.
quindi penso che i casi che vengono posti a professionisti del settore siano leggermente diversi da quelli con cui ho a che fare.
0
voti
Grazie Ivo per l'integrato, domani lo provo. Ho trovato uno schema di NE ma riguarda un piccolo alimentatore con L200 e un operazionale denominato LS141 (sconosciuto) e proverò a seguire il suggerimento di Isidoro, che ringrazio.
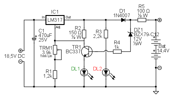
Oggi ho realizzato lo schema allegato (un po' anche per provare il suggerimento di Stefano) ma non sono riuscito a farlo funzionare come desideravo. Forse perché l'accensione di LED1 mediante TR1 non equivale a collegare al riferimento il pin ADJ di IC1, provocando lo spegnimento temporaneo del 317. In realtà, quando in uscita ci sono 14,4V, si verifica soltanto l'accensione del LED1 ma non l'interruzione della tensione di uscita che in ogni caso non va oltre i 14,5V. Infatti il LED2 non si spegne perché risulta alimentato.
Grazie anche a GiVi per l'interessamento.
Oggi ho realizzato lo schema allegato (un po' anche per provare il suggerimento di Stefano) ma non sono riuscito a farlo funzionare come desideravo. Forse perché l'accensione di LED1 mediante TR1 non equivale a collegare al riferimento il pin ADJ di IC1, provocando lo spegnimento temporaneo del 317. In realtà, quando in uscita ci sono 14,4V, si verifica soltanto l'accensione del LED1 ma non l'interruzione della tensione di uscita che in ogni caso non va oltre i 14,5V. Infatti il LED2 non si spegne perché risulta alimentato.
Grazie anche a GiVi per l'interessamento.
0
voti
LS141 è praticamente una versione dello LM741, probabilmente avrà caratteristiche superiori riguardo a range di alimentazione o corrente di uscita.
Credo che ormai sia da tempo obsoleto sostituito da opamp più moderni con prestazioni migliori
Credo che ormai sia da tempo obsoleto sostituito da opamp più moderni con prestazioni migliori
"Non farei mai parte di un club che accettasse la mia iscrizione" (G. Marx)
-

claudiocedrone
21,3k 4 7 9 - Master EY

- Messaggi: 15303
- Iscritto il: 18 gen 2012, 13:36
0
voti
Grazie
claudiocedrone, avrei fatto anch'io la prova con il uA741 o col TL081. Non avrei avuto scelta.
Domani provo.
Domani provo.

0
voti
Elidur ha scritto:
Oggi ho realizzato lo schema allegato (un po' anche per provare il suggerimento di Stefano) ma...
In effetti lo schema è abbastanza diverso da quello che ti consigliavo.
Se hai tempo prova quello in allegato.
Si trova sul manuale del Lm317.
https://www.google.it/url?sa=t&source=w ... gljjQIEUFE
Manca il diodo di uscita che potresti mettere schottky così perdi solo 0.2V
Il trimmer di regolazione andrebbe bene da 4.7k al posto di R2.
Alla pagina 20 del manuale di National trovi la figura che ti ho allegato e una mini formula per calcolare la corrente di uscita.
La spiegazione completa è a pagina 8.
La tensione di ingresso andrebbe almeno 19- 20V
Per quanto semplice funziona.
Se poi hai poco spazio questo ha pochi componenti.
Ciao
- Allegati
-
- 2506cd00000455_5.jpg (10.91 KiB) Osservato 4325 volte
600 Elettra
0
voti
Si che m'interessa. Infatti era quello che avevo cercato di fare. Ho visto che nel Vano carica batteria non ci sta niente quindi tanto vale abbondare in un contenitore aggiuntivo e intermedio tra alimentatore e vano carica batteria.
0
voti
Hai preso in considerazione i MAX712 (o 713) ? ... https://www.analog.com/media/en/technic ... max713.pdf
La Telefunken faceva un chip dedicato, anche, U2400B, mi sembra che NE ci avesse fatto un kit.
La Telefunken faceva un chip dedicato, anche, U2400B, mi sembra che NE ci avesse fatto un kit.
"Sopravvivere" e' attualmente l'unico lusso che la maggior parte dei Cittadini italiani,
sia pure a costo di enormi sacrifici, riesce ancora a permettersi.
sia pure a costo di enormi sacrifici, riesce ancora a permettersi.
-

Etemenanki
9.527 3 6 10 - Master

- Messaggi: 5951
- Iscritto il: 2 apr 2021, 23:42
- Località: Dalle parti di un grande lago ... :)
Chi c’è in linea
Visitano il forum: Nessuno e 100 ospiti

Elettrotecnica e non solo (admin)
Un gatto tra gli elettroni (IsidoroKZ)
Esperienza e simulazioni (g.schgor)
Moleskine di un idraulico (RenzoDF)
Il Blog di ElectroYou (webmaster)
Idee microcontrollate (TardoFreak)
PICcoli grandi PICMicro (Paolino)
Il blog elettrico di carloc (carloc)
DirtEYblooog (dirtydeeds)
Di tutto... un po' (jordan20)
AK47 (lillo)
Esperienze elettroniche (marco438)
Telecomunicazioni musicali (clavicordo)
Automazione ed Elettronica (gustavo)
Direttive per la sicurezza (ErnestoCappelletti)
EYnfo dall'Alaska (mir)
Apriamo il quadro! (attilio)
H7-25 (asdf)
Passione Elettrica (massimob)
Elettroni a spasso (guidob)
Bloguerra (guerra)




