Il circuito proposto da Marco è un limitatore di corrente. In pratica se la corrente resta sotto la soglia prefissata l'alimentazione lavora in tensione costante, mentre quando si arriva alla corrente di soglia la corrente non va oltre. In pratica si lavora a corrente costante, per cui Q1 continua a dissipare tutta la potenza data da Imax* (Valim-Vload).
E' questo quello che volete?
Controllo in corrente
Moderatori:
carloc,
g.schgor,
BrunoValente,
IsidoroKZ
0
voti
-

PietroBaima
90,7k 7 12 13 - G.Master EY

- Messaggi: 12207
- Iscritto il: 12 ago 2012, 1:20
- Località: Londra
0
voti
Io, non saprei, ho solo contribuito a risolvere dei dubbi sul dimensionamento dei resistori. Con un MOS (o vari MOS in parallelo) al posto del transistor la dissipazinoe si riduce.
Io conosco solo i IRF820:
Imax continuativa 2,5 A; Vgs max 20 V,
forse ne servirebbero 4 in parallelo.
Varie domande non solo elettroniche per l'OP (
aduri):
Quanti ne vuoi costruire?
Hai problemi di approvvigionamento di componenti?
Limiti di ingombro/isolamento/dissipazione calore?
Limiti di costo?
Io conosco solo i IRF820:
Imax continuativa 2,5 A; Vgs max 20 V,
forse ne servirebbero 4 in parallelo.
Varie domande non solo elettroniche per l'OP (
Quanti ne vuoi costruire?
Hai problemi di approvvigionamento di componenti?
Limiti di ingombro/isolamento/dissipazione calore?
Limiti di costo?
0
voti
Io ho capito che lui vorrebbe un sistema che sganci quando la corrente supera un certo valore.
Poi lui provvede al riarmo manuale.
Poi lui provvede al riarmo manuale.
-

PietroBaima
90,7k 7 12 13 - G.Master EY

- Messaggi: 12207
- Iscritto il: 12 ago 2012, 1:20
- Località: Londra
1
voti
MarcoD ha scritto:IRF820:
Imax continuativa 2,5 A; Vgs max 20 V,
forse ne servirebbero 4 in parallelo.
No, quelli non vanno bene, ne servirebbero un centinaio
Spannometricamente in modalità on/off si sceglie un mosfet in grado di reggere almeno dieci volte la corrente che dovrà gestire. Serve un MOS (o parallelo equivalente) con poche decine di mΩ di
. Ad esempio l' IRF3205 (8 mΩ, 110 A, 55 V) andrebbe benissimo, col gate alimentato da un partitore 1,5k e 2,7k.Una domanda ben posta è già mezza risposta.
1
voti
PietroBaima ha scritto:Fare un circuito a componenti discreti non è quasi mai una buona idea, a meno che non si tratti di un esercizio.
Soprattutto quando nel datasheet dell'IC si leggono cosettine come:
Robust short-circuit protection
- Fast-trip response time < 400-ns typical
- Tested against 1 million power-into-short events
- Immune to line transients - no nuisance tripping
Sono caratteristiche che sono molto difficili da ottenere in fai-da-te
Boiler
0
voti
aduri ha scritto:per il progetto non ne vale la pena, il costo dei chip supera sicuramente quello dei MOSFET da proteggere.
Il chip costa poco piú di tre dollari.
Se il MOSFET costa meno di tre dollari, non vale la pena metterci un circuito di protezione (a meno forse del classico fusibile di vetro da 5x20 mm).
Boiler
1
voti
PietroBaima ha scritto:che sganci quando la corrente supera un certo valore. Poi lui provvede al riarmo manuale.
Una domanda ben posta è già mezza risposta.
0
voti
Usare una crowbar in un modo "artistico"
è una linea di principio, così evitiamo i transistor di potenza .
Bisognare vedere se è sufficentemente veloce, sicuramente non è retriggerabile

è una linea di principio, così evitiamo i transistor di potenza .
Bisognare vedere se è sufficentemente veloce, sicuramente non è retriggerabile

1
voti
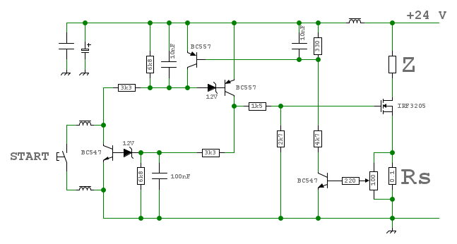
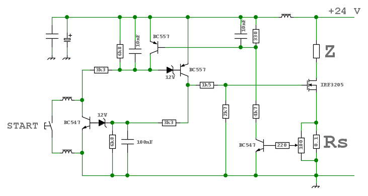
Propongo di provare questo che dovrebbe intervenire velocemente intorno a 12A interrompendo l'alimentazione, per ripristinarlo occorre premere il pulsante.
Ovviamente non ha la pretesa di somigliare nemmeno lontanamente al componente di
boiler ma potrebbe essere sufficientemente efficace.
Il funzionamento mi pare sia ovvio, non credo necessiti di spiegazioni.
Il resistore da 1k in parallelo al carico l'ho messo per evitare che in certe condizioni possa intervenire, ripristinarsi e poi intervenire di nuovo oscillando.
Credo questa cosa possa succedere se, dopo essere intervenuto, il carico smettesse di presentare bassa resistenza, cosa che si potrebbe verificare in certe condizioni, se ad esempio l'assorbimento eccessivo fosse causato da un'auto-oscillazione dei circuiti del trasmettitore.
Con la presenza del resistore da 1k in parallelo al carico continuerebbe a scorrere una piccola corrente sufficiente a mantenere il circuito spento anche se la resistenza del carico diventasse infinita.
Ovviamente non ha la pretesa di somigliare nemmeno lontanamente al componente di
Il funzionamento mi pare sia ovvio, non credo necessiti di spiegazioni.
Il resistore da 1k in parallelo al carico l'ho messo per evitare che in certe condizioni possa intervenire, ripristinarsi e poi intervenire di nuovo oscillando.
Credo questa cosa possa succedere se, dopo essere intervenuto, il carico smettesse di presentare bassa resistenza, cosa che si potrebbe verificare in certe condizioni, se ad esempio l'assorbimento eccessivo fosse causato da un'auto-oscillazione dei circuiti del trasmettitore.
Con la presenza del resistore da 1k in parallelo al carico continuerebbe a scorrere una piccola corrente sufficiente a mantenere il circuito spento anche se la resistenza del carico diventasse infinita.
-

BrunoValente
39,6k 7 11 13 - G.Master EY

- Messaggi: 7796
- Iscritto il: 8 mag 2007, 14:48
0
voti
boiler ha scritto:Se il MOSFET costa meno di tre dollari, non vale la pena metterci un circuito di protezione
Però il circuito di protezione lo compri una volta sola (anche nel caso del fusibile che tanto alla fine in genere risulterebbe protetto dal MOSFET), mentre se si guastano spesso dovrai comprare molti MOSFET.... e sostituirli.
Io ho però un dubbio: come mai quel MOSFET da 30A 200V con 120A impulsivi limitati dalla TjM di 150°C dovrebbe bruciarsi con poco più di 10A? Mi sembra sopporti circa 3J. Cioè a 24 V regge almeno 14A per 10ms.
Quindi dovrebbe esserci un po' di margine per operare per proteggerlo.
Ma magari leggo male le specifiche.
Poi non servirebbe uno schema un po' più dettagliato? Magari ci sono altre strade percorribili.
Quanto veloce è il cambiamenti del carico previsto? Visto che non si aspetta un corto secco?
Chi c’è in linea
Visitano il forum: Nessuno e 172 ospiti

Elettrotecnica e non solo (admin)
Un gatto tra gli elettroni (IsidoroKZ)
Esperienza e simulazioni (g.schgor)
Moleskine di un idraulico (RenzoDF)
Il Blog di ElectroYou (webmaster)
Idee microcontrollate (TardoFreak)
PICcoli grandi PICMicro (Paolino)
Il blog elettrico di carloc (carloc)
DirtEYblooog (dirtydeeds)
Di tutto... un po' (jordan20)
AK47 (lillo)
Esperienze elettroniche (marco438)
Telecomunicazioni musicali (clavicordo)
Automazione ed Elettronica (gustavo)
Direttive per la sicurezza (ErnestoCappelletti)
EYnfo dall'Alaska (mir)
Apriamo il quadro! (attilio)
H7-25 (asdf)
Passione Elettrica (massimob)
Elettroni a spasso (guidob)
Bloguerra (guerra)
pigreco]=π









